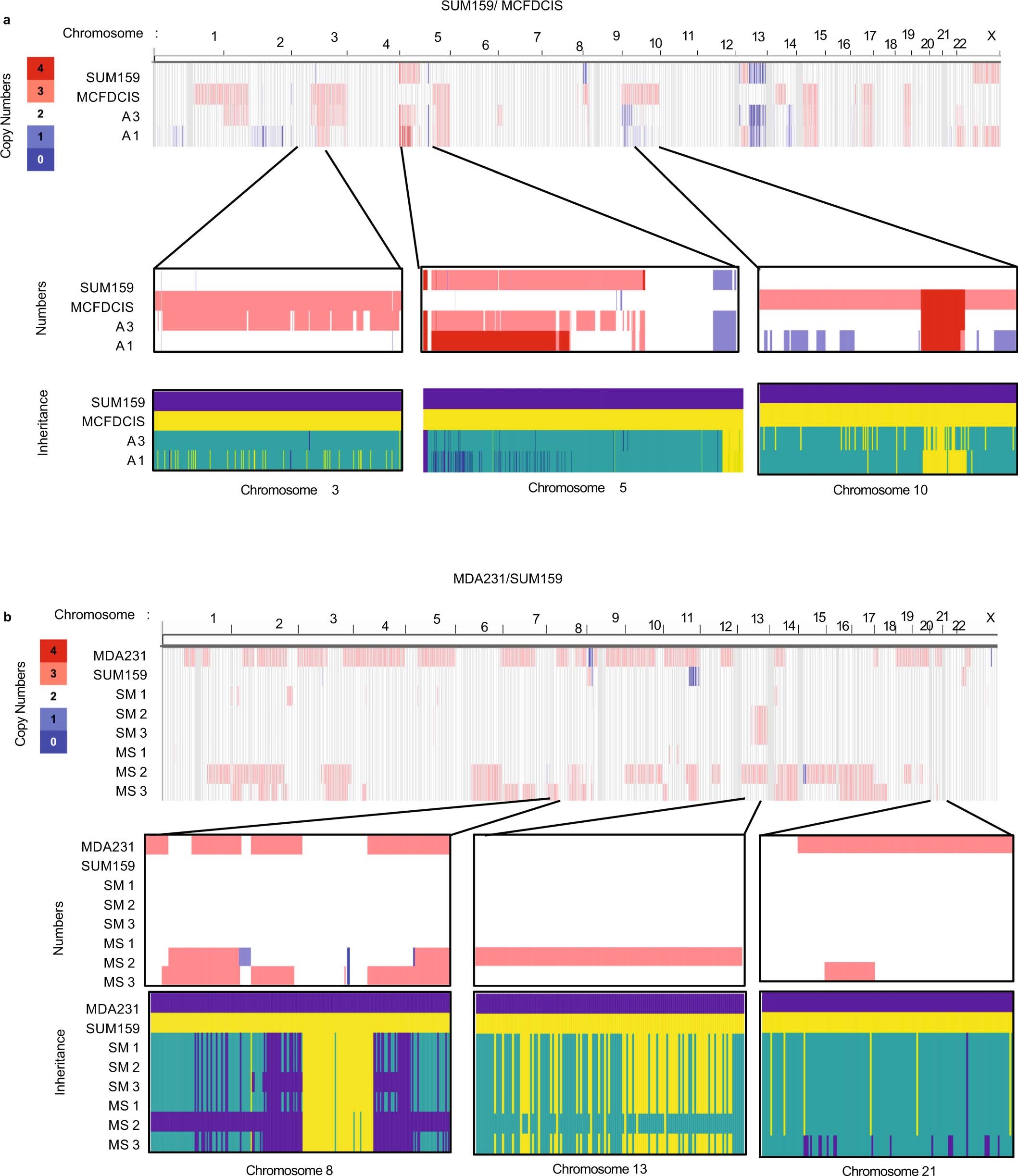
Extended Data Fig. 5: Copy number analyses of cell line-specific SNP alleles.
From: Spontaneous cell fusions as a mechanism of parasexual recombination in tumour cell populations

SNP copy number and inheritance data were obtained with Illumina CytoSPN-12 platform. Copy number data status is shown for all of the cell line-specific SNP alleles across the genome for the indicated sublones. For the indicated selected zoom-in insets, correspondence between SNP copy numbers and detected inheritance is plotted. Turquoise color indicates mixed inheritance. a. Analyses of the SUM159/MCFDCIS hybrids shown in Fig. 3g and Supplementary Fig. 4. b. Analyses of subclones from MDA-MB-231/SUM159 hybrids, seeded from 1-t passage. SM1-3 and MS1-3 represent subclones isolated from two distinct hybrid populations, using opposite fluorophore/antibiotic labels of the parental cells.