Extended Data Fig. 9
From: Spontaneous cell fusions as a mechanism of parasexual recombination in tumour cell populations

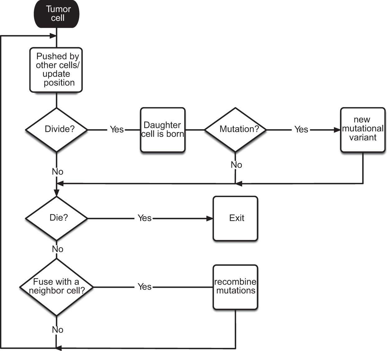
Flowchart for agent based model for spatial simulations.
From: Spontaneous cell fusions as a mechanism of parasexual recombination in tumour cell populations

Flowchart for agent based model for spatial simulations.