Extended Data Fig. 6: Natural sequence statistics, EVcouplings or DeepSequence models are not predictive of beneficial toxin substitution effects.
From: Co-evolution of interacting proteins through non-contacting and non-specific mutations

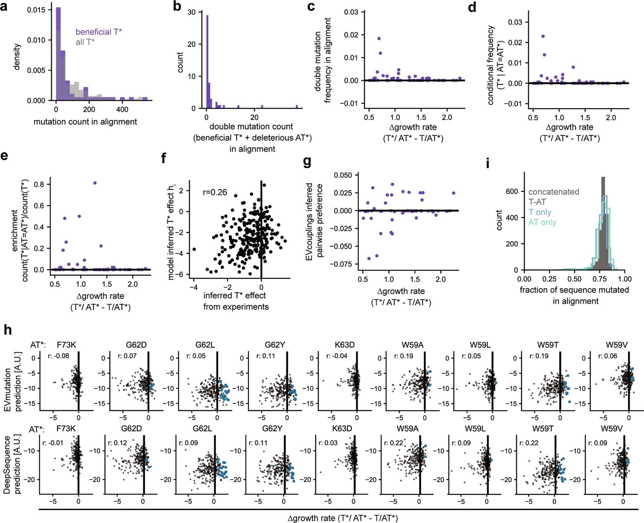
a, Distribution of number of specific and non-specific beneficial toxin substitutions (purple) vs. all possible toxin variants (grey) observed in natural sequences. b, Frequency distribution of beneficial toxin and deleterious antitoxin mutant pairs in natural sequences, with 29/51 pairs never observed. c-e, Effect size of toxin variant rescue vs. frequency of variant pair in natural sequences (c), conditional frequency of toxin variant given natural sequences containing the particular deleterious antitoxin substitution (d), or enrichment of beneficial toxin variant in natural sequences containing the deleterious antitoxin substitution (e). f-g, EVcouplings model inferred site-wise toxin mutant preferences (hi) vs. toxin mutant effect inferred in suppressor scan with the Pearson correlation coefficient indicated (f), or EVcouplings pairwise T*/AT* variant preference (Jij) vs. effect size of beneficial toxin mutation effect in a deleterious antitoxin variant background (g). h, Scatterplot of observed beneficial toxin effect in deleterious antitoxin mutant backgrounds (AT*), vs EVmutation (top row) or DeepSequence (variational auto-encoder) mutation effect predictions (bottom row). Pearson correlation (r) is indicated. i, Distribution of natural sequence identity fractions across the alignment. Different histograms illustrate fraction mutated for homologues containing the full concatenated toxin and antitoxin (grey), the toxin homologues only (blue), or the antitoxin homologues only (turqouise).