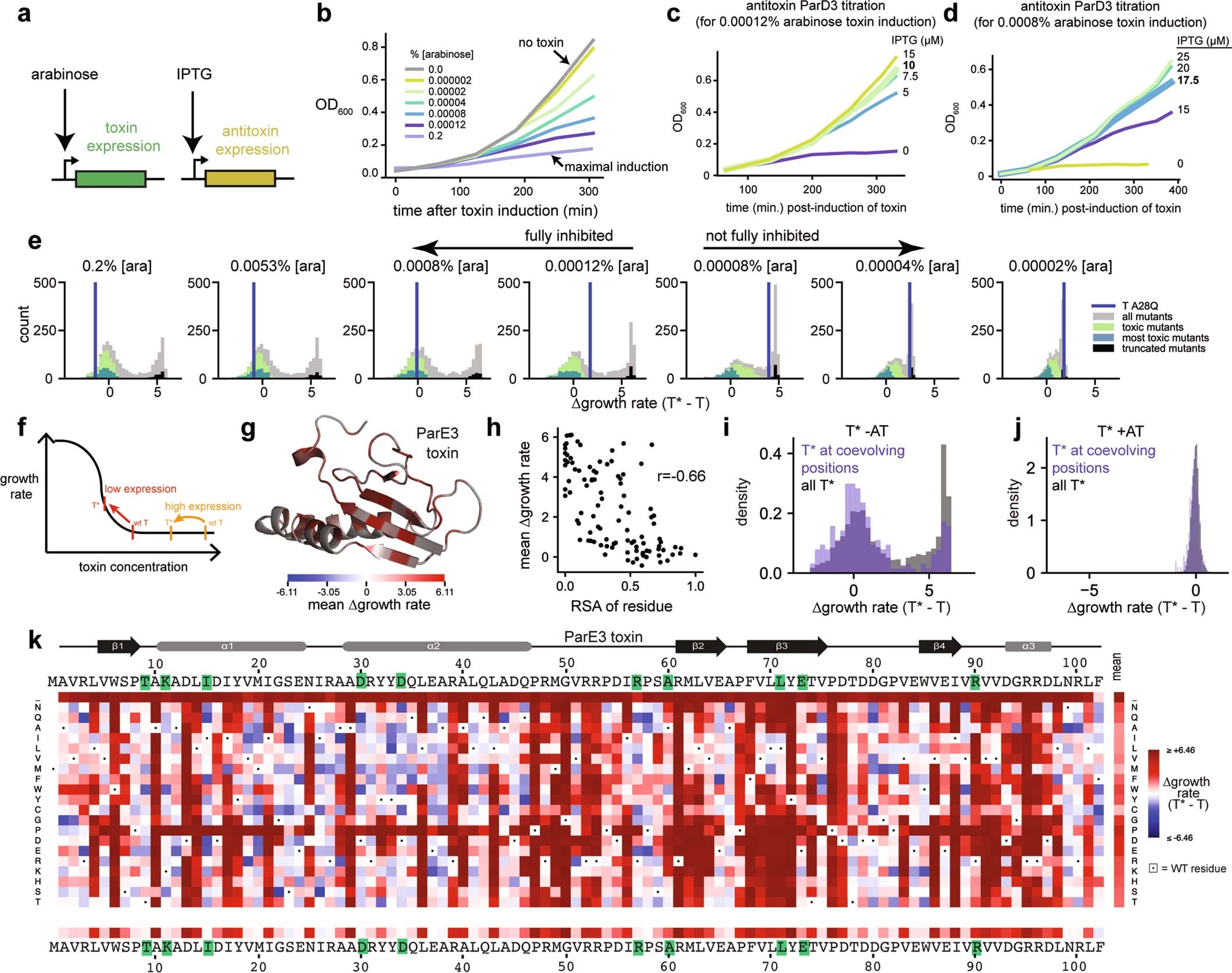
Extended Data Fig. 2: Titration of toxin and antitoxin expression levels, and sensitive identification of toxin substitutions which do not disrupt toxicity.
From: Co-evolution of interacting proteins through non-contacting and non-specific mutations

a, Cartoon illustration of the expression system. IPTG induces antitoxin, arabinose induces toxin. b, Growth rate of cells harbouring wild-type toxin ParE3 without antitoxin at different arabinose induction levels in arabinose-titratable E. coli strain BW27783. c, d, Growth rate of cells harbouring wild-type toxin–antitoxin ParE3/ParD3 under different antitoxin induction levels modulated with IPTG and 0.00012% arabinose induction (c) or 0.0008% arabinose induction (d). e, Distribution of ∆growth rates(T*-T) for all toxin single substitutions under different arabinose inducer concentrations, with positive ∆growth rate(T*-T) values indicating loss of toxin function. The set of ‘most toxic’ toxin substitutions (n = 310) is coloured in light blue, the set of ‘toxic’ substitutions (n = 781) is coloured in green (see Methods). Other classes of substitutions are indicated. The dynamic range (difference between 0 and the truncated toxin mutants) shrinks, as expected, for lower expression levels that do not fully inhibit growth with the wild-type toxin, and a higher fraction of mutants show loss of toxicity (higher ∆growth rates) under lower expression conditions. The toxin substitution A28Q is highlighted (dark blue) as an example that shows no growth rate difference relative to wild-type toxin at high expression conditions, but is not as toxic as wild-type toxin at lower expression conditions. f, Schematic illustrating loss of toxicity detection using growth rate measurements in different expression regimes. g, Mean ∆growth rates(T*-T) of residue positions mapped onto the ParE3 toxin structure. Values shown for 0.00012% [arabinose] inducer. h, The mean ∆growth rates(T*-T) of a residue are correlated with the relative solvent accessibility of the residue (Pearson r = −0.66). Values shown for 0.00012% [arabinose] inducer. i,j, Distribution of ∆growth rate(T*-T) for all toxin substitutions (black) or top 10 coevolving residue substitutions (purple) in the toxin in absence of antitoxin (g) or presence of antitoxin (h). Values shown for 0.00012% [arabinose] inducer, and antitoxin is induced with 10 µM IPTG. k, The ∆growth rate(T*-T) values of each substitution at any position along the toxin ParE3. Green highlights the top 10 covarying positions between toxin and antitoxin in natural homologues. Values shown for 0.00012% [arabinose] inducer.