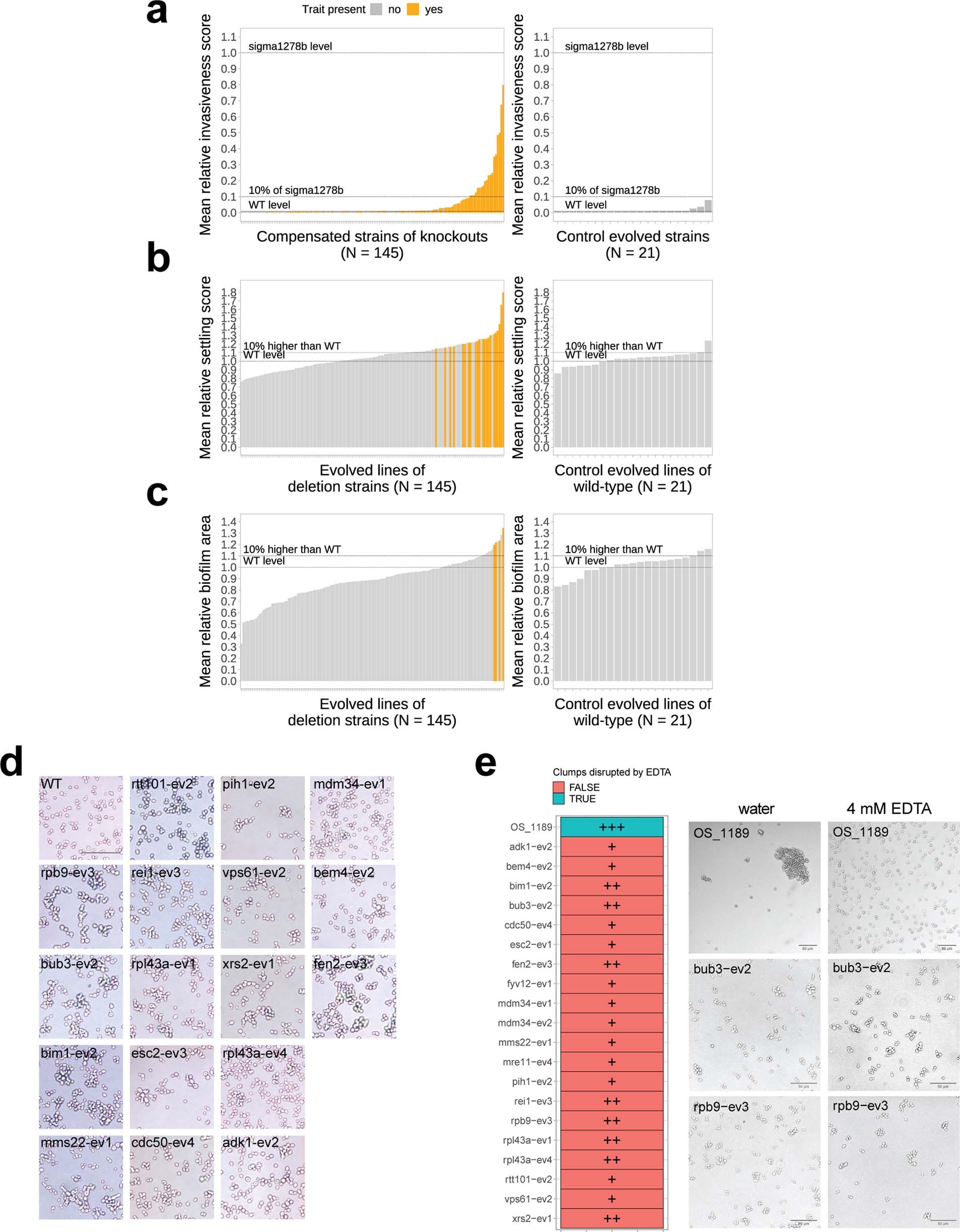
Extended Data Fig. 8: Multicellular morphologies of compensated strains.

(a-b-c) Systematic screening of multicellular morphology. Barplots show the relative invasiveness (a), the relative settling score (b) and the relative biofilm area (c) of the compensated strains (initiated from knockout backgrounds, left panel) and control evolved strains (initiated from WT, right panel), respectively. Relative invasiveness score was calculated by normalizing the invasiveness score of the strains to that of the positive control strain (sigma1278b). Relative settling score (a proxy of cell aggregation) was calculated by normalizing the settling of the strains to that of the wild type strain. Relative biofilm area was calculated by normalizing the biofilm area of the strains to that of the WT. Orange color marks those compensated strains that display the corresponding trait (see Methods). (d) Imaging multicellular aggregation. The label-free microscopy images shows wider field of views for Fig. 3e, involving clump-forming compensated strains and the non-clumping WT. (e) Flocculation assay. Heatmap on the left summarizes the response of multicellular clumps to a deflocculation agent (4 mM EDTA) that can disrupt clumps formed via Ca2+-dependent flocculation (see Methods). Deflocculation resulted in clear separation of the multicellular flocs into single / few cells (green) in a well-flocculating positive control strain (OS_1189 soil isolate, described in a previous study28). In contrast, there was no obvious change in the phenotypes of the compensated strains forming multicellular aggregates (red). Compensated strains were grouped into 3 different classes: +++/++/+ show the largest/medium-sized/smallest multicellular clumps, respectively. Microscopic images on the right show the deflocculation assay of two representative compensated strains that displayed significant settling (bub3-ev2 and rpb9-ev3), along with a flocculation positive strain (OS_1189). For microscopy analysis of the flocculation positive control strain and the compensated strains, a 10x and a 20x objective was used, respectively. Scale bar represents 50 μm distance.