Fig. 2: Genome-wide map of inversions.
From: Chromosomal inversion polymorphisms shape the genomic landscape of deer mice

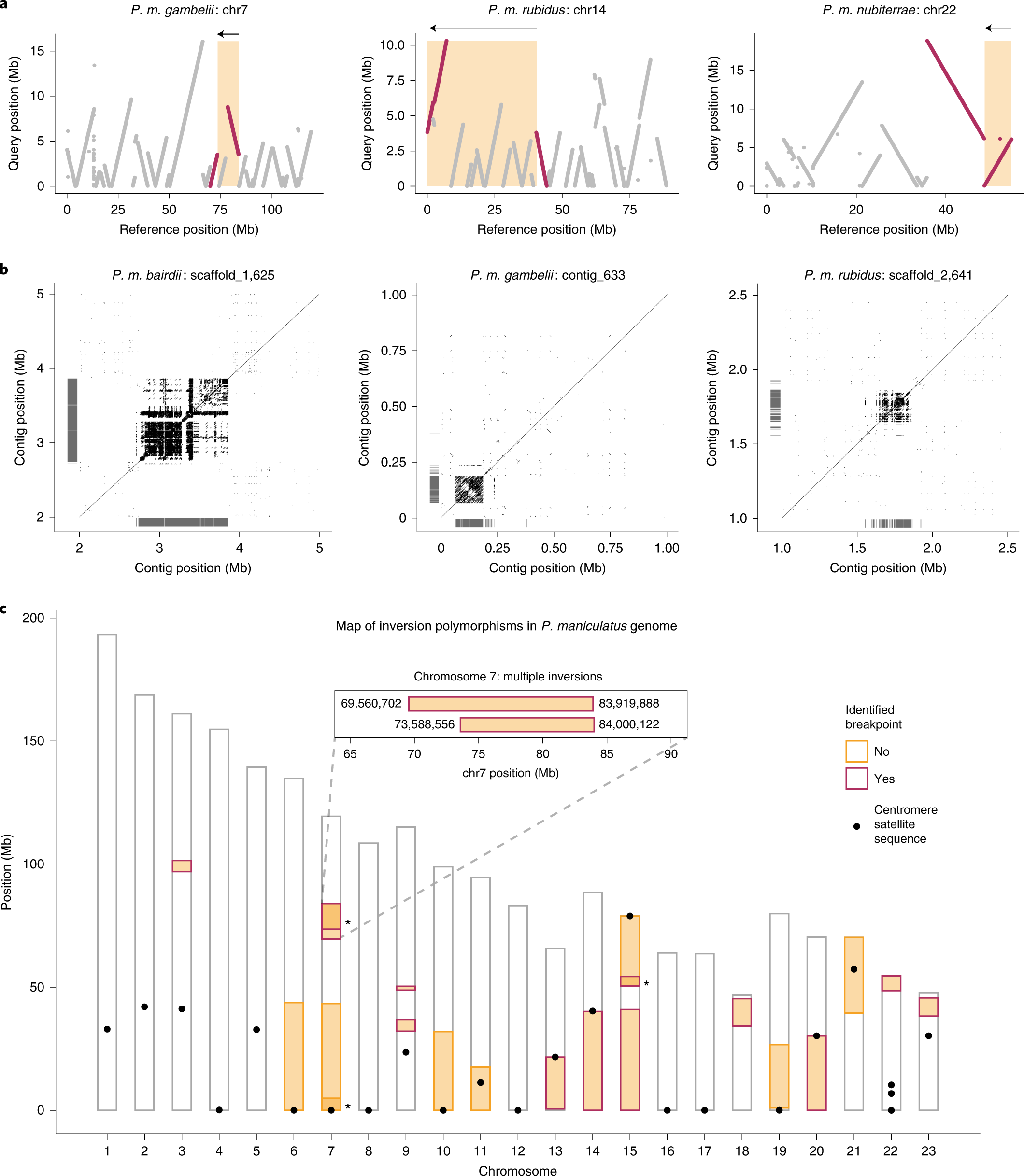
a, Three examples of contigs highlighting inversion breakpoints. Contigs from de novo genome assemblies (‘query’, y axis) were aligned to the P. maniculatus reference genome (‘reference’, x axis) with nucmer. Contigs (grey) and those identifying inversion breakpoints (red) are shown. Predicted inversion boundaries are highlighted (orange box), showing predicted inversion (arrow) above. b, Three examples of predicted centromeres in de novo genome assemblies. Dotplots show self-versus-self alignments with alignment length >100 bp. Locations of centromere satellite sequence alignments are shown (grey lines). c, Locations of inversions (n = 21) across chromosomes, with predicted centromeres (black dots). Asterisks highlight overlapping inversions on chromosomes 7 and 15; the inset shows the positions of identified breakpoints for two overlapping inversions on chromosome 7.