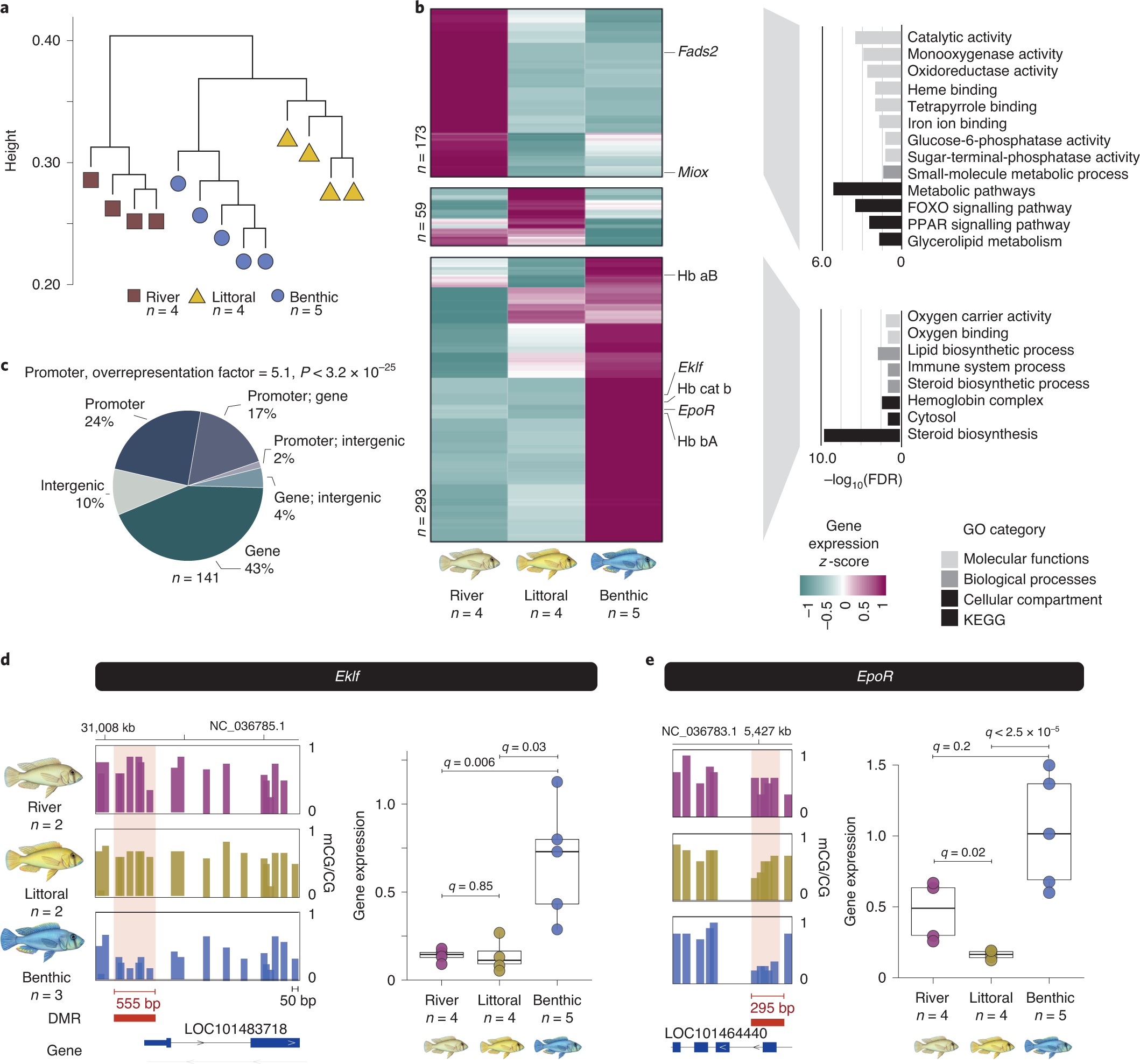
Fig. 2: Methylome variation is associated with altered transcriptional activity of genes related to hematopoiesis, erythropoiesis and fatty acid metabolism.
From: Epigenetic divergence during early stages of speciation in an African crater lake cichlid fish

a, Unbiased hierarchical dendrogram based on whole-transcriptome variation (Euclidean distances), highlighting population-specific transcription patterns. b, Unbiased hierarchical clustering and heatmap of transcriptional activity (z-score, row-scaled) for all significant DEGs among the three wild populations, showing three different clusters of transcriptional activity (Wald test FDR-adjusted two-sided P value using Benjamini–Hochberg <0.05, fold change ≥2 and high gene expression [top 90th percentile] in any one sample). Examples of DEGs are shown on the right-hand side of the graph. Right: GO enrichment for the DEGs from each of the three transcriptional activity clusters (only FDR < 0.01 is shown). KEGG, Kyoto Encyclopedia of Genes and Genomes. c, Pie chart representing the genomic localization of DMRs associated with DEGs. Significant overlap between DMRs at promoter and transcriptional changes (overrepresentation factor = 5.1; exact hypergeometric test, two-sided P < 3.2 × 10−25). DEGs can be associated with multiple DMRs in different locations (promoter, intergenic and genic DMRs). d,e, The promoters of the Eklf (d) and EpoR (e) genes, both involved in erythropoiesis and red blood cells differentiation, show hypomethylation levels in the livers of benthic fish compared to the littoral populations. The genome browser view of the methylome profiles for each ecomorph is shown. Each bar represents the average mCG/CG levels in 50 bp-long non-overlapping windows for each ecomorph population. DMRs are highlighted in red and their lengths are indicated in red. Right-hand side of (d) and (e): box plots of gene expression in liver of benthic, littoral and river fish for Eklf (d) and EpoR (e) are shown (q values: Wald test FDR-adjusted two-sided P values using Benjamini–Hochberg <0.05). All box plots indicate the median (middle line), 25th and 75th percentiles (box) and 5th and 95th percentiles (whiskers), as well as outliers (single points).