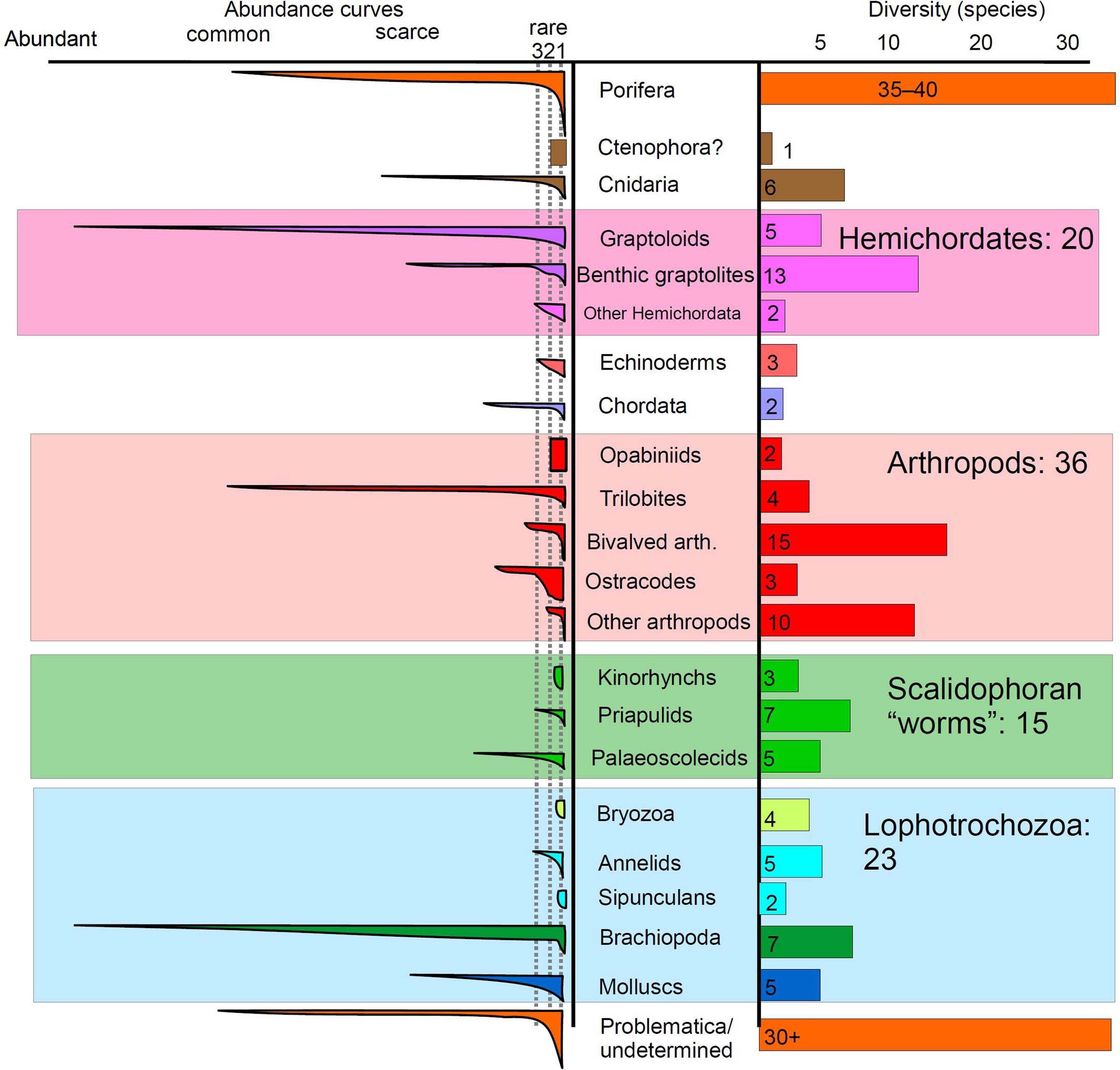
Extended Data Fig. 8: Current estimated diversity of taxonomic groups in the Castle Bank fauna.
From: A Middle Ordovician Burgess Shale-type fauna from Castle Bank, Wales (UK)

Abundance is given schematically on left side, showing the distribution of different abundance levels (abundant to rare) of the species included within that taxonomic unit. Abundant species are those that are found in almost every block; common species are expected to be found several times in a field day; scarce species may be encountered once in every few field days; and rare species have been found only a small number of times. An absolute scale is provided for taxa known from three, two and one specimens. The diversity figures are estimates pending full taxonomic treatment, especially for sponges and arthropods.