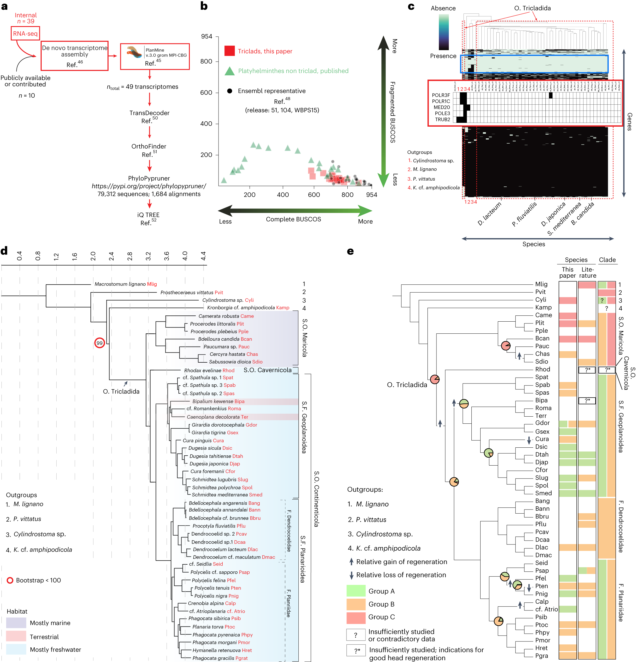
Fig. 3: Phylogenetic analysis of head-regeneration abilities in planaria.
From: Evolutionary dynamics of whole-body regeneration across planarian flatworms

a, De novo high-quality transcriptome assembly pipeline and unbiassed gene sequence selection workflow for multigene phylogeny reconstruction. RNA-seq, RNA sequencing. b, BUSCO quality comparison between the indicated transcriptome sources, plotting BUSCO gene sequence completeness (x axis) versus fragmentation (y axis). ‘Perfect’ BUSCO representation: bottom right corner. c, Presence (black)/absence (turquoise) analysis of individual BUSCO genes (y axis) in flatworm transcriptomes (x axis, in phylogenetic order) and representative outgroups. Names of representative species are indicated (see Supplementary Table 2 for detail). The blue frame designates BUSCO genes absent from >90% of the transcriptomes. The red inset shows a selection of likely planarian-specific BUSCO loss events. d, Maximum-likelihood tree on the basis of the transcriptomes with representatives of all the suborders of the Tricladida. Numbers indicate outgroups and the preferred habitats of major planarian taxonomic groups are indicated by colour shading (see legend). e, Phylogenetic map of planarian head-regeneration abilities and ASR. Pie charts summarize the most likely regeneration ability at selected internal nodes (for other nodes, see Supplementary Fig. 3f). Arrows indicate a parsimonious history of gains and losses of regeneration ability given the ASR. Nodes represent the proportion of character histories with the indicated state for regenerating capability (Supplementary Fig. 3f and Supplementary Tables 3, 4 and 5; Methods). The colour coding of the columns to the right indicates species- and clade-specific head-regeneration abilities quantified by this study or extracted from the literature (both used for clade annotation). See Supplementary Table 1 for the species abbreviations used in the figure. O, Order; S.O., Suborder; S.F., Superfamily; F., Family.