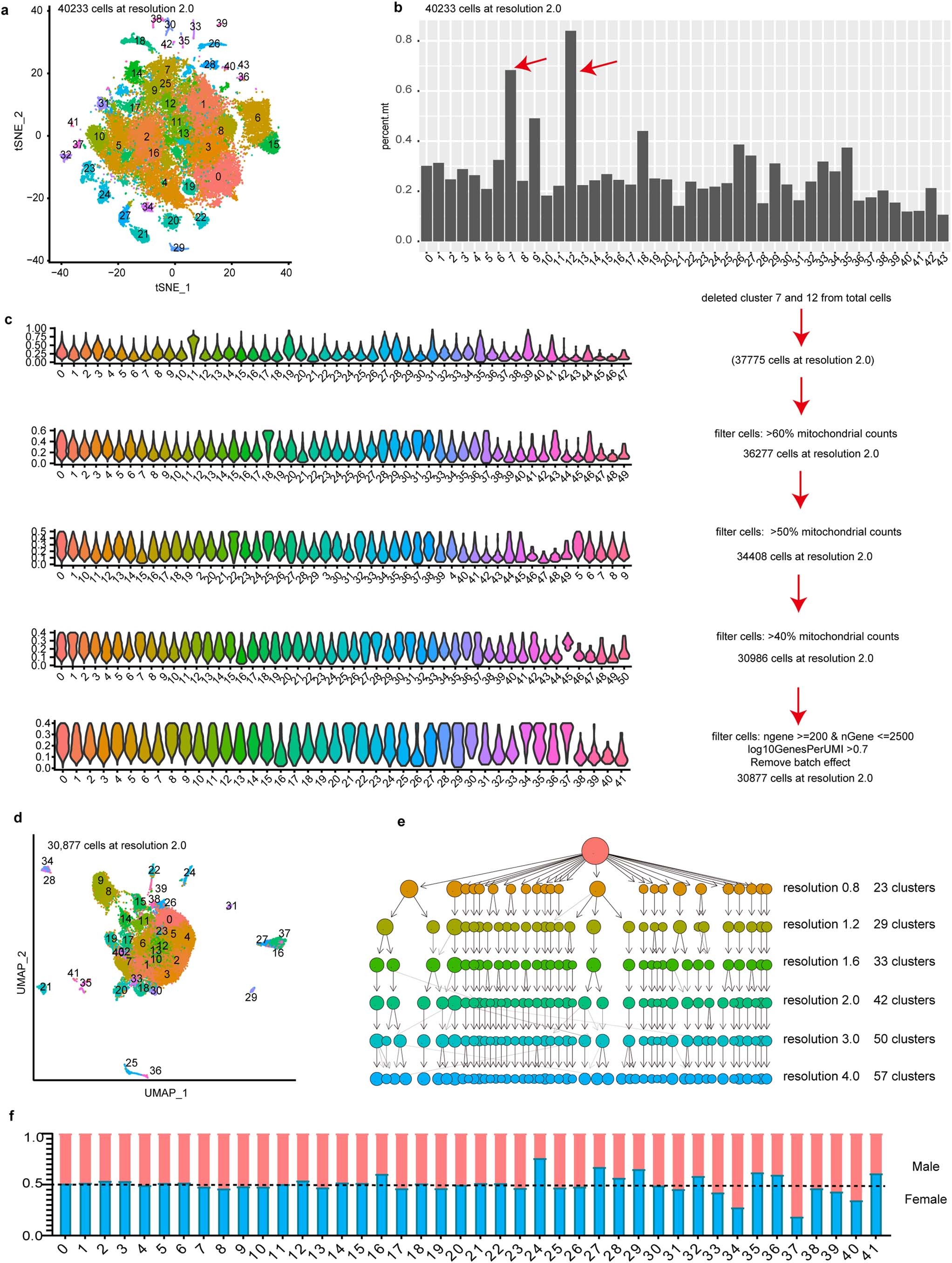
Extended Data Fig. 1: Quality control of the single-cell atlas from spider brain.
From: Single-cell transcriptomics reveals the brain evolution of web-building spiders

a, t-SNE plot of the 44 cell clusters generated by grouping the 40,233 cells obtained from brains of five biological replicates. Color-coded for different cell clusters. Each dot represents one cell. b, The percentage of reads that map to the mitochondrial genome (percent.mt) in each cell cluster. Clusters 7 and 12 with >50% mitochondrial percentage were removed in subsequent analysis. c, Clustering and mitochondrial percentage under different parameter settings.at resolution 2.0. d, UMAP plot of the 42 cell clusters generated by grouping the 30,877 cells in the final dataset. e, Comparison of different cluster resolutions. f, The relative abundance of each cell type in different sex.