Fig. 2: Defining 32 Merian elements.
From: Comparative genomics reveals the dynamics of chromosome evolution in Lepidoptera

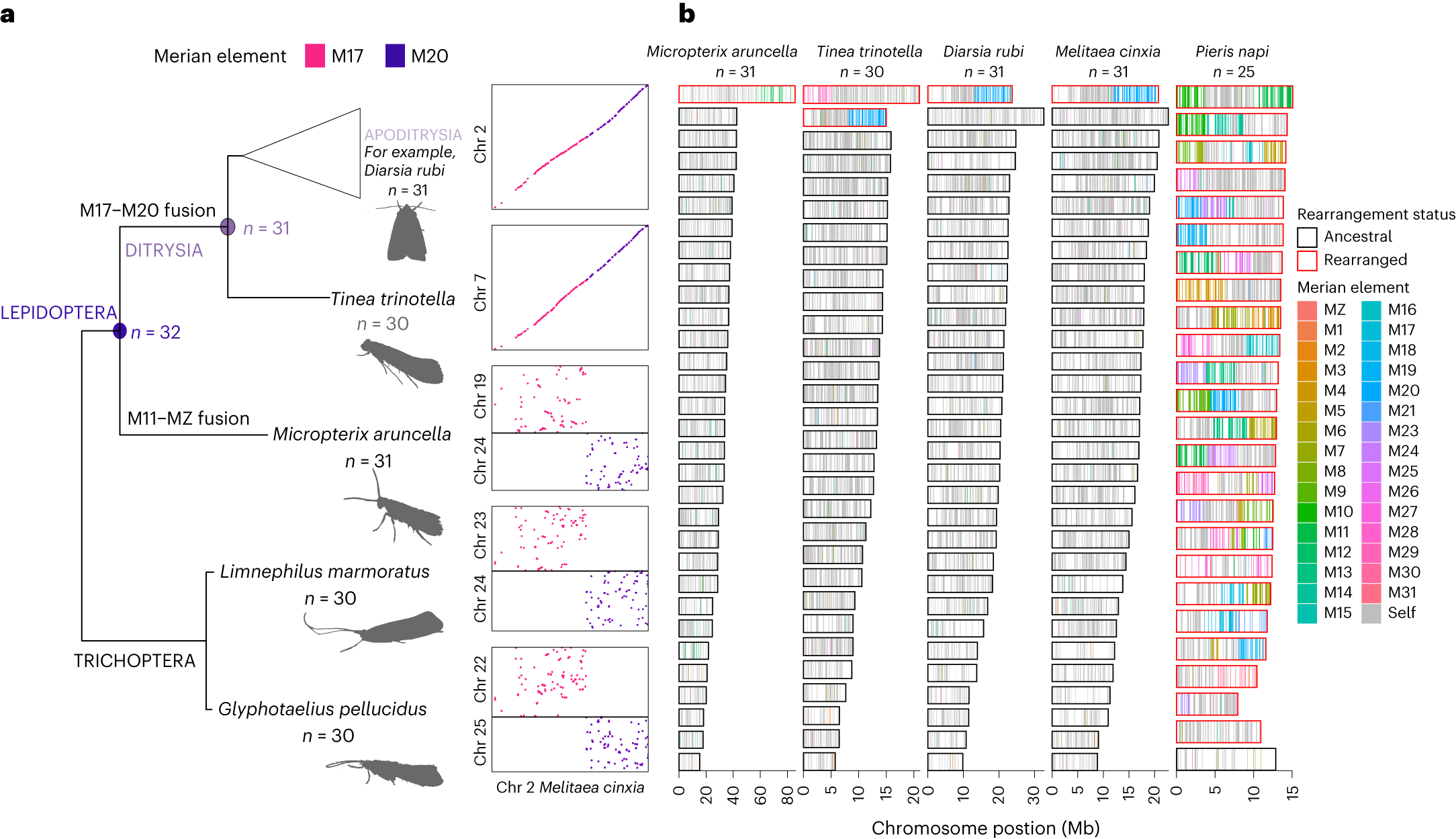
a, Inferred ancestral karyotype of Lepidoptera and the fusion between M17 and M20 found in all Ditrysia. The phylogeny contains representatives of Trichoptera, Limnephilus marmoratus and Glyphotaelius pellucidus, in addition to the early-diverging lineage within Lepidoptera, Micropterix aruncella and the early-diverging lineage within Ditrysia, Tinea trinotella and a representative of Ditrysia, Diarsia rubi. To the right of each species in the phylogeny, an Oxford plot of the chromosomes containing orthologues belonging to M17 and M20 in the species is shown relative to Melitaea cinxia, which has the chromosome complements of a typical ditrysian species. b, Merian elements painted across the chromosomes of Micropterix aruncella, Tinea trinotella, Diarsia rubi, Melitaea cinxia and Pieris napi. Each chromosome is represented by a rectangle within which the position of each orthologue is painted grey if it belongs to the most common Merian element for that chromosome or else coloured by the alternative Merian element. Chromosomes that have undergone fusions and/or fission events are outlined in red. Source data for this figure can be found in Supplementary Tables 4 and 10, the Zenodo repository122 and in the Source Data. Silhouette of Limnephilus lunatus by Christoph Schomburg, PhyloPic. Credits for the photographs from which the remaining silhouettes were derived: Diarsia rubi and Glyphotaelius pellucidus, Donald Hobern/Flickr; Tinea trinotella, Ilia Ustyantsev/Flickr; Micropterix aruncella, Christoph Schomburg/Flickr; all adapted under a Creative Commons license CC BY-SA 2.0 DEED.