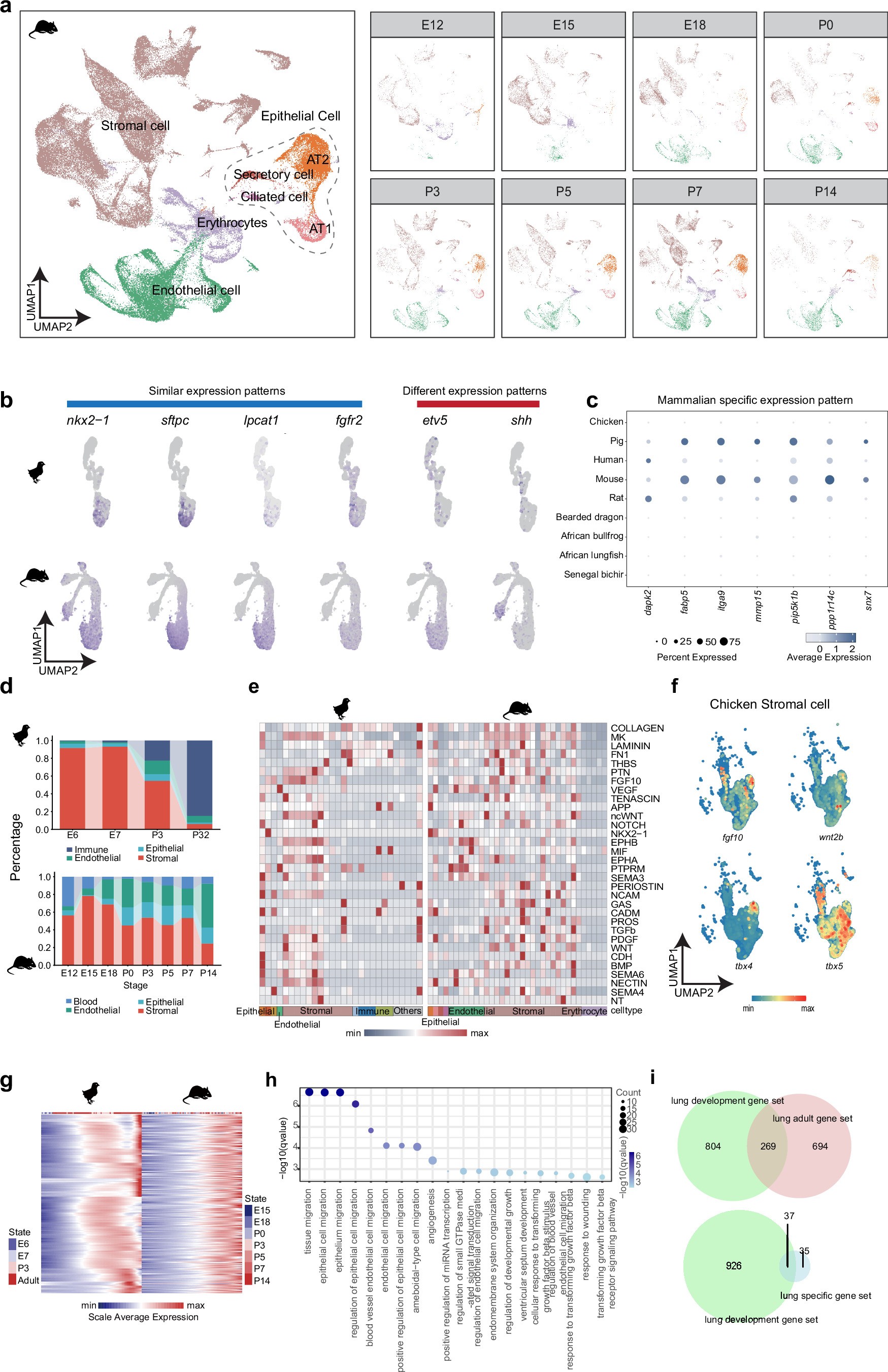
Extended Data Fig. 4: The shared and diverged gene expression pattern between mouse and chicken.

a, UMAP clustering diagram of mouse lung development. The left plot shows the overall cell type distribution, with major populations such as stromal cells, epithelial cells, endothelial cells, and specialized cell types (AT1, AT2, secretory, and ciliated cells) clearly demarcated. The right series of plots demonstrate the temporal progression of lung cell populations from embryonic day 12 (E12) through postnatal day 14 (P14), showcasing the dynamic changes in cellular composition during development. b, Similar and diverged gene expression patterns in epithelial cells between mouse (top row) and chicken (bottom row) during lung development. The left four genes (nkx2-1, sftpc, lpcatl1, fgfr2) exhibit similar expression patterns across both species, indicating conserved developmental processes. In contrast, the right two genes (etv5, shh) show divergent expression patterns, suggesting species-specific adaptations in lung development. c, Part of genes with mammalian-specific expression patterns during lung development. The dot plot compares expression levels across various species, from chicken to rat, emphasizing genes with higher expression or prevalence in mammalian lungs. d, The dynamic proportions of major cell types during lung development in both chicken (top) and mouse (bottom). Notably, the proportion of stromal cells decreases over time in both species, indicating a conserved developmental trend. e, Heatmap of 32 shared signaling pathways in stromal cells between mouse and chicken. f, The expression of key genes in chicken stromal cells that are known to be highly expressed in mouse lung stromal cells during development. g, Heatmaps displaying genes with progressively increasing expression levels in chicken endothelial cells (left) and mouse endothelial cells (right). h, Bubble plot showing enriched GO terms in endothelial (385 genes). i, Venn diagram showing the number of lung development genes and the lung adult gene set (the upper part is the gene set conserved expressed in the adult lungs, and the lower part is the gene set specifically expressed in the lungs).