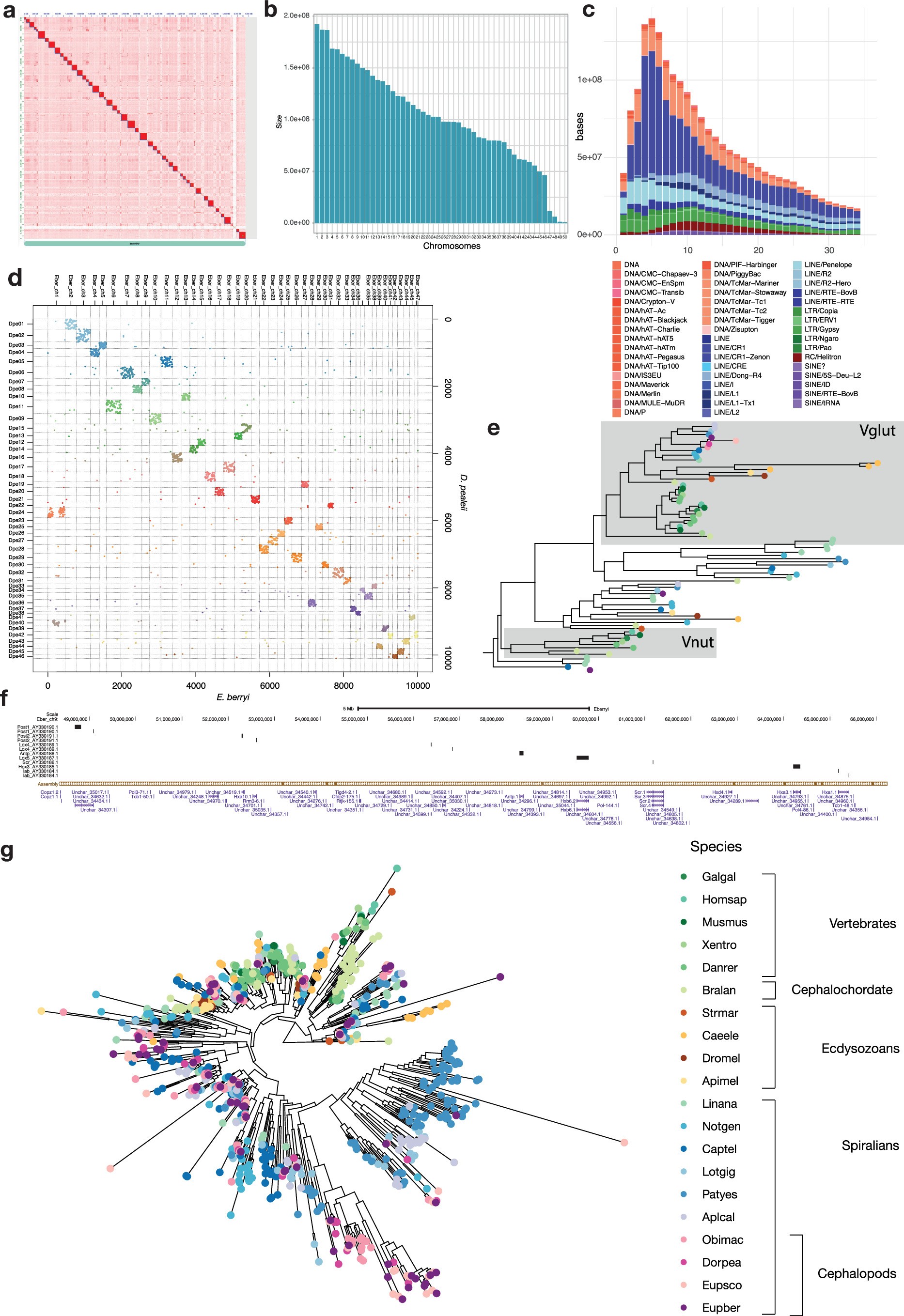
Extended Data Fig. 1: Euprymna berryi Genome Assembly QC and Characterisation.

a, Image of HiC contact map. b, Barplot indicating number of chromosomes > 1 Mb sorted by descending length, that were deemed to correspond to a chromosome. c, Repeat landscape (Repeat modeler). d, Oxford plot comparing chromosome complement of E. berryi to that of D.pealei. e, Phylogenetic tree of Vglut and Vnut transporters. f, UCSC Genome Browser screenshot demonstrating full 17 Mb Hox cluster in E. berryi. g, Phylogenetic tree of ionotropic acetylcholine subunits across species. Species abbreviations used: Galgal - Gallus gallus (chicken), Homsap – Homo sapiens (humans), Musmus – Mus musculus (mouse), Xentro – Xenopus tropicalis (Frog), Danrer – Danio rerio (zebrafish), Bralan – Branchiostoma lanceolatum (lancelet), Strmar - Strigamia maritima(centipede), Caeele – Caenorhabditis elegens (nematode), Dromel – Drosophila melanogaster (fruit fly), Apimel – Apis mellifera (bee), Linana - Lingula anatina (brachiopod), Notgen – Notospermus geniculatus (nemertean), Captel – Capitella teleta (annelid), Lotgig – Lottia gigantea (limpet), Patyes – Patinopecten yessoensis (scallop), Aplcal – Aplysia californica (see hare), Obimac – Octopus bimaculoides (octopus), Dorpea -Doryteuthis peallei (longfin inshore squid), Eupsco – Euprymna scolopes (Hawaiian bobtail squid), Eupber – Euprymna berryi.