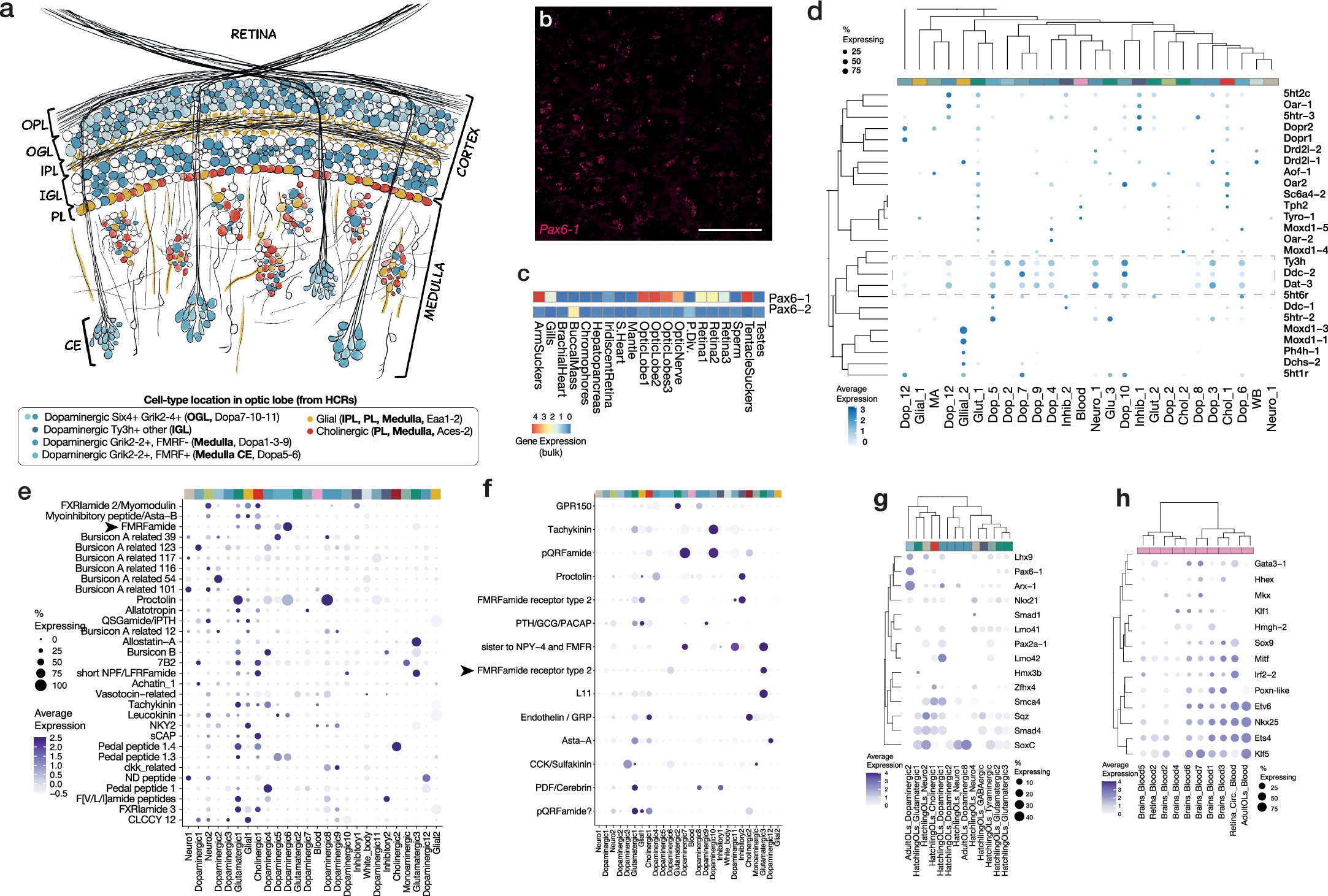
Extended Data Fig. 4: Gene expression in E. berryi optic lobe.

a, Schematic optic lobe neuroanatomy and summary of cell localisation from HCR (see Fig. 3). Abbreviations: OPL - outer plexiform layer, OGL - outer granule layer, IPL - inner plexiform layer, IGL - inner granule layer, PL - palisade layer, CE - centrifugal. b-c, Expression of Pax6 orthologues in E.berryi on selected organs. b, HCR staining for Pax6-1 RNA on sections of optic lobe from 10dph individuals (reproduced n > 3). Scale bar 50 µm. c, heatmap showing expression levels of both Pax6-1 and Pax6-2 orthologues in bulk RNA in log2(FPKM + 1). d, Dot plot indicating expression levels of monoamine neurotransmission genes in the mature adult optic lobes of E. berryi. Box with dotted lines surrounds expression of genes involved in synthesis of neurotransmitters. d, Dotplot indicating expression levels of transcription factors in adult and hatchling optic lobe datasets. e-f, Dotplots showing expression levels of neuropeptides ligands e, and receptors f, in each optic lobe cell cluster. g-h, Dotplots showing expression of selected transcription factors in populations of hatchling and mature optic lobes marking neuronal cell populations g, and hemocyte cell populations, h.