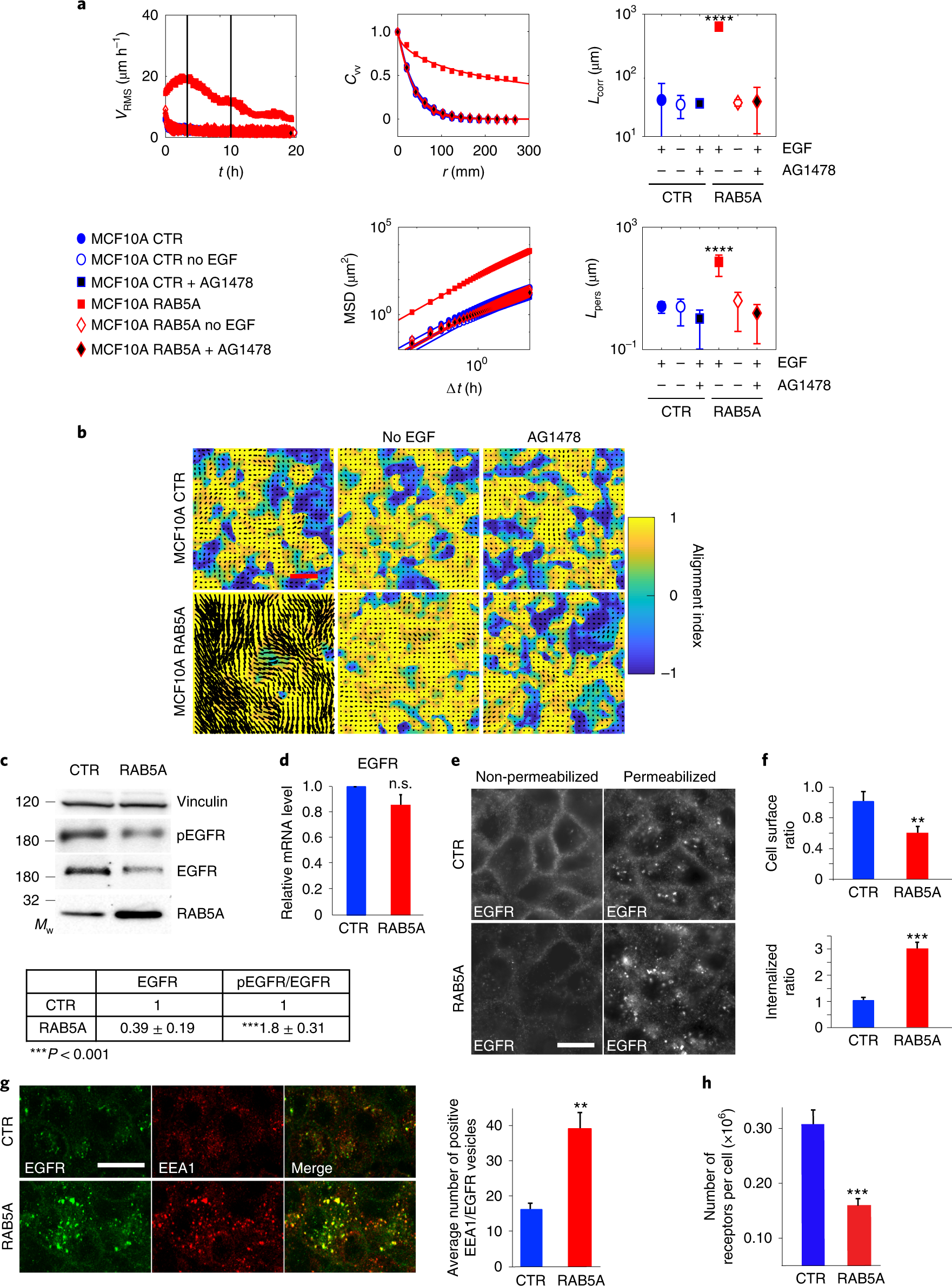
Fig. 1: Endocytic reawakening of motility is dependent on EGFR activation.

a, PIV analysis of motion of control (CTR) and RAB5A-expressing-MCF10A monolayers in the presence or absence of EGF (Supplementary Videos 1 and 3) or the EGFR inhibitor AG1478 (Supplementary Video 2). Vertical lines indicate the time interval used for the analysis of motility parameters: \(V_{{\mathrm{RMS}}}\), root mean square velocity; CVV velocity correlation functions as function of the distance r; Lcorr, correlation lengths; MSD, mean square displacements obtained by numerical integration of the velocity maps over a given time interval, Δt; Lpers, persistence length. Data are from at least five videos/experimental conditions in four experiments. b, Snapshots of the velocity field obtained from PIV analysis of motion of control and RAB5A-MCF-10A monolayers treated as indicated (Supplementary Video 4). The colour map represents the alignment with respect to the mean instantaneous velocity, quantified by the parameter \(a\left( x \right) = \left( {{\bf{v}}\left( x \right) \cdot {\bf{v}}_0} \right)/\left( {|{\bf{v}}\left( x \right)||{\bf{v}}_0|} \right)\). a = 1(−1) when the local velocity is parallel (antiparallel) to the mean direction of migration. Scale bar, 100 μm. c, Immunoblot of the indicated proteins and quantification of total EGFR and phosphorylated/total EGFR value. Data are expressed relative to control after normalizing to vinculin (mean ± s.d., n = 5 independent experiments). Mw, molecular weight. d, Relative EGFR mRNA levels normalized to GAPDH (mean ± s.d., n = 5 independent experiments). e, Control and RAB5A-MCF10A cells were either permeabilized with 0.1% Triton X100 or not permeabilized before staining. Scale bar, 20 μm. f, Data are mean ± s.d. of total cell surface or internalized EGFR relative to control normalized to cell number (n = 100 cells in three independent experiments). g, Images of control and RAB5A-MCF10A monolayers stained with the indicated antibodies. Data are the mean ± s.d. of EEA1- and EGFR-positive vesicles/cells (n > 150 out of three independent experiments). Scale bar, 20 μm. h, Number of EGFRs per cell measured by 125I-EGF saturation binding after subtracting unspecific background. Data are the mean ± s.d. of triplicate measurements. **p < 0.01, ***p < 0.001, each-pair Student’s t-test. n.s., not significant.