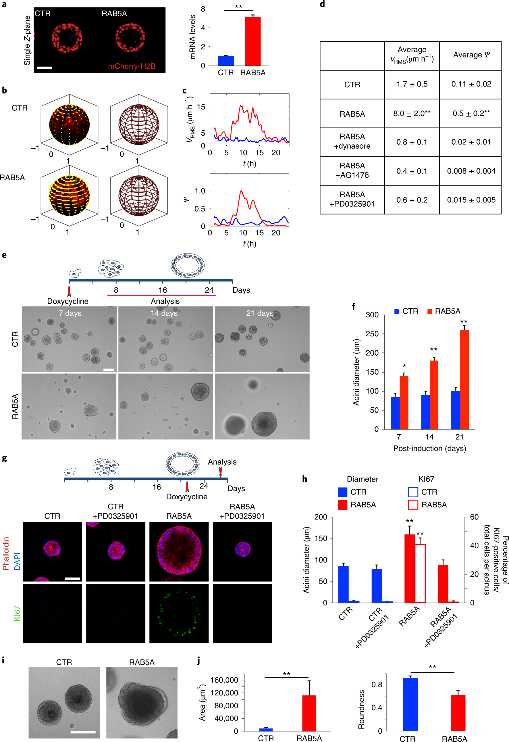
Fig. 4: RAB5A overcomes kinetic and proliferation arrest in terminally differentiated acini.

a–c, Single Z planes from Supplementary Video 15 of control and RAB5A-MCF10A-expressing mCherry-H2B acini. RAB5A mRNA levels relative to control after normalizing to GAPDH are shown as mean ± s.d. (n = 3 independent experiments). Scale bar, 50 μm. b, Tangential velocity fields at t = 10 h (yellow arrows) from PIV analysis, overlaid on radial projections of acini onto a unit spherical surface (Supplementary Video 16). The red arrow is parallel to the instantaneous total angular momentum l and provides the orientation of the instantaneous axis of rotation. Its length is equal to the instantaneous order parameter ψ. c, Time evolution of VRMS and ψ (see main text and Methods) representative of four videos in three experiments. d, \(V_{{\mathrm{RMS}}}\) and ψ calculated over the 4–12 h (Supplementary Video 17) time window for control and RAB5A-MCF10A mCherry-H2B-expressing MCF10A acini treated as indicated. Average values are from 5 movies in 3 independent experiments. e, Control and RAB5A-MCF10A acini treated as indicated above were processed for phase-contrast imaging to monitor acini shape and size. Scale bar, 100 μm. f, Acini size expressed as the mean ± s.d. (n = 100 acini/conditions in five independent experiments). g, Immunofluorescence images of control and RAB5A-MCF10A acini treated with doxycycline as indicated in the presence or absence of PD0325901. Scale bar, 80 μm. h, Acini diameter and the number of KI67-positive cells/total number of cells per acini is reported as mean ± s.d. (n = 25 acini/conditions in three independent experiments). i, Control and RAB5A-MCF10A acini grown on mixed 1:1 Matrigel:collagen type-I plugs for 21 days were processed for phase-contrast imaging. Scale bar, 100 μm. j, Acini area and roundness is expressed as mean ± s.d. (n = 40 acini/conditions in five experiments). *p < 0.05, **p < 0.01. P values, each-pair Student’s t-test.