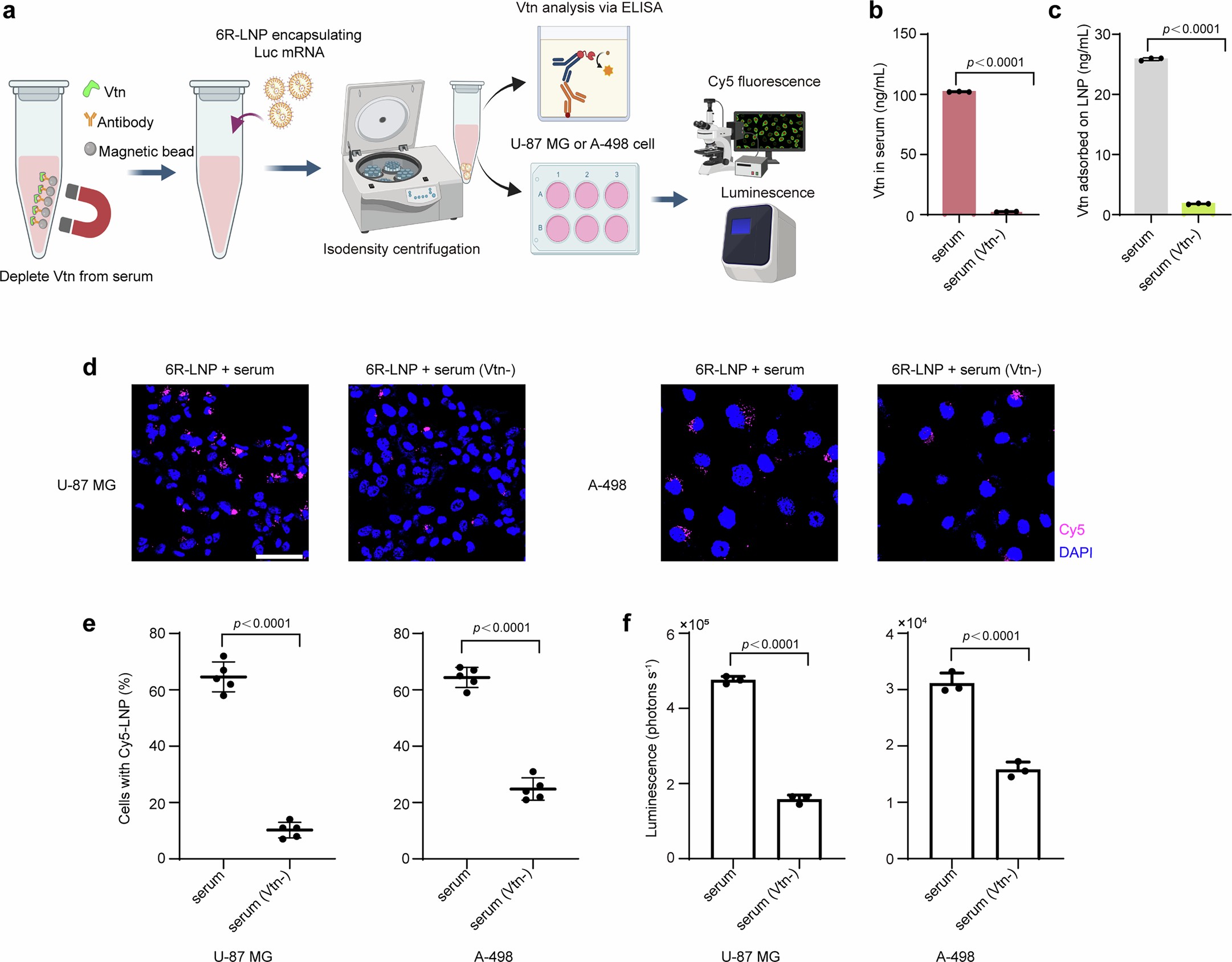
Extended Data Fig. 4: Depletion of Vtn from serum reduces cellular uptake of 6R-LNP.

(a) The schematic of the experiment procedures. (b) Quantitative analysis of Vtn protein concentration in untreated serum and Vtn-depleted serum, respectively. n = 3 biologically independent samples for each condition. (c) Quantitative analysis of Vtn adsorbed onto 6R-LNP after incubation in untreated serum or Vtn-depleted serum, respectively. n = 3 biologically independent samples for each condition. (d) Representative confocal images showing cellular uptake of 6R-LNP labeled by Cy5-DSPE, after pre-incubation of 6R-LNP in untreated or Vtn-depleted serum. U-87 MG and A498 cell lines with high αvβ3 integrin-expressing were used. n = 5 independent experiments. Scale bar: 50 μm. (e) Quantification of cells that uptake Cy5-LNPs under indicated conditions. n = 5 confocal images analyzed for each condition. n = 5 independent experiments. (f) Quantification of Luc expression in cells following delivery of Luc mRNA using 6R-LNP pre-incubated in untreated serum or Vtn-depleted serum, respectively. n = 3 independent experiments. Unpaired, two-sided student’s t-test was used for statistical analysis between two groups. ns: p > 0.05. All data were plotted as the mean ± s.d. Schematic in a created using BioRender.com.