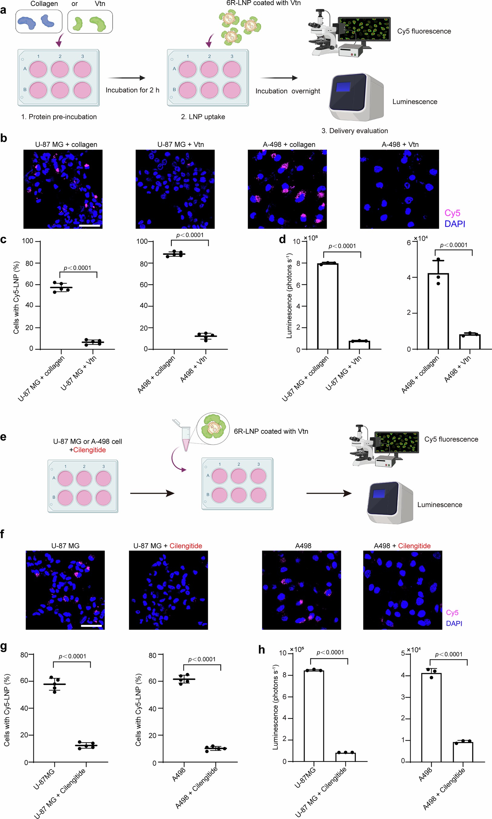
Extended Data Fig. 5: Blocking Vtn receptors reduces cellular uptake of 6R-LNP.

(a) The schematic of the experiment procedures that pre-incubates cells with freely dissolved Vtn proteins. (b) Representative confocal images showing cellular uptake of Vtn-coated 6R-LNP (labeled by Cy5-DSPE). n = 5 independent experiments. Scale bar: 50 μm. (c) Quantification of cells that uptake Cy5-LNPs under indicated conditions. n = 5 confocal images analyzed for each condition. n = 5 independent experiments. (d) Quantification of Luc expression in cells following delivery of Luc mRNA using Vtn-coated 6R-LNP. n = 3 independent experiments. (e) The schematic of the experiment procedures that pre-incubate cells with Cilengitide. (f) Representative confocal images showing cellular uptake of Vtn-coated 6R-LNP (labeled by Cy5-DSPE) pre-incubated with small molecule inhibitor Cilengitide. n = 5 independent experiments. Scale bar: 50 μm. (g) Quantification of cells that uptake Cy5-LNPs under indicated conditions. n = 5 confocal images analyzed for each condition. n = 5 independent experiments. (h) Quantification of Luc expression in cells following delivery of Luc mRNA using Vtn-coated 6R-LNP pre-incubated with Cilengitide. n = 3 independent experiments. Unpaired, two-sided student’s t-test was used for statistical analysis between two groups. ns: p > 0.05. All data were plotted as the mean ± s.d. Schematics in a and e created using BioRender.com.