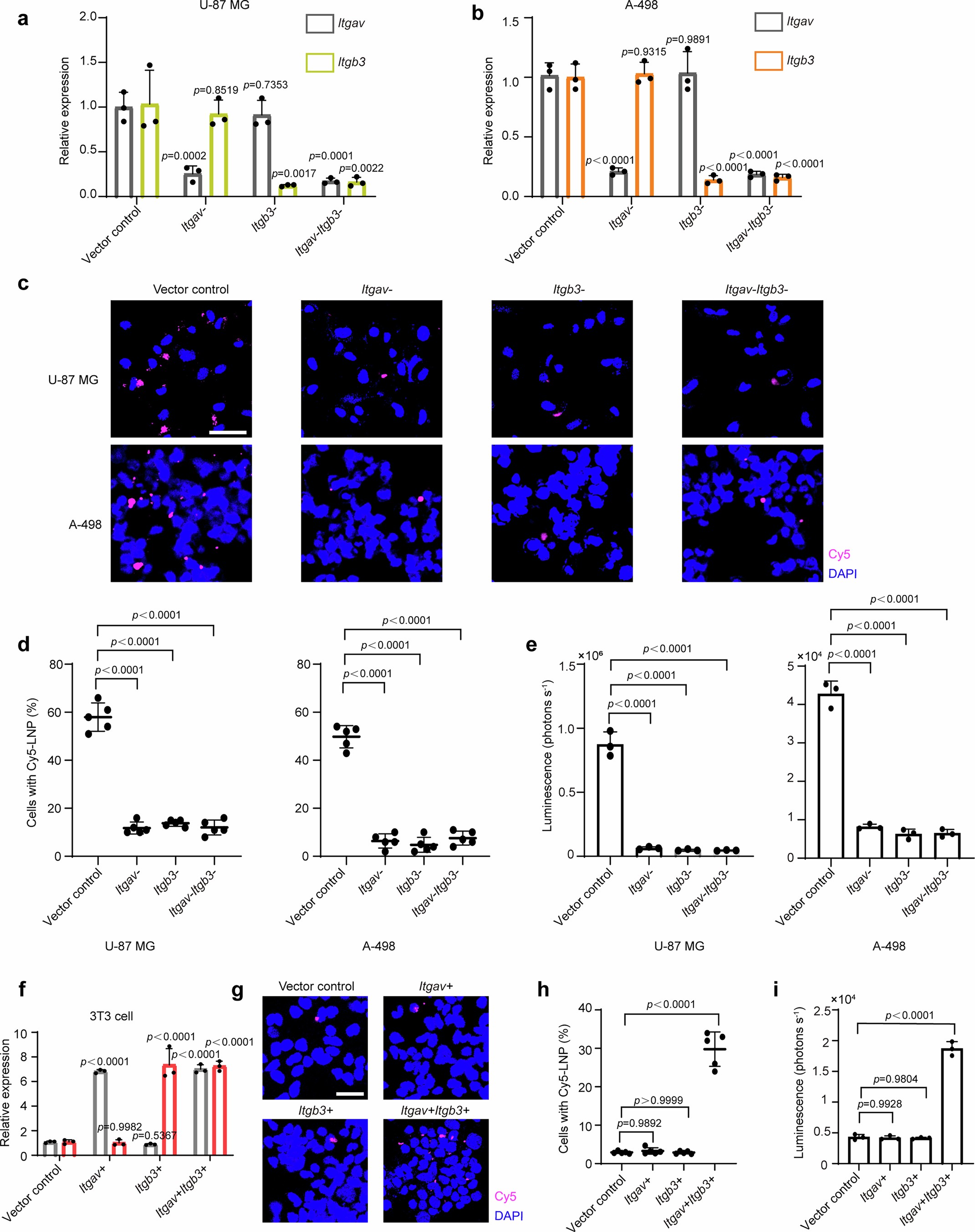
Extended Data Fig. 6: Modulation of Itgav/Itgb3 expression changes cellular uptake of 6R-LNP.

(a & b) qPCR analysis of the knockdown of Itgav and/or Itgb3 expression in U87-MG cell line (a) and A498 cell line (b), respectively. n = 3 biologically independent samples for each condition. (c) Representative confocal images showing the cellular uptake of Vtn-coated 6R-LNP (labeled by Cy5-DSPE) in U87-MG (upper) and A498 (lower) cell lines under indicated conditions. n = 5 independent experiments. Scale bar: 50 μm. (d) Quantification of cells that uptake Cy5-LNPs in U87-MG (left) and A498 (right) cell lines under indicated conditions. n = 5 confocal images analyzed for each condition. n = 5 independent experiments. (e) Quantification of Luc expression in U87-MG (left) and A498 (right) cells, respectively, following delivery of Luc mRNA using Vtn-coated 6R-LNP under indicated conditions. n = 3 independent experiments. (f) qPCR analysis of the overexpression of Itgav and/or Itgb3 in 3T3 cell line. n = 3 biologically independent samples for each condition. (g) Representative confocal images showing the cellular uptake of Vtn-coated 6R-LNP (labeled with Cy5-DSPE) under indicated conditions. n = 5 independent experiments. Scale bar: 50 μm. (h) Quantification of cells that uptake Cy5-LNPs under indicated conditions. n = 5 confocal images analyzed for each condition. n = 5 independent experiments. (i) Quantification of Luc expression in cells following delivery of Luc mRNA using Vtn-coated 6R-LNP under indicated conditions. n = 3 independent experiments. One-way analysis of variance (ANOVA) and Dunnett’s multiple comparisonstest were used for statistical analysis. ns: p > 0.05. All data were plotted as the mean ± s.d.