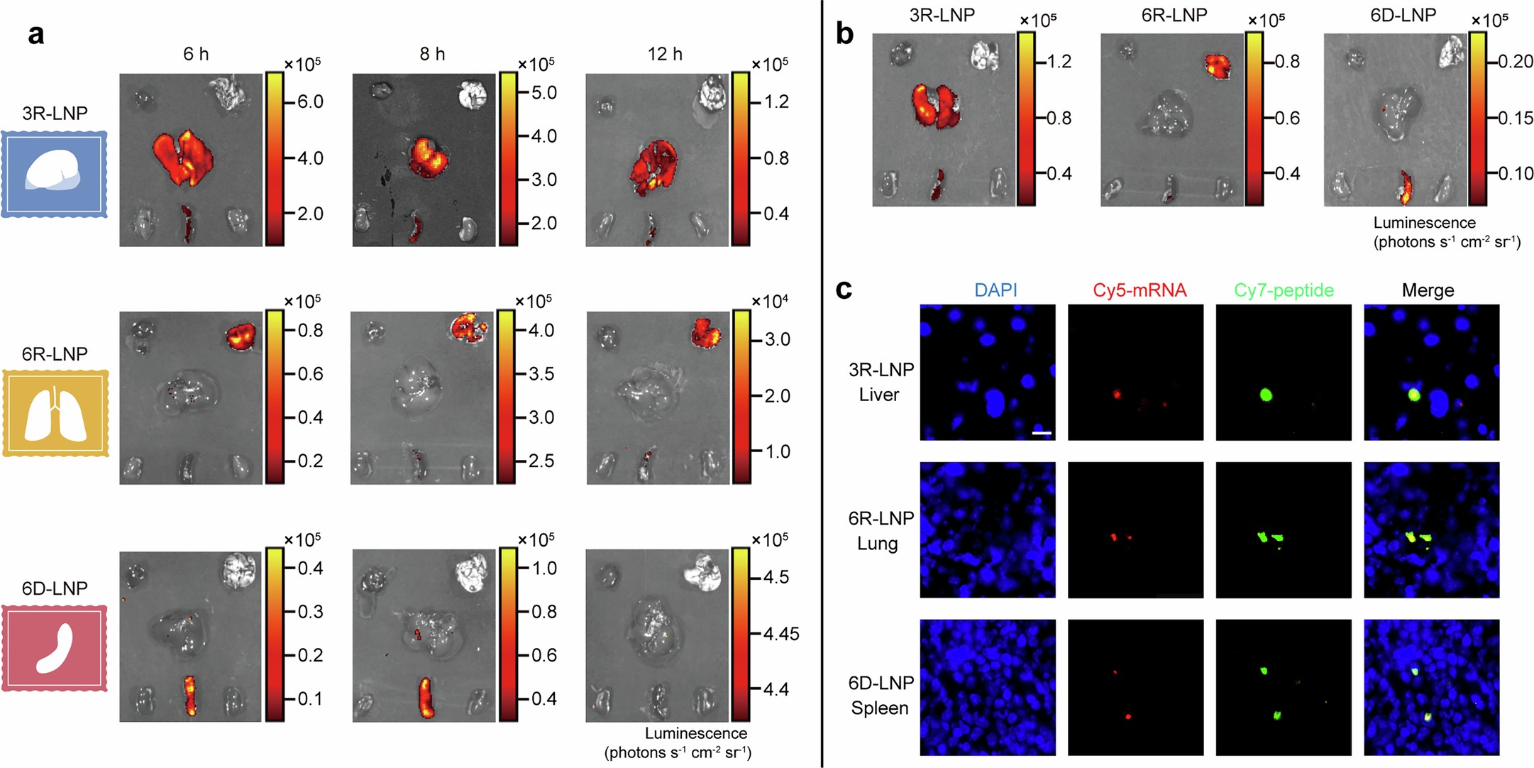
Extended Data Fig. 1: Evaluation of the performance of POST-LNPs.

(a) Ex vivo organ luminescence images showing the expression level of luciferase in mouse liver, lung, spleen, heart, and kidney, respectively, at 6, 8, and 12 h. n = 3 biologically independent animals for each condition. (b) Consistent performance of organ-selectivity by POST-LNPs after storage at 4°C for one month. Ex vivo organ luminescence images indicate expected organ selectivity from each kind of POST-LNPs. n = 3 biologically independent animals for each condition. (c) Representative fluorescence images showing the localization of Cy5-labeled mRNA and Cy7-labeled peptides. Scale bar: 10 μm. Similar results were seen in n = 3 animals for each experimental group.