Extended Data Fig. 2: CTCs use viscous deformation to enter small-sized vessels.
From: Cell viscosity influences haematogenous dissemination and metastatic extravasation of tumour cells

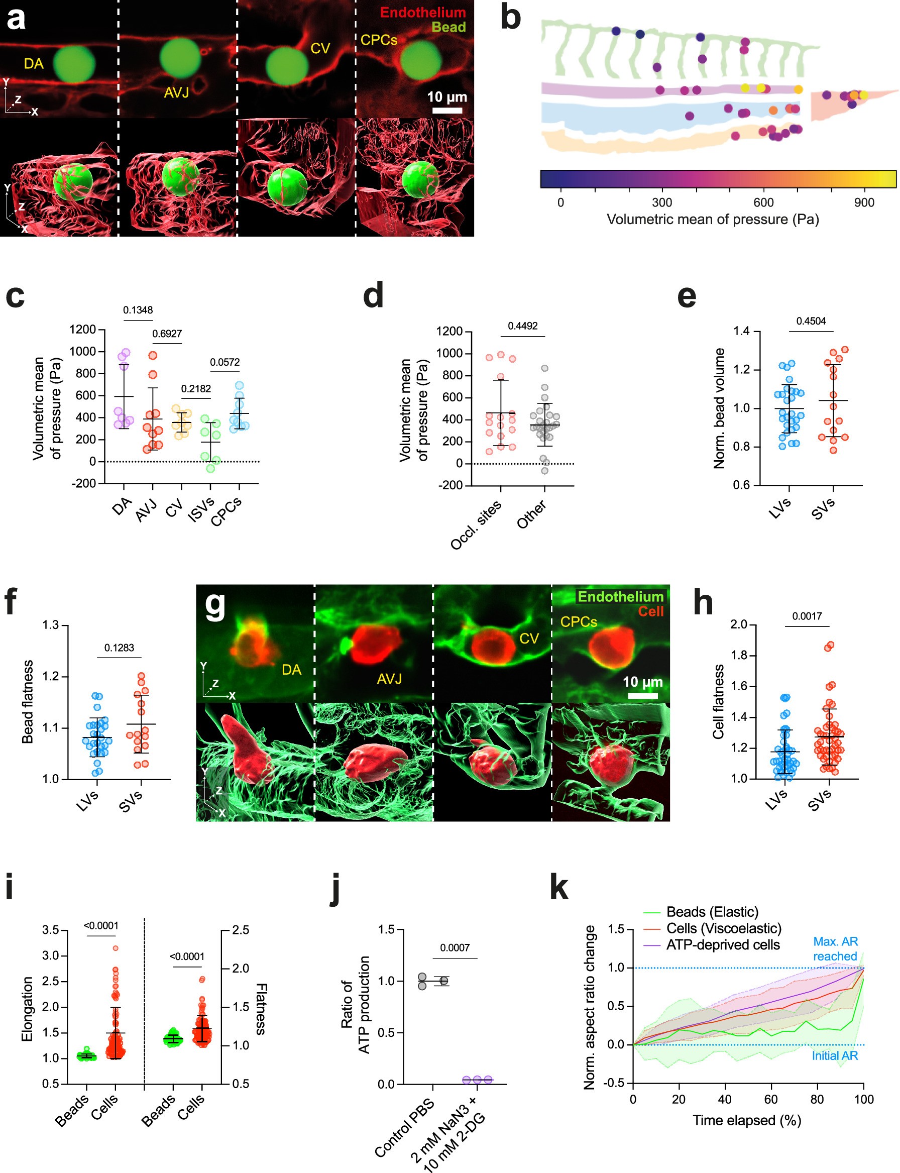
a, Beads arrested in the DA, AVJ, CV and CPCs. b, Location and volumetric mean of pressure of arrested beads. (N = 6, n (beads) = 42). c, Volumetric mean of pressure sustained by arrested beads in the different subregions of the ZF embryo. (N = 6, n (beads) = 8 (DA), 10 (AVJ), 8 (CV), 7 (ISVs) and 9 (CPCs)) (Kruskal-Wallis followed by original FDR method of Benjamini and Hochberg). d, Volumetric mean of pressure sustained by arrested beads at occlusion sites vs all other sites. (N = 6, n (beads) = 16 (occlusion sites) and 26 (other sites)) (Two-tailed Mann-Whitney). e, Volume of beads arrested in LVs and SVs. (N = 6, n (beads) = 26 (LVs) and 16 (SVs)) (Two-tailed Mann-Whitney). f, Flatness of beads arrested in LVs and SVs. (N = 6, n (beads) = 26 (LVs) and 16 (SVs)) (Two-tailed Mann-Whitney). g, D2A1 tumour cells arrested in the DA, AVJ, CV and CPCs. h, Flatness of D2A1 tumour cells arrested in LVs and SVs. (N = 2, n (cells) = 44 (LVs) and 47 (SVs)) (Two-tailed Mann-Whitney). i, Elongation and flatness of beads and D2A1 tumour cells arrested in ZF embryos. (N = 6 (beads) and 2 (cells), n (beads or cells) = 42 (beads) and 91 (cells)) (Two-tailed Mann-Whitney). j, ATP production in cells treated with control PBS vs PBS 2 mM sodium azide (NaN3), 10 mM 2-Deoxy-D-glucose (2-DG) (N = 1, n (wells) = 3 (control and treated)) (Two-tailed Welch’s t-test). k, Normalized change in aspect ratio as a function of normalized time (0% = arrival at occlusion site, 100% = entry completion in ISV) spent at ISV entrance for polyacrylamide elastic beads, D2A1 and ATP-deprived D2A1 tumour cells (N = 6 (beads) and 2 (D2A1 and ATP-deprived D2A1), n (events of arrival, arrest and completed entry at DA-ISV connections) = 26 (beads), 32 (D2A1) and 17 (ATP-deprived D2A1). Data are presented as mean +/- standard deviation in c-f and h-k.