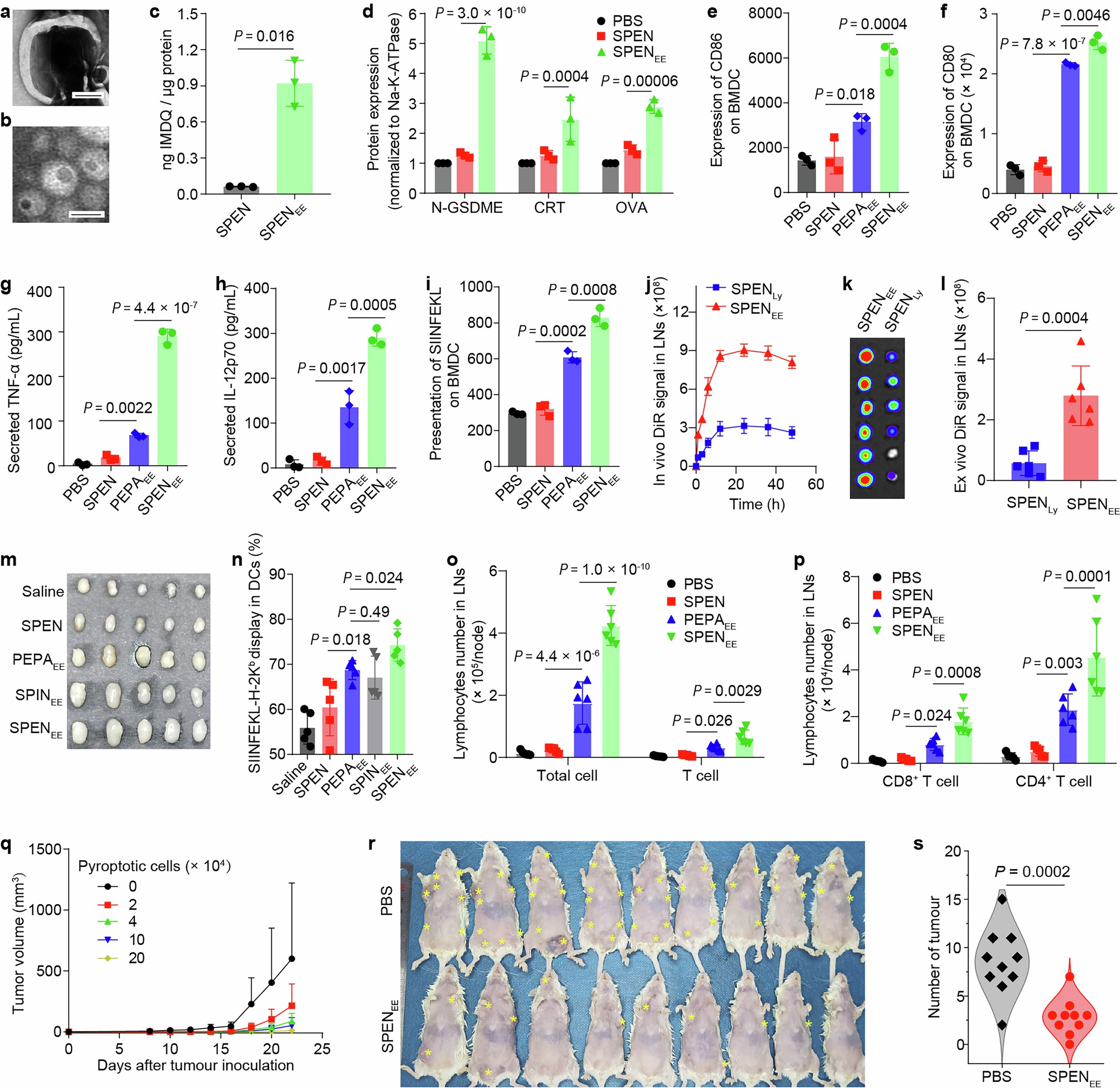
Extended Data Fig. 5: In vitro and in vivo cancer vaccination capacity of EE stress-derived pyroptosomes.
From: In situ-generated vaccine-like pyroptosome for personalized cancer immunotherapy

(a) Morphology of EE stress-derived pyroptosome characterized by TEM. Scale bar = 500 nm. (b) Morphology of Au nanoparticle-encapsulated SPEN characterized by TEM. Scale bar = 20 nm. (c) Quantification of IMDQ in the cell membrane or pyroptosomes derived from CT26-OVA cells (n = 3 biologically independent experiments). (d) Enrichment of GSDME-N, calreticulin (CRT), and ovalbumin (OVA) in the cell membrane or pyroptosomes derived from CT26-OVA (normalized to Na-K-ATPase, n = 3 biologically independent experiments). (e-i) BMDC activation after treatment with pyroptosomes elicited by EE stress of various nanoadjuvants (n = 3 biologically independent experiments). Quantitative expression of CD86 (e) and CD80 (f) on BMDCs. Secretion of TNF-α (g) and IL-12 (h) measured by ELISA assay. Presentation of OVA antigen (i). (j-l) In vivo lymph node (LN) draining of DiR-labelled pyroptosomes (n = 6 biologically independent experiments). Quantitative DiR signal profiles in popliteal LNs (j). Ex vivo fluorescence imaging (k) and quantification (l) of excised LNs. (m-p) Activation of LNs in mice immunized with pyroptosomes (n = 5 biologically independent mice). Photographs of excised LNs (m). Presentation of OVA antigen on DCs in LNs (n). The cell counts of total lymphocytes and T cells in LNs (o). The cell counts of CD8+ T cells and CD4+ T cells in LNs (p). (q) Tumour growth profiles of CT26 tumour-bearing mice immunized with pyroptosomes from 0, 2, 4, 10 or 20 × 104 pyroptotic cells, n = 3 biologically independent mice. (r) Photographs and (s) numbers of spontaneous tumours on MMTV-PyMT/FVB mice immunized with personalized pyroptotic cancer vaccine (n = 10 biologically independent mice). All data are shown as mean ± s.d. For c,l,s, statistical significance was analyzed by two-sided Student’s t-test with Welch’s correction. For d-I and n-p, statistical significance was analyzed by one-way ANOVA followed by Dunnett’s multiple comparisons test.