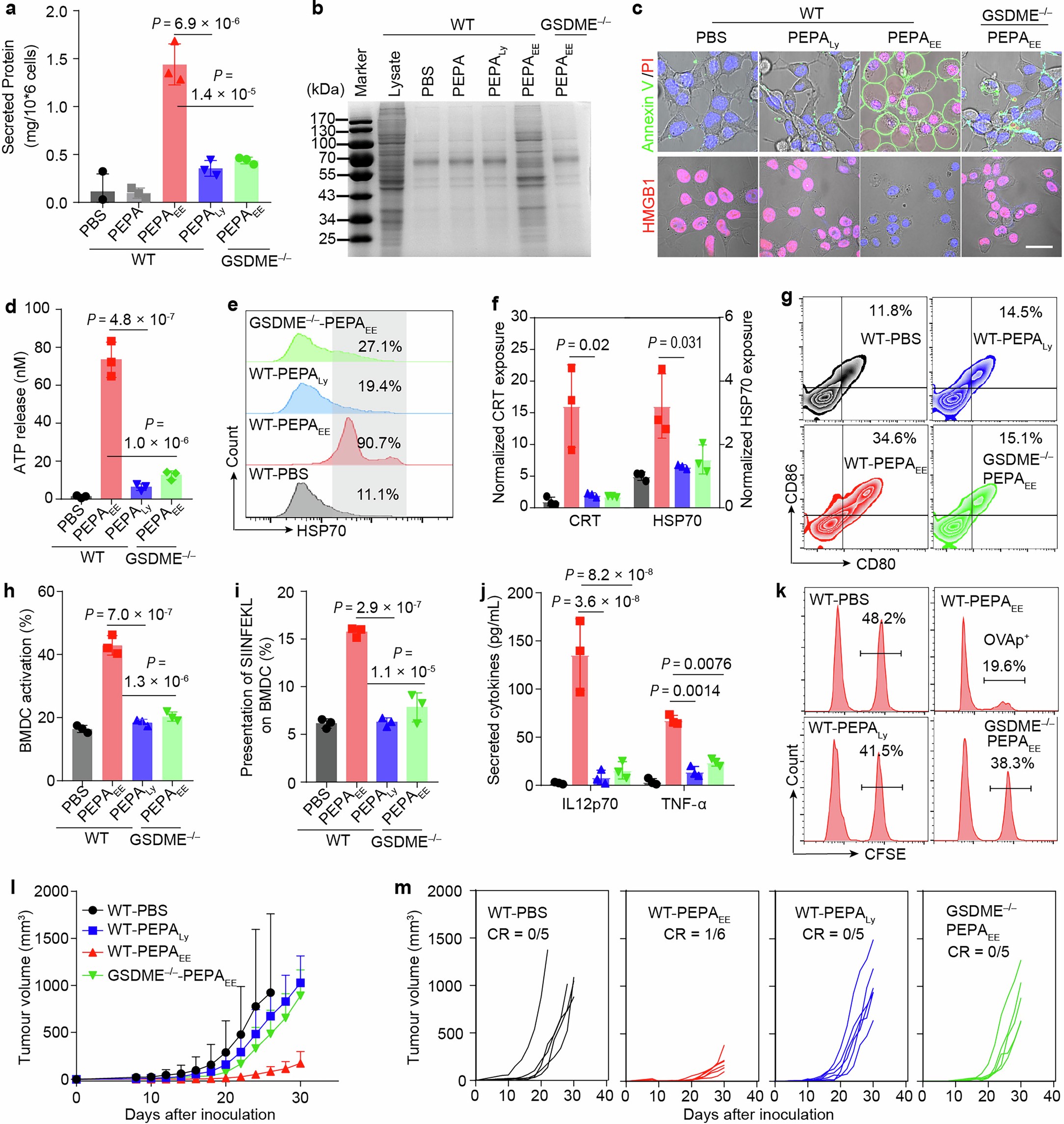
Extended Data Fig. 3: EE stress-evoked pyroptosis enhances the ICD effect of cancer cells in vitro and in vivo.
From: In situ-generated vaccine-like pyroptosome for personalized cancer immunotherapy

(a, b) PEPA-mediated EE stress facilitates intracellular protein release on CT26 cells as evaluated by BCA assay (a) and SDS-PAGE (b). n = 3 biologically independent experiments. (c) Confocal images of annexin V-FITC/PI and HMGB1 staining of CT26 cells at 24 h post-treatment with PEPAEE or PEPALy. Scale bar = 20 μm. (d) ATP release level, and (e, f) HSP70/CRT exposure of CT26 cells at 24 h post-treatment with PEPAEE or PEPALy. n = 3 biologically independent experiments. (g-j) BMDC activation after co-culture with PEPAEE or PEPALy treated CT26-OVA cells. n = 3 biologically independent experiments. Representative contour plots of CD80+CD86+ cells among CD11c+ BMDC (g). Percentage of CD80+CD86+ BMDC (h). Percentage of BMDCs with presentation of OVA antigen (i). Secretion of IL-12 and TNF-α measured by ELISA assay (j). (k) Representative results of specific cell killing study in CT26-OVA tumour-bearing mice after different treatments. (l) Average tumour growth curves and (m) individual tumour growth kinetics of CT26-OVA tumour-bearing mice treated with PEPAEE or PEPALy. n = 5 biologically independent mice. All data are shown as mean ± s.d. Statistical significance was analyzed by one-way ANOVA followed by Dunnett’s multiple comparisons test.