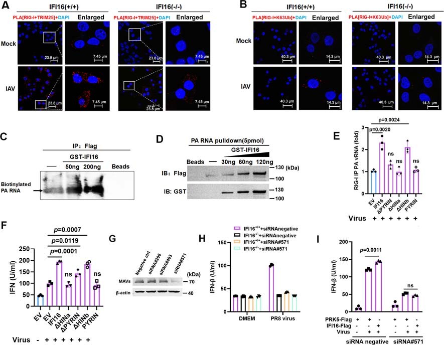
Extended Data Fig. 6: RIG-I is involved in IFI16-mediated antiviral response in IAV infection.

a, IFI16+/+ or IFI16−/− A549 cells were infected with PR8 virus (MOI = 1) and then analyzed by PLA. The right panels are enlarged. Red point represents TRIM25 plus RIG-I complexes. Scale bars, 23.8 μm (left) and 7.45 μm (enlarged). b, IFI16+/+ or IFI16−/− A549 cells were infected with PR8 virus (MOI = 1) and then analyzed by PLA. The right panels are enlarged. Red point indicates K63 Ub plus RIG-I complexes. Scale bars, 40.3 μm (left) and 14.3 μm (enlarged). c, RIP-EMSA analysis of the binding of biotinylated PA vRNA to purified Flag-RIG-I protein by adding purified GST-IFI16 at dose of 50 and 200 ng. d, RNA pull-down analysis of the binding of biotinylated PA vRNA to purified Flag-RIG-I protein by adding purified GST-IFI16 at dose of 30, 60, and 120 ng. e, A549 cells were transfected with Flag-tagged IFI16, its truncated forms and control. RNA eluted from RIG-I immunoprecipitates were detected by RT-qPCR with specific primers of PA gene. f, A549 cells were transfected with Flag-tagged IFI16 and its truncated forms for 24 h and then infected with PR8 virus. Production of IFN-β in supernatants at 18 hpi was determined. g, Knockdown effect of MAVS-targeting siRNAs in A549 cells. h, IFI16+/+ or IFI16−/− A549 cells were transfected with control or MAVS-targeting siRNA #571 and after 24 h infected with PR8 virus. Production of IFN-β in supernatants at 18 hpi was determined (i) IFI16+/+ A549 cells were transfected with negative control or MAVS-targeting siRNA #571, and 24 h later, cells were transfected with Flag-IFI16 plasmids or control; 24 h later cells were infected with PR8 virus. Production of IFN-β in supernatants on 18 hpi were quantified. (e), (f), (h), and (i), Data are representative of three independent experiments (mean ± SD). (a) to (d) and (g), All data are representative of three independent experiments. Statistical significance in (e) to (f) and (i) was determined by unpaired two-tailed Student’s t-test. ns = non-significant.