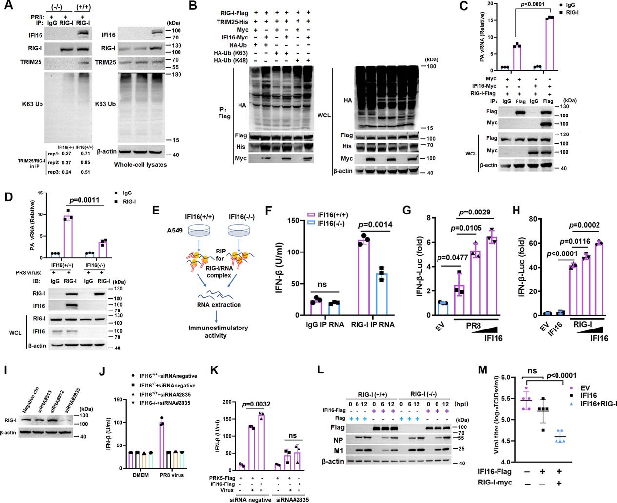
Extended Data Fig. 7: IFI16 promotes RIG-I signaling.

a, The interaction between TRIM25, RIG-I, and K63-linked ubiquitination of RIG-I in PR8 virus-infected IFI16+/+ and IFI16−/− A549 cells. b, Co-IP analysis of RIG-I ubiquitination in HEK293 cells transfected with indicated plasmids. c, Cell lysates were prepared after indicated plasmids transfection and PR8 infection and then immunoprecipitated with control IgG or anti-Flag. Bound-RNA was extracted for qPCR analysis. d, IFI16+/+ and IFI16−/− A549 cells were infected with PR8 virus for 12 h. Cell lysates were then immunoprecipitated with IgG or anti-RIG-I. Bound-RNA was extracted for analysis. e, Schematic experimental procedure used in (f). f, RNA co-purified with RIG-I from IAV-infected IFI16+/+ and IFI16−/− A549 cells were transfected into A549 cells, and IFN-β was determined. g, Luciferase activity of HEK293 cells after transfection with IFI16 vectors or control and then infection with PR8 virus. h, Luciferase activity of HEK293 cells transfected with an IFN-β reporter plasmids, RIG-I vectors, and control or IFI16 vectors. i, Knockdown effect of RIG-I-targeting siRNAs in A549 cells. j, IFN-β in IFI16+/+ or IFI16−/− A549 cells after transfection with siRNA #2835 or control and infection with PR8 virus. k, IFN-β in IFI16+/+ cells after transfection with siRNA #2835 or control, IFI16-Flag or control plasmids, and infection with PR8 virus. l, NP protein levels in RIG-I−/− HEK293 cells after transfection with IFI16-Flag vectors or control and infection with PR8 virus were determined. m, RIG-I−/− HEK293 cells were transfected with indicated plasmids for 24 h and then infected with PR8 virus at 1.0 MOI. Viral titers were determined. (a) to (d), (i), and (l), Data are representative of three independent experiments. (c) to (d), (f) to (h), (j), (k) and (m), Data presented as means ± SD from three independent experiments, and the significance of the results was assessed using a parametric paired t-test (Student’s two-tailed t-test). ns = non-significant.