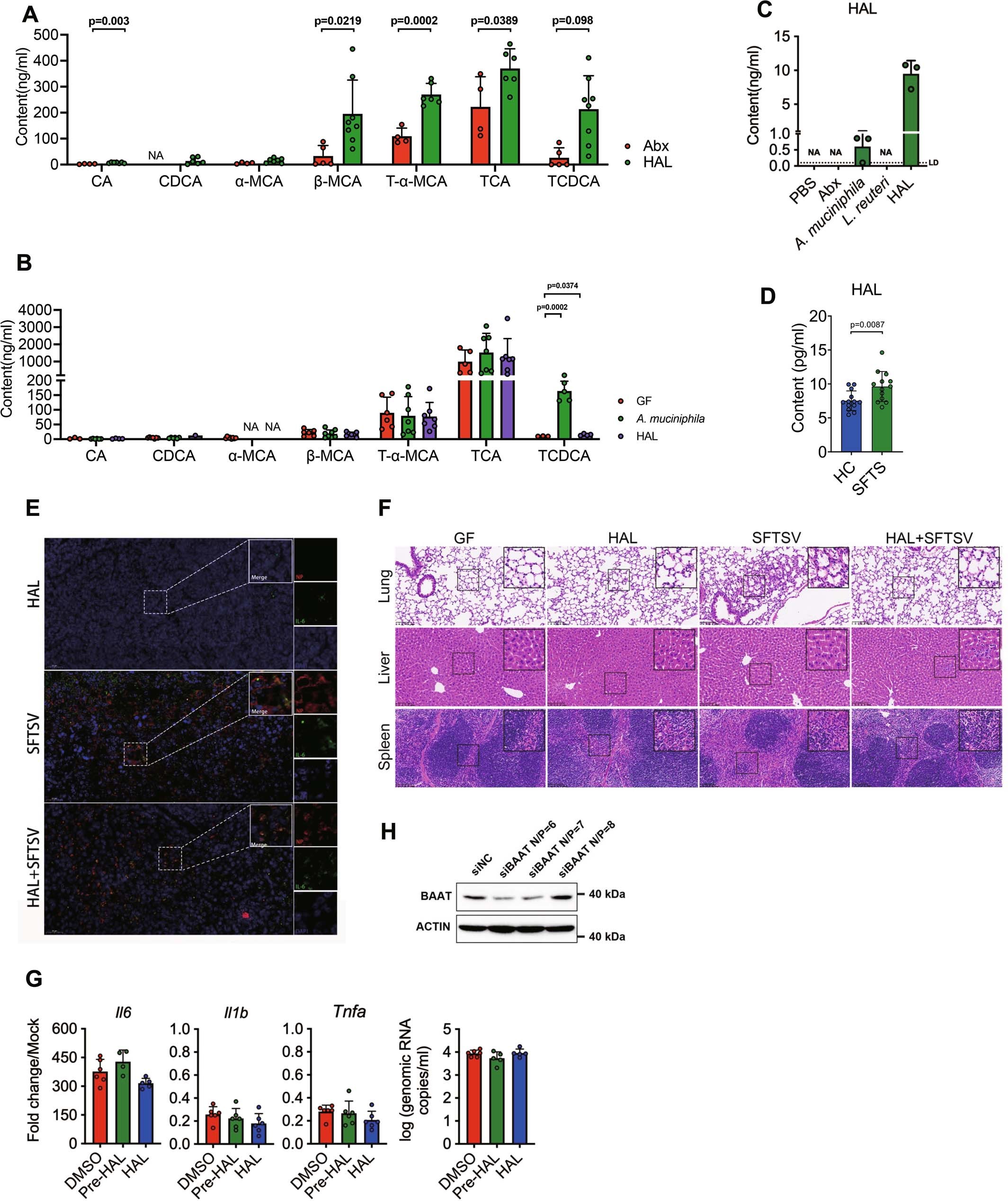
Extended Data Fig. 8: The A. muciniphila metabolite harmaline prohibits systemic inflammatory responses in Abx-treated and GF mice.
From: Akkermansia muciniphila protects mice against an emerging tick-borne viral pathogen

(a) Serum bile acid concentration of Abx- and HAL-treated mice and (b) GF mice treated with or without A. muciniphila or HAL at 5 days post-colonization (n = 8). (c) Serum HAL concentration of PBS-treated, Abx-treated, A. muciniphila-colonized, L. reuteri-colonized, HAL-treated mice at 2 days post colonization (n = 3). (d) Serum HAL concentrations of recovered patients with SFTSV infection and recovered febrile patients without SFTSV infection. Serum samples were collected approximately two weeks after symptom onset (n = 13). (e) IFA images of spleen sections from GF mice treated with or without HAL at 3 dpi. SFTSV protein NP and IL-6 protein were double stained with the respective antibodies. (f) H. E staining of lung, liver or spleen cross sections from GF mice treated with or without HAL and infected with SFTSV at 3 dpi. Boxed areas are magnified immediately in the top right corner. (g) Relative mRNA levels of IL-1β, IL-6, TNF-α (left) and SFTSV RNA (right) in mouse PBMCs that were pretreated with 10 μM HAL and then infected with SFTSV (MOI 1) at 24 hpi or HAL was added to the PBMCs simultaneously with SFTSV infection (n = 6). (h) Expression of Baat and actin in the livers of Abx-treated wild-type B6 mice transiently transfected with siNC or siBAAT (N/P ratio is 6 to 8). The two-sided P values were examined by Student’s t test (a, b and d). Data were presented as mean values ± SD (a–d and g).