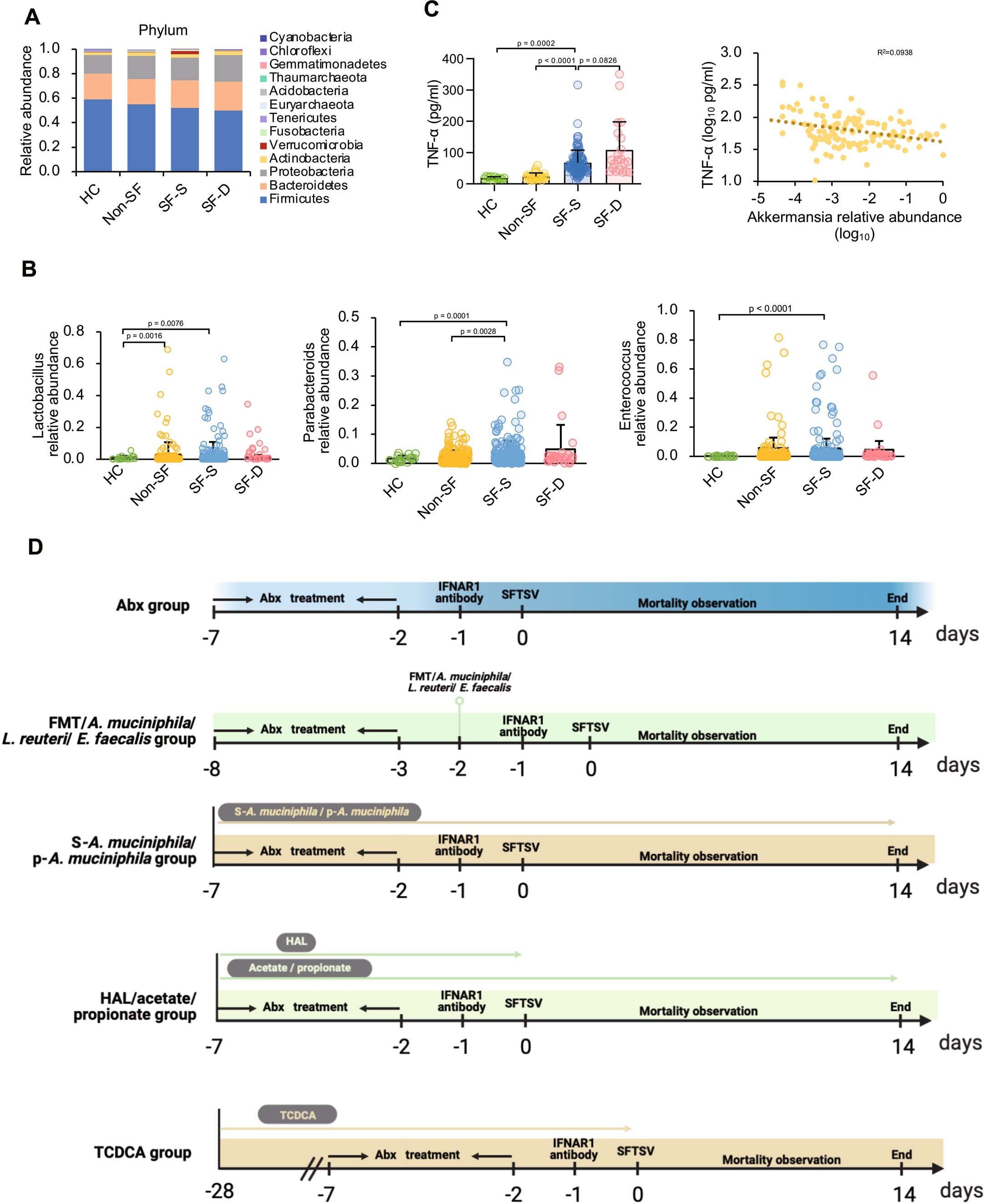
Extended Data Fig. 1: The intestinal microbiota of surviving SFTSV-infected individuals.
From: Akkermansia muciniphila protects mice against an emerging tick-borne viral pathogen

(a) Relative abundance of phyla among the four groups. (b) Relative abundance of Lactobacillus, Parabacteroides and Enterococcus among the four groups (HC n = 19, Non-SF n = 176, SF-S n = 233, SF-D n = 27). (c) Serum concentration of TNF-α among the four groups and the association with the relative abundance of Akkermansia (HC n = 10, non-SF n = 25, SF-S n = 107, SF-D n = 21). HC, healthy controls; Non-SF, febrile patients without SFTSV infection; SF-S, surviving patients with SFTSV infection; SF-D, deceased patients with SFTSV infection. (d) Schematic representation of treatment with Abx, FMT, bacteria, HAL, acetate, propionate or TCDCA. The two-sided P values were examined by Student’s t test and data were presented as mean values ± SD (b, and c). R2 and exact two-sided P values calculated by Pearson’s test are shown (c).