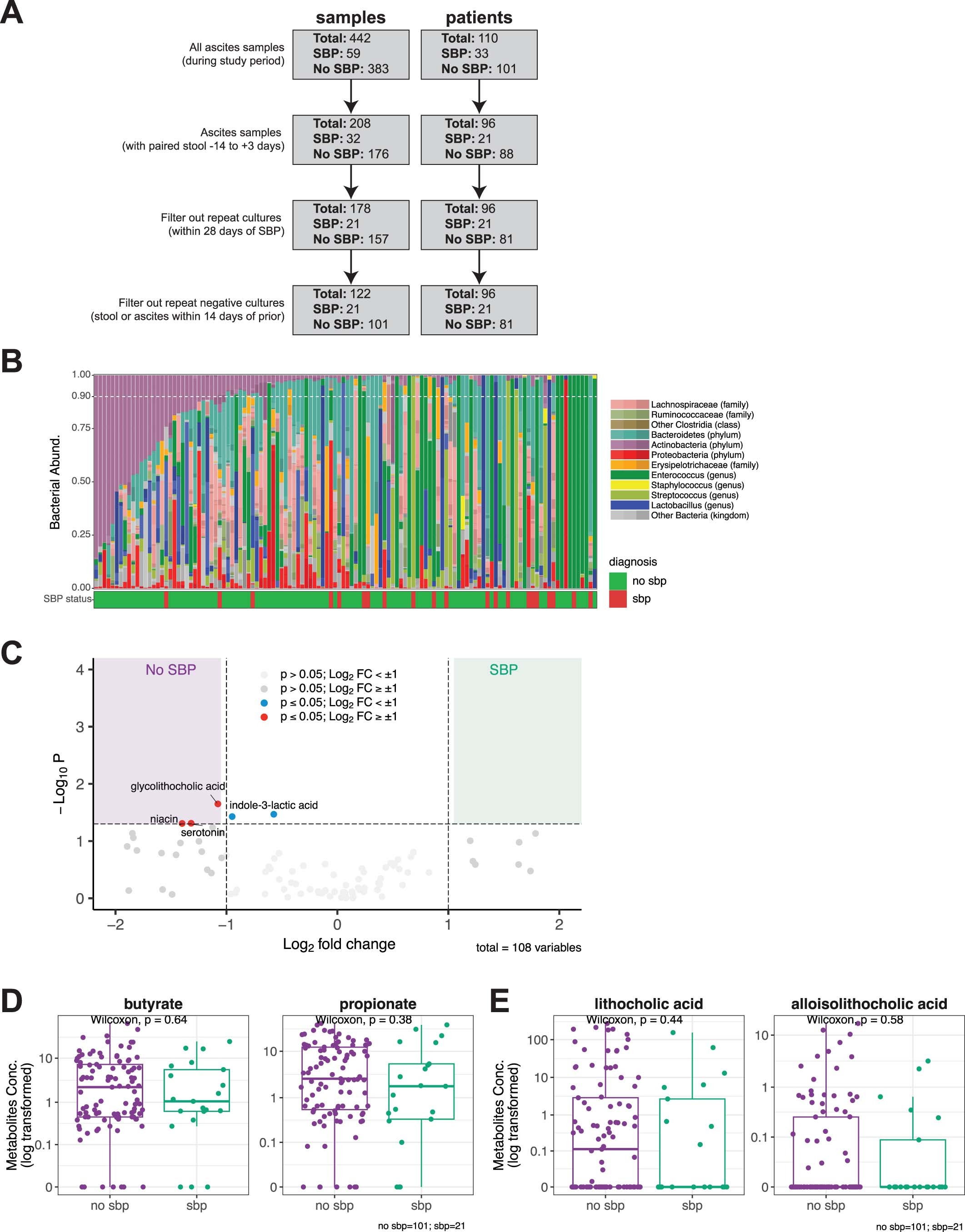
Extended Data Fig. 7: Bifidobacteria expansion and associated metabolite production are associated with decreased incidence of spontaneous bacterial peritonitis (SBP).

(A) Flow diagram depicting number of samples and number of patients that were filtered out at each step of analysis for SBP. (B) Taxonomic relative abundance by shotgun metagenomics of stool samples paired to ascites samples is plotted in order of decreasing Bifidobacteria abundance from left to right. Underneath each stool sample is the clinical diagnosis associated with an ascites sample (SBP (red) or not SBP (green)). (C) Volcano plot of normalized metabolite concentrations. P-values were calculated using a two-tailed Wilcoxon rank sum test and are corrected for multiple comparisons using the Benjamini-Hochberg procedure. Values with log2 fold-change > 1 (corresponding to a 2-fold change with a p-value < 0.05) were considered significant. (D and E) Quantitative levels for butyrate, propionate, lithocholic acid, and alloisolithocholic acid were compared from samples associated and not associated with SBP. Units for SCFA are mM, and units for BA derivatives are in μg/mL. Each point represents a single sample. Median and interquartile range are indicated by the horizontal line and box, respectively. The lower vertical line depicts Q1 – 1.5*IQR and the upper vertical line depicts Q3 + 1.5*IQR. Statistical comparisons between individual groups were analyzed using a two-tailed Wilcoxon rank sum test. There were 101 ascites-adjacent samples not associated with SBP and 21 associated with SBP.