Abstract
Progression of chronic liver disease is precipitated by hepatocyte loss, inflammation and fibrosis. This process results in the loss of critical hepatic functions, increasing morbidity and the risk of infection. Medical interventions that treat complications of hepatic failure, including antibiotic administration for systemic infections and lactulose treatment for hepatic encephalopathy, can impact gut microbiome composition and metabolite production. Here, using shotgun metagenomic sequencing and targeted metabolomic analyses on 847 faecal samples from 262 patients with acute or chronic liver disease, we demonstrate that patients hospitalized for liver disease have reduced microbiome diversity and a paucity of bioactive metabolites, including short-chain fatty acids and bile acid derivatives, that impact immune defences and epithelial barrier integrity. We find that patients treated with the orally administered but non-absorbable disaccharide lactulose have increased densities of intestinal bifidobacteria and reduced incidence of systemic infections and mortality. Bifidobacteria metabolize lactulose, produce high concentrations of acetate and acidify the gut lumen in humans and mice, which, in combination, can reduce the growth of antibiotic-resistant bacteria such as vancomycin-resistant Enterococcus faecium in vitro. Our studies suggest that lactulose and bifidobacteria serve as a synbiotic to reduce rates of infection in patients with severe liver disease.
This is a preview of subscription content, access via your institution
Access options
Access Nature and 54 other Nature Portfolio journals
Get Nature+, our best-value online-access subscription
$32.99 / 30 days
cancel any time
Subscribe to this journal
Receive 12 digital issues and online access to articles
$119.00 per year
only $9.92 per issue
Buy this article
- Purchase on SpringerLink
- Instant access to the full article PDF.
USD 39.95
Prices may be subject to local taxes which are calculated during checkout





Similar content being viewed by others
Data availability
In keeping with the Health Insurance Portability and Accountability Act (HIPAA) and the University of Chicago institutional review board policy, clinical data that we obtained through the CRI are stored on secure, encrypted and password-protected servers and is not all publicly available. Select, non-identifiable clinical data are available on the data repository https://github.com/DFI-Bioinformatics/DFILiverDiseaseMicrobiome. Metagenomic information is publicly available on NCBI under BioProject ID PRJNA912122 (liver disease patient cohort and murine 16S data) and BioProject ID PRJNA838648 (healthy donor cohort). Quantitative faecal metabolomic information paired to faecal metagenomic information is publicly available on NCBI under BioProject ID PRJNA912122 (liver disease cohort) and BioProject ID PRJNA838648 (healthy donor cohort). Raw data files are publicly available on MassIVE repository under dataset IDs MSV000092750 and MSV000092751(both liver disease and healthy donor cohorts). In addition to the repositories specified above, all raw data included in the paper are publicly available at https://github.com/DFI-Bioinformatics/DFILiverDiseaseMicrobiome. Source data are provided with this paper.
Code availability
All code used for data analysis is publicly available at https://github.com/DFI-Bioinformatics/DFILiverDiseaseMicrobiome.
References
Moon, A. M., Singal, A. G. & Tapper, E. B. Contemporary epidemiology of chronic liver disease and cirrhosis. Clin. Gastroenterol. Hepatol. 18, 2650–2666 (2019).
Younossi, Z. M. et al. Epidemiology of chronic liver diseases in the USA in the past three decades. Gut 69, 564 (2020).
Termeie, O. et al. Alarming trends: mortality from alcoholic cirrhosis in the United States. Am. J. Med. https://doi.org/10.1016/j.amjmed.2022.05.015 (2022).
Sepanlou, S. G. et al. The global, regional, and national burden of cirrhosis by cause in 195 countries and territories, 1990–2017: a systematic analysis for the Global Burden of Disease Study 2017. Lancet Gastroenterol. Hepatol. 5, 245–266 (2020).
Franchis, R. d. et al. Baveno VII – Renewing Consensus in Portal Hypertension; Report of the Baveno VII Consensus Workshop: personalized care in portal hypertension. J. Hepatol. 76, 959–974 (2021).
Ge, P. S. & Runyon, B. A. Treatment of patients with cirrhosis. N. Engl. J. Med. 375, 767–777 (2016).
Vilstrup, H. et al. Hepatic encephalopathy in chronic liver disease: 2014 practice guideline by the American Association for the Study of Liver Diseases and the European Association for the Study of the Liver. Hepatology 60, 715–735 (2014).
Riggio, O. et al. Effect of lactitol and lactulose administration on the fecal flora in cirrhotic patients. J. Clin. Gastroenterol. 12, 433–436 (1990).
Bajaj, J. S. et al. Altered profile of human gut microbiome is associated with cirrhosis and its complications. J. Hepatol. 60, 940–947 (2014).
Bajaj, J. S. et al. A longitudinal systems biology analysis of lactulose withdrawal in hepatic encephalopathy. Metab. Brain Dis. 27, 205–215 (2012).
Haemmerli, U. P. & Bircher, J. Wrong idea, good results (the lactulose story). New Engl. J. Med. 281, 441–442 (1969).
Ruszkowski, J. & Witkowski, J. M. Lactulose: patient- and dose-dependent prebiotic properties in humans. Anaerobe 59, 100–106 (2019).
Wang, J. Y. et al. Lactulose improves cognition, quality of life and gut microbiota in minimal hepatic encephalopathy: a multi‐center, randomized controlled trial. J. Dig. Dis. 20, 547–556 (2019).
Bajaj, J. S. et al. Nosocomial infections are frequent and negatively impact outcomes in hospitalized patients with cirrhosis. Am. J. Gastroenterol. 114, 1091–1100 (2019).
Gluud, L. L., Vilstrup, H. & Morgan, M. Y. Non-absorbable disaccharides for hepatic encephalopathy: a systematic review and meta-analysis. Hepatology 64, 908–922 (2016).
Llopis, M. et al. Intestinal microbiota contributes to individual susceptibility to alcoholic liver disease. Gut 65, 830 (2016).
Duan, Y. et al. Bacteriophage targeting of gut bacterium attenuates alcoholic liver disease. Nature 575, 505–511 (2019).
Hermanson, J. B. et al. Dietary cholesterol-induced gut microbes drive non-alcoholic fatty liver disease pathogenesis in a murine model. FASEB J. https://doi.org/10.1096/fasebj.2022.36.S1.0R748 (2022).
Qin, N. et al. Alterations of the human gut microbiome in liver cirrhosis. Nature 513, 59–64 (2014).
Dubinkina, V. B. et al. Links of gut microbiota composition with alcohol dependence syndrome and alcoholic liver disease. Microbiome 5, 141 (2017).
Caussy, C. et al. A gut microbiome signature for cirrhosis due to non-alcoholic fatty liver disease. Nat. Commun. 10, 1406 (2019).
Loomba, R. et al. Gut microbiome-based metagenomic signature for non-invasive detection of advanced fibrosis in human non-alcoholic fatty liver disease. Cell Metab. 25, 1054–1062.e5 (2017).
Bajaj, J. S. et al. Gut microbial RNA and DNA analysis predicts hospitalizations in cirrhosis. JCI Insight 3, e98019 (2018).
Ahluwalia, V. et al. Impaired gut–liver–brain axis in patients with cirrhosis. Sci. Rep. 6, 26800 (2016).
Taur, Y. et al. Intestinal domination and the risk of bacteremia in patients undergoing allogeneic hematopoietic stem cell transplantation. Clin. Infect. Dis. 55, 905–914 (2012).
Peled, J. U. et al. Microbiota as predictor of mortality in allogeneic hematopoietic-cell transplantation. N. Engl. J. Med. 382, 822–834 (2020).
Stutz, M. R. et al. Immunomodulatory fecal metabolites are associated with mortality in COVID-19 patients with respiratory failure. Nat. Commun. 13, 6615 (2022).
Roediger, W. E. W. Utilization of nutrients by isolated epithelial cells of the rat colon. Gastroenterology 83, 424–429 (1982).
Augeron, C. & Laboisse, C. L. Emergence of permanently differentiated cell clones in a human colonic cancer cell line in culture after treatment with sodium butyrate. Cancer Res. 44, 3961–3969 (1984).
Peng, L., Li, Z.-R., Green, R. S., Holzman, I. R. & Lin, J. Butyrate enhances the intestinal barrier by facilitating tight junction assembly via activation of AMP-activated protein kinase in Caco-2 cell monolayers. J. Nutr. 139, 1619–1625 (2009).
Hang, S. et al. Bile acid metabolites control Th17 and Treg cell differentiation. Nature 576, 143–148 (2019).
Arpaia, N. et al. Metabolites produced by commensal bacteria promote peripheral regulatory T cell generation. Nature 504, 451–455 (2013).
Mouzaki, M. et al. Bile acids and dysbiosis in non-alcoholic fatty liver disease. PLoS ONE 11, e0151829 (2016).
Kasai, Y. et al. Association of serum and fecal bile acid patterns with liver fibrosis in biopsy-proven non-alcoholic fatty liver disease: an observational study. Clin. Transl. Gastroenterol. 13, e00503 (2022).
Adams, L. A. et al. Bile acids associate with specific gut microbiota, low‐level alcohol consumption and liver fibrosis in patients with non‐alcoholic fatty liver disease. Liver Int. 40, 1356–1365 (2020).
Leonhardt, J. et al. Circulating bile acids in liver failure activate TGR5 and induce monocyte dysfunction. Cell Mol. Gastroenterol. Hepatol. 12, 25–40 (2021).
Alm, R., Carlson, J. & Eriksson, S. Fasting serum bile acids in liver disease. Scand. J. Gastroenterol. 17, 213–218 (2010).
Ferslew, B. C. et al. Altered bile acid metabolome in patients with non-alcoholic steatohepatitis. Dig. Dis. Sci. 60, 3318–3328 (2015).
O’Leary, J. G. et al. NACSELD acute‐on‐chronic liver failure (NACSELD‐ACLF) score predicts 30‐day survival in hospitalized patients with cirrhosis. Hepatology 67, 2367–2374 (2018).
Stoma, I. et al. Compositional flux within the intestinal microbiota and risk for bloodstream infection with Gram-negative bacteria. Clin. Infect. Dis. 73, ciaa068 (2020).
Ubeda, C. et al. Vancomycin-resistant Enterococcus domination of intestinal microbiota is enabled by antibiotic treatment in mice and precedes bloodstream invasion in humans. J. Clin. Invest. 120, 4332–4341 (2010).
Fukuda, S. et al. Bifidobacteria can protect from enteropathogenic infection through production of acetate. Nature 469, 543–547 (2011).
Yoshida, K. et al. Bifidobacterium response to lactulose ingestion in the gut relies on a solute-binding protein-dependent ABC transporter. Commun. Biol. 4, 541 (2021).
Bircher, J., Müller, J., Guggenheim, P. & Haemmerli, U. P. Treatment of chronic portal-systemic encephalopathy with lactulose. Lancet 287, 890–893 (1966).
Elkington, S. G., Floch, M. H. & Conn, H. O. Lactulose in the treatment of chronic portal-systemic encephalopathy—a double-blind clinical trial. N. Engl. J. Med. 281, 408–412 (1969).
Mao, B. et al. Lactulose differently modulates the composition of luminal and mucosal microbiota in C57BL/6J mice. J. Agr. Food Chem. 64, 6240–6247 (2016).
Karakan, T., Tuohy, K. M. & Solingen, G. J. Low-dose lactulose as a prebiotic for improved gut health and enhanced mineral absorption. Front. Nutr. 8, 672925 (2021).
Bajaj, J. S. et al. Colonic mucosal microbiome differs from stool microbiome in cirrhosis and hepatic encephalopathy and is linked to cognition and inflammation. Am. J. Physiol. Gastrointest. Liver Physiol. 303, G675–G685 (2012).
Sim, K. et al. Improved detection of bifidobacteria with optimised 16S rRNA-gene based pyrosequencing. PLoS ONE 7, e32543 (2012).
Yoshioka, H., Iseki, K. & Fujita, K. Development and differences of intestinal flora in the neonatal period in breast-fed and bottle-fed infants. Pediatrics 72, 317–321 (1983).
Henrick, B. M. et al. Bifidobacteria-mediated immune system imprinting early in life. Cell 184, 3884–3898.e11 (2021).
Vatanen, T. et al. Variation in microbiome LPS immunogenicity contributes to autoimmunity in humans. Cell 165, 842–853 (2016).
Patole, S. K. et al. Benefits of Bifidobacterium breve M-16V supplementation in preterm neonates—a retrospective cohort study. PLoS ONE 11, e0150775 (2016).
Sivan, A. et al. Commensal Bifidobacterium promotes antitumor immunity and facilitates anti–PD-L1 efficacy. Science 350, 1084–1089 (2015).
Matson, V. et al. The commensal microbiome is associated with anti–PD-1 efficacy in metastatic melanoma patients. Science 359, 104–108 (2018).
Xue, L. et al. Probiotics may delay the progression of non-alcoholic fatty liver disease by restoring the gut microbiota structure and improving intestinal endotoxemia. Sci. Rep. 7, 45176 (2017).
Xu, R., Wan, Y., Fang, Q., Lu, W. & Cai, W. Supplementation with probiotics modifies gut flora and attenuates liver fat accumulation in rat non-alcoholic fatty liver disease model. J. Clin. Biochem. Nutr. 50, 72–77 (2011).
Sorbara, M. T. et al. Inhibiting antibiotic-resistant Enterobacteriaceae by microbiota-mediated intracellular acidification. J. Exp. Med. 216, 84–98 (2019).
Yang, W. et al. Intestinal microbiota-derived short-chain fatty acids regulation of immune cell IL-22 production and gut immunity. Nat. Commun. 11, 4457 (2020).
Leclercq, S. et al. Intestinal permeability, gut-bacterial dysbiosis, and behavioral markers of alcohol-dependence severity. Proc. Natl Acad. Sci. USA 111, E4485–E4493 (2014).
Bajaj, J. S., Kamath, P. S. & Reddy, K. R. The evolving challenge of infections in cirrhosis. N. Engl. J. Med. 384, 2317–2330 (2021).
Fernández, J. et al. Bacterial infections in cirrhosis: epidemiological changes with invasive procedures and norfloxacin prophylaxis. Hepatology 35, 140–148 (2002).
Buffie, C. G. et al. Precision microbiome restoration of bile acid-mediated resistance to Clostridium difficile. Nature 517, 205–208 (2015).
Bajaj, J. S. et al. Association between intestinal microbiota collected at hospital admission and outcomes of patients with cirrhosis. Clin. Gastroenterol. Hepatol. 17, 756–765.e3 (2019).
Bajaj, J. S. et al. Association of serum metabolites and gut microbiota at hospital admission with nosocomial infection development in patients with cirrhosis. Liver Transpl. 28, 1831–1840 (2022).
Biggins, S. W. et al. Diagnosis, evaluation, and management of ascites, spontaneous bacterial peritonitis and hepatorenal syndrome: 2021 practice guidance by the American Association for the Study of Liver Diseases. Hepatology 74, 1014–1048 (2021).
Wiest, R., Krag, A. & Gerbes, A. Spontaneous bacterial peritonitis: recent guidelines and beyond. Gut 61, 297 (2012).
Shamsaddini, A. et al. Impact of antibiotic resistance genes in gut microbiome of patients with cirrhosis. Gastroenterology 161, 508–521.e7 (2021).
Piano, S. et al. Epidemiology and effects of bacterial infections in patients with cirrhosis worldwide. Gastroenterology 156, 1368–1380.e10 (2019).
Fernández, J., Bert, F. & Nicolas-Chanoine, M.-H. The challenges of multi-drug-resistance in hepatology. J. Hepatol. 65, 1043–1054 (2016).
Wong, F. et al. Clinical features and evolution of bacterial infection-related acute-on-chronic liver failure. J. Hepatol. 74, 330–339 (2021).
Dhiman, R. K. et al. Probiotic VSL#3 reduces liver disease severity and hospitalization in patients with cirrhosis: a randomized, controlled trial. Gastroenterology 147, 1327–1337.e3 (2014).
Holte, K., Krag, A. & Gluud, L. L. Systematic review and meta‐analysis of randomized trials on probiotics for hepatic encephalopathy. Hepatol. Res. 42, 1008–1015 (2012).
Bajaj, J. S. et al. Long-term outcomes of fecal microbiota transplantation in patients with cirrhosis. Gastroenterology 156, 1921–1923.e3 (2019).
Bajaj, J. S. et al. Microbial functional change is linked with clinical outcomes after capsular fecal transplant in cirrhosis. JCI Insight 4, e133410 (2019).
Bajaj, J. S. et al. Fecal microbiota transplant from a rational stool donor improves hepatic encephalopathy: a randomized clinical trial. Hepatology 66, 1727–1738 (2017).
DeFilipp, Z. et al. Drug-resistant E. coli bacteremia transmitted by fecal microbiota transplant. N. Engl. J. Med. 381, 2043–2050 (2019).
Zellmer, C. et al. Shiga toxin-producing Escherichia coli transmission via fecal microbiota transplant. Clin. Infect. Dis. 72, e876–e880 (2020).
Bloom, P., Tapper, E. B., Young, V. B. & Lok, A. S. Microbiome therapeutics for hepatic encephalopathy. J. Hepatol. 75, 1452–1464 (2021).
Liu, Q. et al. Synbiotic modulation of gut flora: effect on minimal hepatic encephalopathy in patients with cirrhosis. Hepatology 39, 1441–1449 (2004).
Malaguarnera, M. et al. Bifidobacterium longum with fructo-oligosaccharide (FOS) treatment in minimal hepatic encephalopathy: a randomized, double-blind, placebo-controlled study. Dig. Dis. Sci. 52, 3259 (2007).
Button, J. E. et al. Dosing a synbiotic of human milk oligosaccharides and B. infantis leads to reversible engraftment in healthy adult microbiomes without antibiotics. Cell Host Microbe 30, 712–-725.e7 (2022).
Barratt, M. J. et al. Bifidobacterium infantis treatment promotes weight gain in Bangladeshi infants with severe acute malnutrition. Sci. Transl. Med. 14, eabk1107 (2022).
Sinha, S. R. et al. Dysbiosis-induced secondary bile acid deficiency promotes intestinal inflammation. Cell Host Microbe 27, 659–670.e5 (2020).
Martino, C. et al. Acetate reprograms gut microbiota during alcohol consumption. Nat. Commun. 13, 4630 (2022).
Bolger, A. M., Lohse, M. & Usadel, B. Trimmomatic: a flexible trimmer for Illumina sequence data. Bioinformatics 30, 2114–2120 (2014).
KneadData v.0.10.0 GitHub https://github.com/biobakery/kneaddata (2023).
Blanco-Míguez, A. et al. Extending and improving metagenomic taxonomic profiling with uncharacterized species using MetaPhlAn 4. Nat. Biotechnol. https://doi.org/10.1038/s41587-023-01688-w (2023).
Li, D., Liu, C.-M., Luo, R., Sadakane, K. & Lam, T.-W. MEGAHIT: an ultra-fast single-node solution for large and complex metagenomics assembly via succinct de Bruijn graph. Bioinformatics 31, 1674–1676 (2015).
Hyatt, D. Prodigal v.2.6.3 GitHub https://github.com/hyattpd/Prodigal (2023).
Buchfink, B., Reuter, K. & Drost, H.-G. Sensitive protein alignments at tree-of-life scale using DIAMOND. Nat. Methods 18, 366–368 (2021).
Schütler, J. TaxUMAP V.0.1 GitHub https://github.com/jsevo/taxumap (2023).
Schlüter, J. et al. The TaxUMAP atlas: efficient display of large clinical microbiome data reveals ecological competition in protection against bacteremia. Cell Host Microbe https://doi.org/10.1016/j.chom.2023.05.027 (2023).
Haak, B. W. et al. Impact of gut colonization with butyrate producing microbiota on respiratory viral infection following allo-HCT. Blood 131, 2978–2986 (2018).
Cheng, A. G. et al. Design, construction, and in vivo augmentation of a complex gut microbiome. Cell 185, 3617–3636.e19 (2022).
Acknowledgements
We acknowledge the staff in the Duchossois Family Institute (DFI) metagenomics and metabolomics core facilities for technical assistance. We are grateful to all members of the DFI for enthusiastic discussions that guided this study. We also acknowledge the University of Chicago CRI for assistance with medical data extraction and the University of Chicago GRAF for their care of animals used in this study and guidance with performing gnotobiotic experiments. Funding: T32DK007074 (M.A.O.), U01AA026975 (T.G.C.), R35GM146969 (S.H.L.), Searle Scholars Program (S.H.L) and Duchossois Family Institute.
Author information
Authors and Affiliations
Contributions
Conception or design of the work: M.A.O., C.L., A.M., M.R.S., M.D.C., R.A.O., T.G.C., S.H.L., K.G.R., S.P., A.P., H.S.T., M.E.R., M.R.C., E.G.P. and A.I.A. Data collection: M.A.O., H.L., N.P.D., C.G.C., J.D.M., T.E.P., R.R., E.A., J.B., M.K., J.C., F.H., E.W., K.G.B., A.S. and A.M.S. Data analysis and interpretation: M.A.O., H.L., C.L., N.P.D., C.G.C., J.D.M., T.E.P., R.R., A.M., A.L.H., M.R.S., M.D.C., R.A.O., T.G.C., A.S., A.M.S., E.G.P. and A.I.A. Drafting the article: M.A.O., H.L. and E.G.P. All authors provided critical revision of the article and approved of the final version of the paper to be published.
Corresponding authors
Ethics declarations
Competing interests
The authors declare no competing interests.
Peer review
Peer review information
Nature Microbiology thanks the anonymous reviewers for their contribution to the peer review of this work. Peer reviewer reports are available.
Additional information
Publisher’s note Springer Nature remains neutral with regard to jurisdictional claims in published maps and institutional affiliations.
Extended data
Extended Data Fig. 1 Fecal samples from patients with liver disease display a wide range of metabolomic profiles that correlates with metagenomic alpha-diversity.
Initial samples from each patient with full metabolomic profiling (n = 237) and healthy donors (n = 22) were arranged in order of increasing alpha-diversity as measured by inverse Simpson from left-to-right and shown in the top panel. One third of samples were grouped into low, medium, or high alpha-diversity based on inverse Simpson tertiles. Eighty-two metabolites were analyzed qualitatively for each sample, and the relative concentrations are represented in the pseudocolored heat map. For each compound, a Kruskal-Wallis test was run between the low diversity (n = 79), medium diversity (n = 79), high diversity (n = 79), and healthy donor (n = 22) groups. Statistics were adjusted for multiple comparisons using the Benjamini-Hochberg procedure and are color-coded in the far-right column.
Extended Data Fig. 2 The Bifidobacteria expanded cluster has a distinct short chain fatty acid and bile acid profile.
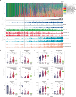
(A) A taxonomic UMAP (taxUMAP) was generated using 847 samples from 262 patients with liver disease. Each sample is represented by a single point that is colored based on the most abundant taxon as indicated. Samples with no taxa reaching ≥5% relative abundance were not considered to have a most abundant taxa and were labeled as “other.” (B – G) Samples within the taxUMAP were pseudocolored based on the indicated (B-D) SCFA or (E-G) BA concentrations. (H-R) All 847 stool samples were grouped by most abundant taxon as shown in Panel A. Graphs show the indicated (H-J) SCFA or (K-R) BA concentrations. Each individual point represents a single stool sample with the following sample sizes: n = 223 (Enterococcus), 142 (Bacteroidetes), 118 (Bifidobacterium), 91 (Lactobacillaceae), 75 (Lachnospiraceae), 57 (Proteobacteria), 44 (Streptococcus), 17 (Erysipelotrichaceae), 13 (Staphylococcus), 8 (Actinobacteria), 8 (Oscillospiraceae), and 51 (Others). Median and interquartile range are indicated by the horizontal line and box, respectively. The lower vertical line depicts Q1 – 1.5*IQR and the upper vertical line depicts Q3 + 1.5*IQR. Statistical comparisons between individual groups were analyzed using a two-tailed Wilcoxon rank sum test. Individual groups were compared to the Bifidobacteria dominated group, the unique cluster in this patient cohort. P-values are adjusted for multiple comparisons using the Benjamini-Hochberg procedure and represented as follows: *, p < 0.05; **, p < 0.01; ***, p < 0.001; ****, p < 0.0001.
Extended Data Fig. 3 In the absence of lactulose, Bifidobacteria expansion is associated with modest fecal metabolite changes.
(A) Volcano plot (log2fold change vs. log10p-value) of qualitative metabolites comparing samples with low ( < 10%) vs. high ( ≥ 10%) Bifidobacteria abundance without lactulose exposure. P-values were calculated using a two-tailed Wilcoxon rank sum test and are corrected for multiple comparisons using the Benjamini-Hochberg procedure. Values with log2 fold-change > 1 (corresponding to a 2-fold change with a p-value < 0.05) were considered significant. (B) select SCFA and BA were quantified. Units for SCFA are mM, and units for BA derivatives are in μg/mL. (C) BA conversion from conjugated-primary BA to primary BA and then to secondary BAs was tested for each sample. Each point represents a molar ratio for an individual sample. For all comparisons (A-C), there is one sample per patient that was chosen based on the highest relative abundance of Bifidobacteria, and sample size was n = 79 (no lactulose exposure <10% Bifidobacteria) and n = 24 (no lactulose exposure with ≥10% Bifidobacteria). For panels B and C, each point represents a single sample. Median and interquartile range are indicated by the horizontal line and box, respectively. The lower vertical line depicts Q1 – 1.5*IQR and the upper vertical line depicts Q3 + 1.5*IQR. Statistical comparisons between individual groups were analyzed using a two-tailed Wilcoxon rank sum test. P-values are adjusted for multiple comparisons using the Benjamini-Hochberg procedure and represented as follows: *, p < 0.05; **, p < 0.01; ***, p < 0.001; ****, p < 0.0001. For both panels B and C, Samples were grouped by whether they had expanded Bifidobacteria in the absence of recent lactulose exposure. Median and interquartile range are indicated by the line and box, respectively. The lower vertical line depicts Q1 – 1.5*IQR and the upper vertical line depicts Q3 + 1.5*IQR. CA: cholic acid; GCA: glycocholic acid; DCA: deoxycholic acid.
Extended Data Fig. 4 B. longum acidifies pH, produces acetate, and efficiently hydrolyzes conjugated primary bile acids.
B. longum was grown in regular media (blue) or media supplemented with 50 mM lactulose (red) or sucrose (green). (A) pH before and after 24 h of growth (n = 3 for 0 h; n = 6 for 24 h). (B) SCFA concentrations after 24 h of growth. n = 6 all conditions. (C and D) Supernatant BA quantified after 24 h B. longum growth in media containing 10μg/ml (C) TCA or (D) GCA. n = 4 all conditions. (B-D) *, p < 0.05, two-tailed t-test corrected for multiple comparisons. Plots representative of three independent experiments with ≥3 technical replicates. TCA: taurocholic acid, GCA: glycocholic acid, CA: cholic acid, CDCA: chenodeoxycholic acid, DCA: deoxycholic acid, and LCA: lithocholic acid. (E) Ex-GF mouse B. longum monocolonization experimental design. (F) Stool lactulose in GF mice receiving drinking containing 0, 10, 20, or 40 g/L lactulose or in SPF mice with water containing either 0 or 20 g/L lactulose. n = 1 for each condition. (G) Stool water content of GF mice receiving water with 0 or 20 g/L lactulose. n = 3 for each group. *, p < 0.05, two-tailed t-test. (H) Fecal quantitative 16 S metagenomics from ex-GF mice colonized with B. longum +/- lactulose in drinking water. n = 4 for each group except for day 1 in the water-treated group (one mouse did not produce a stool sample). n = 3 for the lactulose-treated group after day 1 (one mouse did not produce stool samples). (I – K) SCFA concentrations before and 10-days after Bifidobacteria inoculation. Each dot represents one sample from each mouse. Bar represents the median. *, p < 0.05, two tailed t-test comparing water to lactulose-treated mice at a time point. (L) Primary, (M) conjugated primary, and (N) secondary BA were measured. Each dot represents one sample from each mouse. Bar represents the median. *, p < 0.05, t-test comparing to time 0 for a given lactulose exposure.
Extended Data Fig. 5 Lactulose promotes Bifidobacteria expansion and favorable metabolomic profile in mice colonized with complex bacterial consortia.
(A) Schematic indicating timing of consortia gavage, lactulose administration (20 g/L in drinking water), and stool collection in ex-germ-free mice. 16 S: metagenomics; Metab.: targeted, quantitative metabolomics. For CON.1, n = 3 mice total (pre- and post-lactulose samples taken); CON.2, n = 6 mice (3 without lactulose, 3 with lactulose); and CON.3, n = 8 mice (4 without lactulose, 4 with lactulose). (B) 16 S metagenomics from stool samples without (left facet within each consortia) and with (right facet within each consortia) lactulose exposure is shown as relative abundance. Concentrations of acetate and taurocholic acid are shown in units of mM below each paired sample. (C) Bifidobacteria relative abundance, acetate concentration (mM), and taurocholic acid concentrations (μg/ml) were measured and compared between mice that were and were not exposed to lactulose. Each dot represents a single stool sample from an individual mouse, and the bar represents the median. *, p < 0.05 by one-tailed t-test comparing water to lactulose-treated mice for each consortium.
Extended Data Fig. 6 Bifidobacterium longum supernatant inhibits VRE growth in vitro.
(A) Schematic of experimental design for VRE growth in B. longum conditioned media (CM). B. longum was grown in BHIS for 24-hours prior to collecting and filtering the supernatant. VRE growing at steady state was then diluted to a low density (OD600 = 0.05) prior to inoculating in various dilutions of B. longum conditioned media in fresh BHIS. (B) VRE growth curves in 100%, 50%, 12.5%, and 0% CM with the pH of the 4 concentrations of CM in BHIS shown in the right portion of this panel. (C) The pH of neutral BHIS was acidified from 7.2 to 5.8 using HCl, and the pH of B. longum CM was neutralized from 5.8 to 7.2 with NaOH prior to VRE inoculation. Growth curves for VRE in each of these 4 conditions are shown. (D) VRE was inoculated into either neutral (top panels) or acidified (bottom panels) BHIS containing 0 mM (blue), 30 mM (green), 100 mM (orange), or 300 mM (red) of the indicated SCFA. (E) VRE was grown in minimal media containing either no additive (blue) or 50 mM lactulose, and OD600 was measured over time. (F) VRE was grown in BHIS with or without 50 mM lactulose, and OD600 was measured over time. All growth curves are depicted with mean +/- standard deviation for technical replicates for each group. Plots are representative of three independent experiments done in at least triplicate, each of which was reproduced on each experimental replicate.
Extended Data Fig. 7 Bifidobacteria expansion and associated metabolite production are associated with decreased incidence of spontaneous bacterial peritonitis (SBP).
(A) Flow diagram depicting number of samples and number of patients that were filtered out at each step of analysis for SBP. (B) Taxonomic relative abundance by shotgun metagenomics of stool samples paired to ascites samples is plotted in order of decreasing Bifidobacteria abundance from left to right. Underneath each stool sample is the clinical diagnosis associated with an ascites sample (SBP (red) or not SBP (green)). (C) Volcano plot of normalized metabolite concentrations. P-values were calculated using a two-tailed Wilcoxon rank sum test and are corrected for multiple comparisons using the Benjamini-Hochberg procedure. Values with log2 fold-change > 1 (corresponding to a 2-fold change with a p-value < 0.05) were considered significant. (D and E) Quantitative levels for butyrate, propionate, lithocholic acid, and alloisolithocholic acid were compared from samples associated and not associated with SBP. Units for SCFA are mM, and units for BA derivatives are in μg/mL. Each point represents a single sample. Median and interquartile range are indicated by the horizontal line and box, respectively. The lower vertical line depicts Q1 – 1.5*IQR and the upper vertical line depicts Q3 + 1.5*IQR. Statistical comparisons between individual groups were analyzed using a two-tailed Wilcoxon rank sum test. There were 101 ascites-adjacent samples not associated with SBP and 21 associated with SBP.
Extended Data Fig. 8 Bifidobacteria expansion and associated metabolite production are associated with decreased incidence of bacteremia.
(A) Flow diagram depicting number of samples and number of patients that were filtered out at each step of analysis for bacteremia. (B) Taxonomic relative abundance by shotgun metagenomics of stool samples paired to blood cultures is plotted in order of decreasing Bifidobacteria abundance from left to right. Underneath each stool sample is the clinical diagnosis associated with a given blood culture (bacteremia (red) or no bacteremia (green)). (C) Volcano plot of normalized metabolite concentrations. P-values were calculated using a two-tailed Wilcoxon rank sum test and are corrected for multiple comparisons using the Benjamini-Hochberg procedure. Values with log2 fold-change > 1 (corresponding to a 2-fold change with a p-value < 0.05) were considered significant. (D and E) Quantitative levels for butyrate, propionate, lithocholic acid, and alloisolithocholic acid were compared from samples associated and not associated with SBP. Units for SCFA are mM, and units for BA derivatives are in μg/mL. Each point represents a single sample. Median and interquartile range are indicated by the horizontal line and box, respectively. The lower vertical line depicts Q1 – 1.5*IQR and the upper vertical line depicts Q3 + 1.5*IQR. Statistical comparisons between individual groups were analyzed using a two-tailed Wilcoxon rank sum test. There were 227 blood culture-adjacent samples not associated with SBP and 19 associated with bacteremia.
Supplementary information
Source data
Source Data Fig. 1 (download XLSX )
. Tab name: Metaphlan4. Data description: metagenomic information for all samples (used to generate relative abundance plots in a). Tab name: Quant Metab and Clin Info. Data description: quantitative metabolomic information, alpha-diversity and alpha-diversity categories for all samples.
Source Data Fig. 2. Tab name: Metaphlan4. Data description: metagenomic information for all samples (used to generate relative abundance plots in a). Tab name: Quant Metab and Clin Info. Data description: contains information regarding vanA gene coding (RPKM), medication exposures and disease chronicity used to generate heat maps in a.
Source Data Fig. 3. Tab name: Quant Metab and Clin Info. Data description: contains information regarding (1) medication exposures that were used to determine if samples were obtained after lactulose, (2) bifidobacteria relative abundance and (3) quantitative metabolite levels. Tab name: Qual Metab. Data description: contains relative metabolite levels for all samples in the study (used in a).
Source Data Fig. 4. Tab name: Quant Metab and Clin Info. Data description: contains information regarding (1) medication exposures that were used to determine if samples were obtained after lactulose and (2) bifidobacteria, Enterococcus and Proteobacteria relative abundances. Tab name: Fig. 4b. Data description: raw data used to generate growth curves. Tab name: Fig. 4d. Data description: c.f.u. counts for each condition shown.
Source Data Fig. 5. Tab name: Metaphlan4. Data description: metagenomic information for all samples (used to perform LEfSe analysis). Tab name: Quant Metab and Clin Info. Data description: contains information regarding (1) infection status, (2) quantitative metabolites, (3) alpha-diversity, (4) lactulose exposure and bifidobacteria abundance, and /5) survival time after consent (up to 90 days).
Source Data Extended Data Fig. 1. Tab name: Qual Metab. Data description: contains relative metabolite levels for all samples in the study.
Source Data Extended Data Fig. 2. Tab name: Metaphlan4. Data description: metagenomic information for all samples (used to generate taxUMAP and determine most abundant taxa). Tab name: Quant Metab and Clin Info. Data description: contains information regarding quantitative metabolites.
Source Data Extended Data Fig. 3. Tab name: Quant Metab and Clin Info. Data description: contains information regarding (1) medication exposures that were used to determine if samples were obtained after lactulose, (2) bifidobacteria relative abundance and (3) quantitative metabolite levels. Tab name: Qual Metab. Data description: contains relative metabolite levels for all samples in the study (used in a).
Source Data Extended Data Fig. 4. Tab name: Fig E4A. Data description: measured pH values for each sample. Tab name: Fig E4B. Data description: measured SCFA levels for each sample. Tab name: Fig E4CD. Data description: measure BA levels for each sample. Tab name: Fig E4F. Data description: stool lactulose content for each sample. Tab name: Fig E4G. Data description: stool water content for each sample. Tab name: Fig E4IJK. Data description: stool SCFA concentrations for each sample. Tab name: Fig E4LMN. Data description: stool BA concentrations for each sample.
Source Data Extended Data Fig. 5. Tab name: Fig E5C. Data description: stool bifidobacteria, acetate and taurocholic acid levels for each sample.
Source Data Extended Data Fig. 6. Tab name: Fig E6B. Data description: raw values for growth curves shown. Tab name: Fig E6C. Data description: raw values for growth curves shown. Tab name: Fig E6D. Data description: raw values for growth curves shown. Tab name: Fig E6E. Data description: raw values for growth curves shown. Tab name: Fig E6F. Data description: raw values for growth curves shown.
Source Data Extended Data Fig. 7. Tab name: Metaphlan4. Data description: metagenomic information for all samples (used for relative abundance plots). Tab name: Quant Metab and Clin Info. Data description: contains information regarding (1) infection status and (2) quantitative metabolites. Tab name: Qual Metab. Data description: contains relative metabolite levels for all samples in the study used to generate c.
Source Data Extended Data Fig. 8. Tab name: Metaphlan4. Data description: metagenomic information for all samples (used for relative abundance plots). Tab name: Quant Metab and Clin Info. Data description: contains information regarding (1) infection status and (2) quantitative metabolites. Tab name: Qual Metab. Data description: contains relative metabolite levels for all samples in the study used to generate c.
Rights and permissions
Springer Nature or its licensor (e.g. a society or other partner) holds exclusive rights to this article under a publishing agreement with the author(s) or other rightsholder(s); author self-archiving of the accepted manuscript version of this article is solely governed by the terms of such publishing agreement and applicable law.
About this article
Cite this article
Odenwald, M.A., Lin, H., Lehmann, C. et al. Bifidobacteria metabolize lactulose to optimize gut metabolites and prevent systemic infection in patients with liver disease. Nat Microbiol 8, 2033–2049 (2023). https://doi.org/10.1038/s41564-023-01493-w
Received:
Accepted:
Published:
Version of record:
Issue date:
DOI: https://doi.org/10.1038/s41564-023-01493-w
This article is cited by
-
Laxative use and 28-day mortality in critically ill sepsis patients: a retrospective cohort study using MIMIC-IV (v3.1)
Journal of Intensive Care (2025)
-
Intermittent fasting and metabolic dysfunction-associated steatotic liver disease: the potential role of the gut-liver axis
Cell & Bioscience (2025)
-
Protective effect of low-dose lactulose in dextran sulfate sodium induced ulcerative colitis model of rats
Scientific Reports (2025)
-
Vancomycin-resistant enterococci utilise antibiotic-enriched nutrients for intestinal colonisation
Nature Communications (2025)
-
The microbiome’s influence on obesity: mechanisms and therapeutic potential
Science China Life Sciences (2025)


