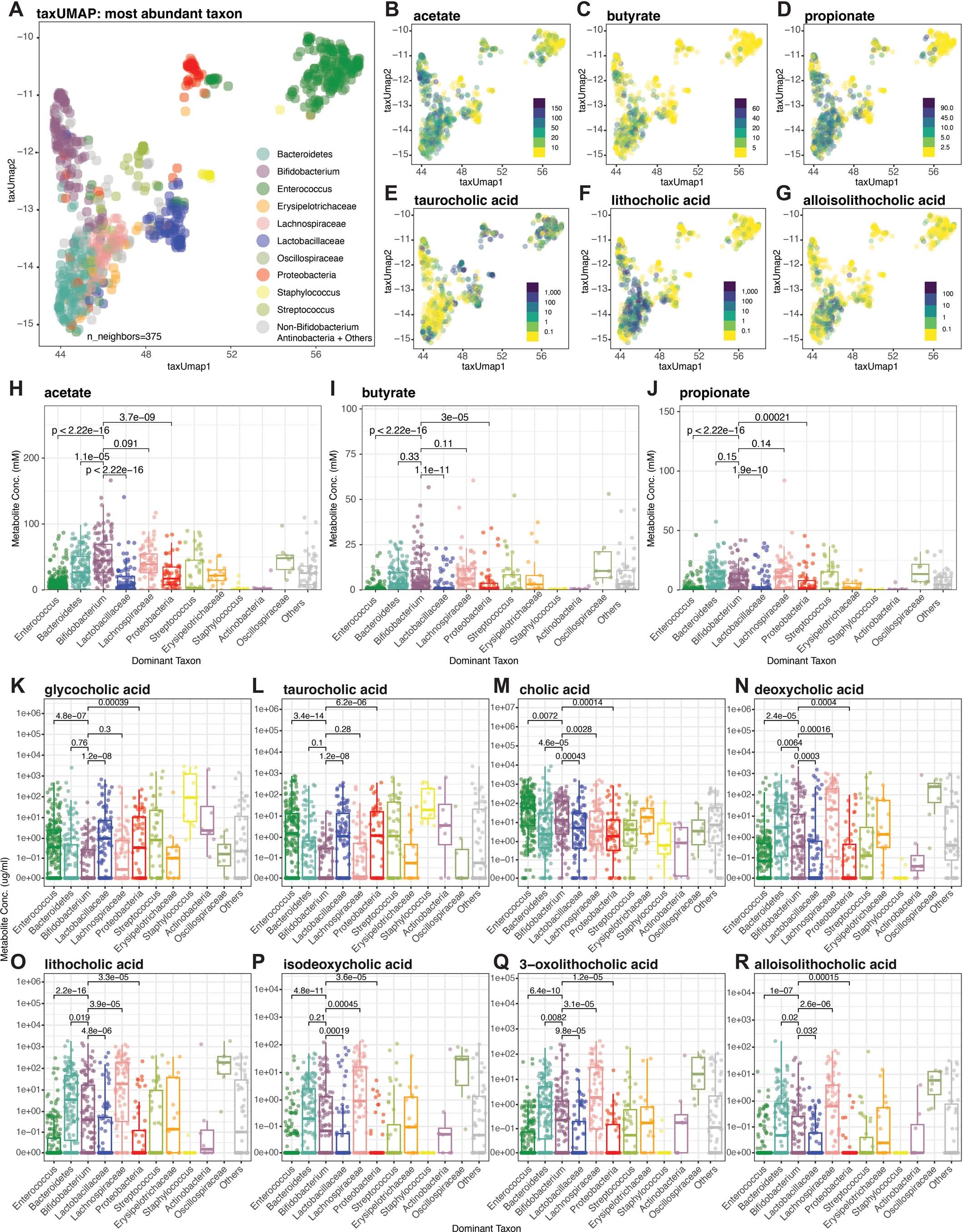
Extended Data Fig. 2: The Bifidobacteria expanded cluster has a distinct short chain fatty acid and bile acid profile.

(A) A taxonomic UMAP (taxUMAP) was generated using 847 samples from 262 patients with liver disease. Each sample is represented by a single point that is colored based on the most abundant taxon as indicated. Samples with no taxa reaching ≥5% relative abundance were not considered to have a most abundant taxa and were labeled as “other.” (B – G) Samples within the taxUMAP were pseudocolored based on the indicated (B-D) SCFA or (E-G) BA concentrations. (H-R) All 847 stool samples were grouped by most abundant taxon as shown in Panel A. Graphs show the indicated (H-J) SCFA or (K-R) BA concentrations. Each individual point represents a single stool sample with the following sample sizes: n = 223 (Enterococcus), 142 (Bacteroidetes), 118 (Bifidobacterium), 91 (Lactobacillaceae), 75 (Lachnospiraceae), 57 (Proteobacteria), 44 (Streptococcus), 17 (Erysipelotrichaceae), 13 (Staphylococcus), 8 (Actinobacteria), 8 (Oscillospiraceae), and 51 (Others). Median and interquartile range are indicated by the horizontal line and box, respectively. The lower vertical line depicts Q1 – 1.5*IQR and the upper vertical line depicts Q3 + 1.5*IQR. Statistical comparisons between individual groups were analyzed using a two-tailed Wilcoxon rank sum test. Individual groups were compared to the Bifidobacteria dominated group, the unique cluster in this patient cohort. P-values are adjusted for multiple comparisons using the Benjamini-Hochberg procedure and represented as follows: *, p < 0.05; **, p < 0.01; ***, p < 0.001; ****, p < 0.0001.