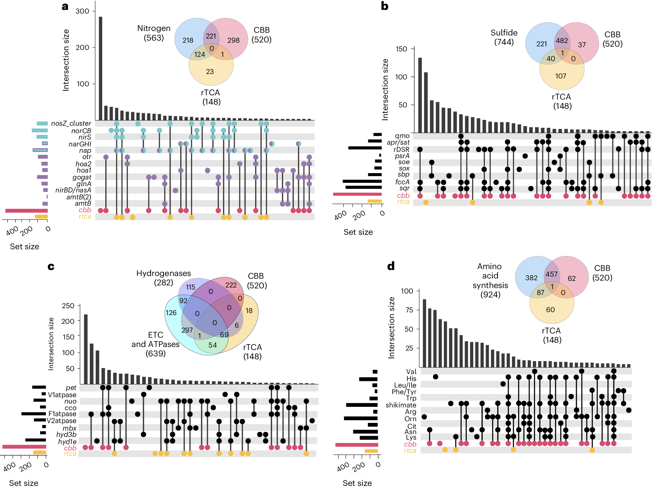
Fig. 4: First-neighbour intersections between the CBB, the rTCA and other metabolic functions in the co-expression network.

Venn diagrams illustrate the shared first neighbours between broad functional categories and the rTCA and CBB. Beneath each diagram, intersecting set plots detail contributions from pathways and/or functions. Cherry dots signify the CBB, while gold dots denote the rTCA. Columns with overlapping dots highlight intersections of shared neighbours in the network. a, Nitrogen metabolism intersections, where purple dots represent assimilatory processes, blue dots symbolize dissimilatory processes, and dual-coloured dots indicate possible utilization in both functions. b, Sulfide metabolism intersections. c, Hydrogen metabolism, ETC and ATPases. d, Amino acid metabolism intersections.