Abstract
Most autotrophic organisms possess a single carbon fixation pathway. The chemoautotrophic symbionts of the hydrothermal vent tubeworm Riftia pachyptila, however, possess two functional pathways: the Calvin–Benson–Bassham (CBB) and the reductive tricarboxylic acid (rTCA) cycles. How these two pathways are coordinated is unknown. Here we measured net carbon fixation rates, transcriptional/metabolic responses and transcriptional co-expression patterns of Riftia pachyptila endosymbionts by incubating tubeworms collected from the East Pacific Rise at environmental pressures, temperature and geochemistry. Results showed that rTCA and CBB transcriptional patterns varied in response to different geochemical regimes and that each pathway is allied to specific metabolic processes; the rTCA is allied to hydrogenases and dissimilatory nitrate reduction, whereas the CBB is allied to sulfide oxidation and assimilatory nitrate reduction, suggesting distinctive yet complementary roles in metabolic function. Furthermore, our network analysis implicates the rTCA and a group 1e hydrogenase as key players in the physiological response to limitation of sulfide and oxygen. Net carbon fixation rates were also exemplary, and accordingly, we propose that co-activity of CBB and rTCA may be an adaptation for maintaining high carbon fixation rates, conferring a fitness advantage in dynamic vent environments.
Similar content being viewed by others
Main
Carbon fixation provides the organic carbon found in all biomass. Six different carbon fixation pathways have been characterized1 and more have been proposed2,3,4. Nearly all autotrophic species possess just one known carbon fixation pathway, which typically reflects their evolutionary history and the reduction/oxidation state of their environment5,6. Some organisms use carbon fixation machinery for other cellular functions, for example, maintaining intracellular redox balance during fermentation5, while others possess multiple enzyme isoforms with varying catalytic properties that are thought to expand their ecological niche6. More recently, two carbon fixation pathways were found in the chemoautotrophic endosymbionts of hydrothermal vent tubeworms and closely related free-living bacteria: the Calvin–Benson–Bassham (CBB) and the reverse tricarboxylic acid (rTCA) cycles, both expressed and active7,8.
However, we have a limited understanding of (1) whether these pathways are constitutively active and (2) how this activity relates to environmental conditions, and (3) have no understanding of how these pathways integrate with other metabolic processes.
Here we studied the vent tubeworm Riftia pachyptila (hereafter called Riftia) and its endosymbiotic bacteria (‘Candidatus Endoriftia persephone’, hereafter called Endoriftia) to investigate how the external environment influences the expression and activity of symbiont CBB and rTCA. Our goals were to (1) discern the relationship between gene/pathway expression and environment, (2) elucidate how these pathways interact with other metabolic processes, and (3) robustly measure the rates of carbon fixation and incorporation. Remarkably, Riftia is one of the fastest growing marine invertebrates and can achieve biomass densities comparable to tropical forests9,10,11. Riftia resides in diffuse hydrothermal flows where hydrothermal fluid containing hydrogen sulfide (ΣH2S: sum of sulfide species H2S, HS− and S2−), hydrogen (H2) and elevated dissolved inorganic carbon (ΣDIC: dissolved species of inorganic carbon) mixes with seawater replete with oxygen (O2) and nitrate (NO3−) (Fig. 1a). This environment is characterized by extreme and rapid shifts in temperature and geochemistry. The symbionts of Riftia oxidize ΣH2S with O2 (and to an extent NO3−)12 to fix carbon, serving as the sole organic carbon source for both symbiont and worm13. The symbiont also converts nitrate into bioavailable nitrogen12. Riftia brings the necessary substrates for these processes from the vent environment to the symbionts via well-developed vasculature, haemoglobin and ion transporters14 (Fig. 1b,c).
a, The hydrothermal vent habitat of the East Pacific Rise, the ecological niche of the Riftia symbiosis. Image courtesy of Schmidt Ocean Institute. b, Diagram of the location of Endoriftia within the Riftia host. c, Simplified illustration of Endoriftia’s substrate utilization. d, High-pressure respirometry system, an onboard tool for facilitating experiments under in situ-like conditions. e, The conditions that were varied in experiments done on live Riftia. f, Post-experimental evaluation of Riftia tissue and symbiont-containing tissues: 13C carbon incorporation, gene expression and co-expression analysis.
This organism’s high productivity may be due to the activity of two carbon fixation pathways, but so far there are no data that relate transcript and protein expression to metabolic rate. Also, Endoriftia’s CBB and rTCA pathways are non-canonical. The CBB cycle lacks two essential enzymes that are likely replaced by a pyrophosphate-dependent 6-phosphofructokinase (PPi-PFK)15, potentially increasing efficiency by up to 30%16. The rTCA genes of Endoriftia are clustered with genes that encode enzymes involved in electron transfers: a NADH dehydrogenase/heterodisulfide reductase (Hdr-Flx) complex potentially involved in flavin-based electron bifurcation (FBEB), an H+ translocating NAD(P)+ transhydrogenase (encoded by pntAB) and an Na+ Rnf membrane complex (hereafter, Rnf)8. This clustering suggests energy conservation via FBEB within the rTCA, which could shift the thermodynamic constraints of this pathway. However, while it is tempting to assert that the rTCA pathway has advantages over CBB because it generally requires less ATP per unit carbon fixed, differences in their mechanisms and the oxygen sensitivity of rTCA due to its dependence on reduced ferredoxins (Fdred) complicate direct comparisons17,18.
Here we present the results from a series of experiments with live Riftia in our high-pressure respirometric system. We exposed 30 individuals to a range of environmentally relevant geochemical conditions, with in situ-like temperature and pressures. We measured dissolved ΣH2S and O2 uptake during incubations, directly quantified carbon fixation and incorporation rates using 13C-labelled inorganic carbon and sampled individual worms post treatment for metatranscriptomic sequencing to study patterns of differential gene expression (DE). From the latter, we built a co-expression network that provides an in-depth look at an organism that operates two carbon fixation pathways (Fig. 1d–f). We observed patterns of co-expression that reveal both CBB and rTCA as metabolic hubs, with alliances (significant co-expression) to other distinct metabolic processes. Rates of carbon incorporation were also among the highest for autotrophs in natural environments. When seawater ΣH2S and/or O2 were limited, co-expression analyses implicated the upregulation of the rTCA and a [NiFe] hydrogenase as being among the most significant of metabolic responses. Finally, the distinct bi-modal distribution of other metabolic processes around two functionally degenerate carbon fixation pathways underscores the importance of both and hints at a regulatory independence that may offer more protection from environmental perturbations19.
Results
Riftia substrate uptake rates during experimental treatments
The ∑H2S and O2 uptake rates of Riftia during treatments were highly correlated (Fig. 2a and Supplementary Table 2), which is consistent with previous high-pressure respirometric studies12,20,21. By contrast, H2 uptake rates during treatments were not significantly different from those in control aquaria and did not correlate with O2 uptake22 (Fig. 2a). Results from statistical tests comparing substrate uptake rates among treatments are reported in Supplementary Table 2.
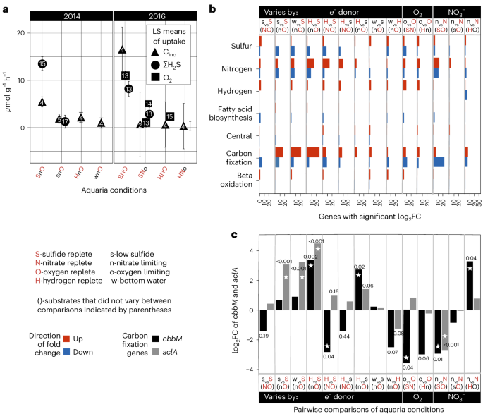
a, Symbols represent different measurements: triangles for Cinc in symbiont-containing tissues, circles for ΣH2S and squares for O2 uptake rates (O2 not measured in 2014). Inside the shapes, numbers indicate the count of independent samples: individual worms for Cinc and separate sampling events for ΣH2S and O2. Error bars indicate the standard errors of the least square means. See Suppmentary Table 1 for details on aquaria conditions. b, Number of genes that had significant DE for each metabolic category. The log2-transformed fold change (log2FC) calculated using the limma package in R with a two-sided linear model fit, followed by empirical Bayes moderation of the standard errors (using the eBayes function with the ‘robust=TRUE’ parameter) with a Padj ≤ 0.05 (using the Benjamini–Hochberg method for FDR, controlling for multiple comparisons) and a log2FC ≥ ∣−1∣. Red bars indicate the number of genes that showed a relative increase in expression, blue bars indicate the number of genes that showed a relative decrease in the two treatments being compared. Comparison of aquaria conditions represented by letters on top row, such that the first letter is the condition that indicates a log fold change (in comparison to the condition represented by the second letter). Letters in parentheses indicate the substrates that did not vary between comparisons. c, log2FC in cbbM and aclA (calculated as described above), representative genes for the CBB and the rTCA cycles, respectively. Star indicates Padj < 0.05, genes that showed significant DE. Aquaria treatment comparisons are represented by letters at the bottom (see abbreviation key).
Riftia carbon incorporation
Riftia subjected to experimental treatments showed substantial incorporation of the amended 13C-bicarbonate, yielding stable carbon isotope ratios far heavier than the observed natural abundance (n = 37; Supplementary Table 1), consistent with an organism that requires both sulfide and oxygen for autotrophic growth. All experimental conditions and rates of 13C-labelled inorganic carbon incorporation rates (Cinc) are summarized in Supplementary Table 1. Results of statistical tests comparing Cinc rates among aquaria are reported in Supplementary Table 2.
Overall patterns of symbiont gene expression
Of the protein-coding genes, 4.4–15.7% were central carbon genes that are part of either the rTCA or the CBB pathways (many of which are also found in the TCA, pentose phosphate pathways (PPP), glycolysis and gluconeogenesis).
Extended Data Fig. 1 shows 14 pairwise comparisons, with significant DE being observed in up to 831 genes. The log-transformed fold change (logFC) versus log-transformed counts per million (CPM) of these comparisons show a wide range of responses, with the highest DE seen in treatments comparing ∑H2S to H2 (with replete O2), as well as in treatments comparing replete NO3− to the absence of dissolved NO3− (in these cases, ∑H2S and O2 were both replete).
DE among functional groups
Genes related to energy (C) and signal transduction (T) exhibited higher DE in treatments with limited or no dissolved ∑H2S and/or O2, compared with genes involved in translation, ribosome structure and biogenesis (J), as well as inorganic ion transport (P) (Extended Data Fig. 2). The energy (C) category was further sorted: carbon fixation, beta oxidation, nitrogen metabolism, sulfur metabolism, fatty acid biosynthesis and hydrogenases. A comparison of DE among these groups highlighted an increase in DE of carbon fixation genes (some bidirectional, hence could indicate oxidative or anaplerotic reactions), hydrogenases and genes related to nitrogen metabolism in many ∑H2S-limiting treatments, accompanied by a relative decrease in expression of sulfur oxidation genes (Fig. 2b).
DE of key genes involved in the CBB and rTCA cycles
The gene cbbM encodes RuBisCO (form II), the carboxylating enzyme of the CBB and ATP citrate lyase (encoded by aclAB), which is one of four key enzymes needed to run the TCA cycle in reverse. aclA and cbbM were selected to represent pathway changes. When dissolved O2 was limited, cbbM showed a decrease in DE. Conversely, aclA exhibited relative increases in DE when dissolved ∑H2S was limited or absent (Fig. 2c). Some comparisons showed similar responses for both genes, such as decreased DE when NO3− was limiting but ∑H2S and O2 were replete, and increases in DE of both genes at ∑H2S-limiting conditions compared with ∑H2S-replete conditions (and in the absence of NO3−) (Fig. 2c).
Evidence of energy conservation linked to the rTCA
Genes for ACL and 2-oxoglutarate ferredoxin oxidoreductase (OGOR, encoded by korABCD) are essential enzymes of the rTCA cycle. They are found in a gene cluster that also contains a putative flavin-based electron bifurcating (FBEB) complex (Hdr-Flx), which is situated between aclAB and korABCD, other rTCA/TCA genes and a transhydrogenase (encoded by pntAB). This cluster exhibits gene expression patterns that suggest they constitute a functional operon, with similar DE patterns across treatments (except for genes encoding thiol-fumarate reductase (tfrAB)). Specifically, these genes ‘increase’ in expression when dissolved H2S is limited and ‘decrease’ in expression when dissolved NO3− is limiting (Extended Data Fig. 3a). We also see co-expression of the intergenic regions between the genes along this gene cluster, further supporting that it is an operon (Extended Data Fig. 3b). These data provide empirical evidence for an existing theoretical metabolic model11, which posits that FBEB using Hdr-Flx may be involved in rTCA carbon fixation where electrons from NADH are shuttled into the rTCA via Hdr-Flx either directly to thiol-fumarate reductase and OGOR or by way of Fdred and a DsrC-like protein.
Metabolic alliances revealed via network analysis
Module membership and network visualization revealed a clear grouping of genes with associated metabolic systems. Foremost, genes from the rTCA gene cluster, along with hydrogenases, type 2 V-type ATPases and genes associated with denitrification grouped together in the gold and teal modules. The genes for the CBB cycle, reverse dissimilatory sulfate reductase system (rDSR), sulfur oxidizing system (Sox) and periplasmic sulfide oxidation (such as fccA and sqrA) grouped together in the pink and cherry modules. Most of the genes for motility were clustered in one module (grey60) and shared only few connections with the rest of the network (Fig. 3). The preprocessing and analysis of data structure for this co-expression network can be found in Extended Data Fig. 4a–f.
The network (top) was made using these filters: edge weight filter >0.05, degree >2 and a nearest neighbour of 10, leaving 1,194 nodes (genes) and 16,271 edges in the network. Each hexagon represents a node, the connections are edges, with hub genes indicated by larger hexagons. Hub genes that were involved in metabolic pathways of interest were zoomed out, proportional to the MCC value. Colours indicate the module grouping for each node. Metabolic functions of note are listed for each module, along with the corresponding hub genes for that module (if present).
DE in network and hub genes
DE followed network topology (Extended Data Fig. 5a–d); for example, when hub genes had DE, there were concomitant responses in neighbouring genes. The hub genes of the rTCA, FBEB system, PntAB and a group 1e hydrogenase (Hyd1e) all had increased DE under ∑H2S and O2 limitation (Fig. 2a and Supplementary Table 2). The CBB gene for ribulose-phosphate 3-epimerase (Rpe, encoded by rpe) is a hub gene (notably, cbbM is not). Rpe catalyses the interconversion of Ru5P and Xu5P, a key step in the regeneration of RuBP. While it can also be involved in the PPP, other genes involved in the CBB (cbbM, tkt, gap and prkB) followed the pattern of this hub gene by also showing a decrease in DE at low O2 conditions. Under limited dissolved ∑H2S, key electron transport chain (ETC) genes—nuoL (NADH dehydrogenase, complex I of the ETC) and petB (cytochrome bc1, complex III)—show opposite expression patterns, with nuoL increasing and petB decreasing. petB is in the pink module, along with CBB and sulfide oxidation genes, while nuoL is part of the light blue module, linking to the gold and teal modules associated with the rTCA and Hyd1e pathways. Genes of the rDSR (involved in sulfide oxidation) were relatively decreased under limiting conditions of oxygen and sulfide (similar to their hub neighbours petB, rpe, sqrA and fccA). The genes involved in denitrification (norCB, nosZ and nirS) had higher levels of expression under sulfide limitation (similar to their hub neighbours in the rTCA). For a complete list of genes, their DE patterns and network relationships, see GEO series accession no. GSE249345.
Analysis finds bi-modal distribution of metabolic processes
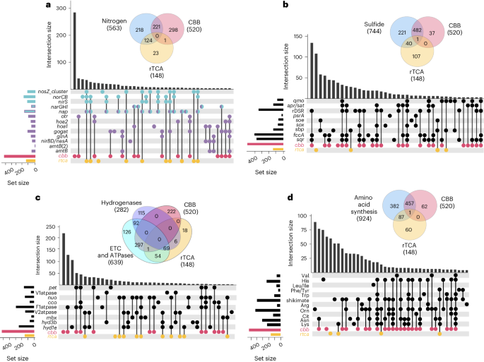
In the co-expression network, rTCA genes had 148 first neighbours, while CBB genes had 520, with only one shared between them (a gene of unknown function). Other metabolic systems shared first neighbours with either only the CBB or the rTCA. For example, genes associated with assimilatory nitrate reduction had first neighbours with the CBB, while those involved in dissimilatory nitrate reduction had first neighbours with the rTCA. The transmembrane bound nitrate reductase (Nar) and periplasmic nitrate reductase (Nap) can both be involved in assimilatory or dissimilatory nitrate reduction23,24. However, in the network, the narGHI genes shared first neighbours with genes that encode GOGAT (glutamate synthase, which is a key assimilatory enzyme), and the Nap genes shared first neighbours with nosZ, norCB and nirS, which function in the dissimilatory reduction of nitrite to N2. These data support a model whereby the Nar complex is operating in assimilatory nitrate reduction and the Nap complex is being used for dissimilatory nitrate reduction (Figs. 4a and 5). Most sulfur oxidation genes shared first neighbours with the CBB and not the rTCA (genes encoding Sox and rDSR, as well as aprA, aprB, sat, sqrA and fccA). An exception to this was seen in genes for sulfur globule proteins (Sgp) and genes for the membrane-bound sulfite-oxidizing enzyme (Soe), both first neighbours with the rTCA (Figs. 4b and 5). Both [NiFe] hydrogenases (1e and 3b), V-type ATPases, as well as a putative Mrp–Mbx complex (involved in zero valent sulfur (S0) reduction that is coupled to the production of a sodium motive force in other organisms25) shared first neighbours with the rTCA and not the CBB. Conversely, genes for cytochrome bc1 (encoded by petABC), a cytochrome cbb3 oxidase (COX) (complexes III and IV of the ETC), and F1-ATPase shared first neighbours with the CBB and not the rTCA (Figs. 4c and 5). The systems with genes that had first neighbours to both carbon fixation pathways are the Qmo (which is thought to transfer electrons from sulfite to the quinone pool)26, complex I of the ETC and some amino acid synthesis pathways (Figs. 4b and 5). However, when a system shared first neighbours with both, they had different genes (subunits) that are neighbours. In pathways for the biosynthesis of amino acids, the lysine, asparagine, ornithine, shikimate and phenylalanine/tyrosine pathways had genes with neighbours to both the CBB and the rTCA (Figs. 4d and 5). Endoriftia had genes encoding multiple isoforms of PFOR and OGOR, most of which shared first neighbours with either the rTCA or the CBB, which may offer a hint at in vivo function/direction (Fig. 5).
Venn diagrams illustrate the shared first neighbours between broad functional categories and the rTCA and CBB. Beneath each diagram, intersecting set plots detail contributions from pathways and/or functions. Cherry dots signify the CBB, while gold dots denote the rTCA. Columns with overlapping dots highlight intersections of shared neighbours in the network. a, Nitrogen metabolism intersections, where purple dots represent assimilatory processes, blue dots symbolize dissimilatory processes, and dual-coloured dots indicate possible utilization in both functions. b, Sulfide metabolism intersections. c, Hydrogen metabolism, ETC and ATPases. d, Amino acid metabolism intersections.
Gene colours indicate neighbours to the rTCA cycle (yellow) or CBB (red); stars mark hub genes. Genes/complexes of unknown function/direction in vivo: Hdr-Flx, Hyd1e, Hyd3b, MBX, HOA, OTR, QFR/SQR, RNF, OGOR/PFOR isoforms and sreABC. Metabolite abbreviations: 6PGL, 6-phosphogluconolactone; Ru5P, ribulose 5-phosphate; RuBP, ribulose-1,5-bisphosphate; G3P, glyceraldehyde 3-phosphate; F6P, fructose 6-phosphate; G6P, glucose 6-phosphate; GLC, glucose; 3PG, 3-phosphoglycerate; 2PG, 2-phosphoglycerate; PEP, phosphoenolpyruvate; PYR, pyruvate; AcCoA, acetyl coenzyme A; OAA, oxaloacetate; Cit, citrate; Mal, malate; Fum, fumarate; IsoCit, isocitrate; aKg, alpha-ketoglutarate; Suc, succinate; SucCoA, succinyl coenzyme A; Glut, glutamate; Gln, glutamine; Tyr, tyrosine; Trp, tryptophan; Val, valine. Illustration credit: Daria Chrobok, DC SciArt.
Module–condition correlations
The correlation between modules and vessel conditions was strongest with oxygen and sulfide (Extended Data Fig. 6). Modules gold and teal showed the highest correlation with dissolved ∑H2S concentrations, and purple and black with dissolved O2 concentrations (Fig. 6a,b). The most significant genes in the gold and teal modules, responding with an increase in DE under dissolved ∑H2S limitation, were genes encoding (1) rTCA (along with Hdr-Flx and pntAB in that gene cluster), (2) Hyd1e, (3) a membrane-bound quinol:fumarate oxidoreductase (encoded by frdCAB), which could also act as a succinate dehydrogenase (direction currently unknown), and (4) nitric oxide, nitrate and nitrite reductases (Nor, Nir and Nap). Conversely genes encoding a dimeric OGOR (korAB), a possible pyruvate ferredoxin oxidoreductase ‘PFOR-like’, a cytoplasmic nitrite reductase (nirB) and a nitrogen regulatory gene glnL all displayed a decrease in expression (Fig. 6c, and Supplementary Tables 4 and 5). The most significant genes within the black and purple modules, responding with an increase in DE, were genes encoding (1) Hyd1e, (2) enzymes involved in pyruvate conversions: a pyruvate phosphate dikinase (ppdk), a pyruvate ferredoxin oxidoreductase (PFOR(3), the number added to distinguish from other isoforms in the genome), (3) glycogen catabolism (malQ), and (4) a sulfur globule protein (sgpA). By contrast, a TCA cycle gene (acnB), a gene involved in polysaccharide degradation (GH16), and a nitrogen storage gene (cphA) showed a relative decrease in expression under O2 limitation (Fig. 6d and Supplementary Tables 6 and 7).
a,b, Using Pearson’s correlation, the average absolute values of gene significance |GS| correlated with sulfide (a) and oxygen (b) across modules. c, DE patterns of the most sulfide-condition-associated genes in the gold and teal modules; red/blue dots indicate relative increase/decrease, with each dot representing a significant DE pairwise comparison. Error bars represent the standard deviation of the mean of all sulfide-limiting pairwise comparisons that showed significant DE (Padj ≤ 0.05). d, DE patterns for the most oxygen-condition-associated genes within the black and purple modules; red/blue dots indicate relative increase/decrease. Error bars denote the standard deviation of the mean of all oxygen-limiting pairwise comparisons that showed significant DE. See Supplementary Tables 4–7 for mean values, standard deviation and n (number of comparisons used in the mean) for each gene found to be significant in these modules.
Discussion
The discovery that a chemoautotrophic microorganism’s genome harbours the complete pathways for two disparate carbon fixation pathways led to many questions about the utility of having two such pathways27. Previous studies established that symbionts express both rTCA and CBB genes and proteins7,28,29, that individual symbiont cells are likely expressing both pathways, as well as spatial differences in expression within the worm host30.
We conducted extensive high-pressure incubations of live Riftia across a range of environmentally relevant geochemical conditions to assess the metatranscriptomic and metabolic responses of Endoriftia. This study directly measured carbon incorporation into the host and symbiont and revealed net carbon incorporation rates as high as 24 µmol g−1 h−1, rates that are higher than in most chemolithoautotrophic bacterial communities31, equal or greater than hydrothermal vent free-living microbial communities32, and on par with highly productive photosynthetic organisms33,34,35.
A co-expression network revealed a metabolic structure with the rTCA and CBB coupled to different and distinct metabolic processes. Notably, the CBB appears to be allied to (broadly speaking) aerobic processes, and rTCA allied to anaerobic processes. Of the 668 genes that share first neighbours with the CBB or the rTCA, only one is neighbours to both, suggesting regulatory independence. Notably, the co-expression patterns of many genes involved in energy transfer/electron flow, sulfide oxidation, and nitrogen metabolism are clearly linked to either the rTCA or the CBB cycle, but not both (Fig. 5).
Co-expression analysis identified genes likely to be the most significant and biologically relevant response for each environmental variable. rTCA genes and Hyd1e appeared to be important responses when carbon fixation was limited by reducing dissolved ∑H2S, with Hyd1e also significant with reduced dissolved O2, suggesting a prominent role when substrate concentrations limit energy availability for endosymbiont metabolism. Of note, sulfide oxidation and CBB genes were not found to be among these genes. Other genes that showed a significant increase in DE during substrate limitation include those encoding frdCAB, and PFOR(3). By contrast, there was a concomitant decrease in DE of PFOR-like and korAB(3), which may reflect a shift in isoform expression that could have an important role in maintaining metabolic function in different substrate regimes. Another important response to dissolved ∑H2S limitation appears to be an increase in DE of denitrification genes, along with a decrease in DE of genes involved in assimilatory nitrogen pathways.
While this study sheds light on the relationships between carbon, sulfide, oxygen and nitrogen metabolism, many aspects of the symbionts’ physiology are still unclear. Nowhere is this uncertainty more evident than in the role of hydrogenases in this symbiosis. A previous study22 showed that the provision of dissolved hydrogen does not support net carbon incorporation by the intact symbiosis. However, hydrogenase genes were expressed under all conditions, and all four subunits are ‘hub genes’ that appear to be closely connected to rTCA genes. These two [NiFe] hydrogenases (Hyd1e and Hyd3b) have been linked to sulfur metabolisms36,37,38. In many organisms, Hyd1e transfers electrons to polysulfide or sulfur reductases (encoded by psrABC and sreABC, respectively), resulting in ATP generation and H2S formation (or vice versa)39,40,41. The Hyd3b is a cytosolic NADPH-dependent and bidirectional enzyme with many putative functions: redox pool balance, fermentative H2 evolution via glycogen or pyruvate, and H2 or H2S evolution via S0 depending on conditions42,43. One possibility is that hydrogen is evolved under energy limiting conditions. This phenomenon is seen in cyanobacteria when they break down their glycogen stores during dark fermentation44. In addition, it is possible that internal hydrogen cycling is occurring (in which H2 is evolved by one hydrogenase and oxidized by the other), as seen in other organisms45,46,47.
The canonical genes for sulfide oxidation with oxygen, and genes involved in generating a proton motive force that drives ATP (petABC, and genes encoding CBB3 and F-type ATPase) all cluster with the CBB. This is consistent with the CBB cycle being the primary symbiont carbon fixation pathway; however, δ13C evidence indicates a mixed carbon fixation strategy, and genes for both pathways are highly expressed (this study and refs. 7,28,29). We also see genes for the rTCA, the FBEB Hdr-Flx complex, a Hyd1e and a transhydrogenase appearing as hub genes in our network analysis, which underscores the importance of these systems in Endoriftia.
The role of oxygen in this symbiosis also warrants further exploration. We know that large quantities of oxygen are consumed by the host and symbiont when dissolved sulfide is abundant (this study and refs. 20,21,48). Yet, we do not know the dissolved oxygen regime inside the trophosome, where microoxic conditions could occur due to the presence of high-affinity haemoglobins and oxygen demand. Because the rTCA relies on oxygen-sensitive Fdred, and we see the complete denitrification pathway clustering with the rTCA, this study supports the idea that the rTCA is active in parts of the trophosome lobules with lower O2. These data point to a partitioned metabolism where sulfide oxidation and carbon fixation occur via the CBB cycle, while the rTCA cycle is active and concurrently fixing carbon, with modulations of expression occurring under differing redox regimes. This strategy may enable the host–symbiont association to have high productivity rates and maintain autotrophic poise in the stochastic vent environment.
Finally, modularity in co-expression networks, such as seen in our data, is thought to emerge in organisms that encounter environmental stressors, where this reorganization of the network may increase robustness to perturbation19. In fact, some of the most central genes in the network related to substrate limitation were genes of the rTCA cycle and the Hyd1e, underscoring their importance in supporting metabolism during periods of redox stress. Further experimental studies are needed to understand what these roles may be. Nevertheless, we posit that this mode of autotrophy may represent a new carbon fixation modality that confers a fitness advantage in a highly dynamic environment where redox conditions are continuously changing. Continued investigation of these processes could provide deeper insights into the evolution of carbon fixation pathways, as well as the evolutionary histories of microorganisms that harbour multiple pathways20.
Methods
Research expeditions, study sites and Riftia collections
The data presented here were generated using Riftia collected during two research cruises on board the RV Atlantis, the first in November 2014 (AT26-23) and the second in October 2016 (AT37-04). Collections took place during dives with the Human Occupied Vehicle (HOV) Alvin at the East Pacific Rise (EPR) vent sites ‘Crab Spa’, ‘Tica’ and ‘Bio9’, all of which are areas of active basalt-hosted hydrothermal vents located near 9° 50’ N, 104° 18’ W at ~2,500 m water depth. These sites are characterized by hydrothermal fluid having elevated ∑DIC, ∑H2S, modest concentrations of dissolved NO3−, very little NH4+ and variable amounts of H2, surrounded by well-oxygenated bottom water29,49. For the experiments, small to moderately sized Riftia (≤30 cm in length) were collected towards the end of each dive to minimize their time in non-vent conditions, and brought to the surface via a thermally insulated container on the submersible.
Replicating the Riftia in situ energetic landscape
Upon recovery, Riftia that were responsive to touch were quickly placed into high-pressure aquaria within the high-pressure respirometry system (HPRS).
The HPRS includes four acrylic gas equilibration columns that are filled with 0.2-µm-filtered seawater then bubbled with select gases (H2, H2S, CO2, O2, with N2) to re-create vent-like fluids. This fluid feeds the custom-built 2.5 l titanium aquaria via high-pressure pumps (Lewa America) where pressure is maintained at ~20 MPa via back-pressure relief valves (Staval). Flow rates are maintained at ~50 ml min−1. For biological replication, 4–6 tubeworms were placed into each high-pressure aquarium per treatment. Worms were given 12–24 h to acclimate in aquaria before experimental conditions were started. To simulate the observed differences in hydrothermal fluid composition, different treatments were run in which we incubated worms in 0.2-μm-filtered sterilized seawater with various dissolved concentrations of ∑H2S, O2, NO3− and H2 (Fig. 1d,e and Supplementary Table 1). These treatments can be generalized into (1) ‘replete’ conditions, in which ∑H2S, O2 and sometimes NO3− were abundant in the aquaria seawater; (2) ‘limiting’ conditions, in which one or more of these substrates were deficient or nearly absent in the aquaria seawater; and (3) ‘controls’, in which the animals were incubated without any substrate amendments to the seawater to simulate the cessation of venting (conditions are shown in Supplementary Table 1). Across all these treatments, pH and ∑DIC were held steady at ~6.5 and 4–6 mM, respectively. Worms were maintained in the aquaria at experimental conditions for 2–3 days. It is worth noting that since multiple Riftia were incubated in each vessel, the treatments were not applied independently, introducing a possible spillover effect. Given the difficulty in working with deep-sea organisms, as well as the lifestyle of these worms, we felt that this was the best method because (1) limited time at sea meant it was impractical to incubate 30 worms in separate aquaria; (2) aquaria seawater conditions were effectively steady state, thus minimizing spillover effects due to geochemistry; and (3) Riftia is found in very tightly packed clumps, and we believe that putting them together more closely mimics in situ conditions. Finally, this study focuses on the symbiont population within each Riftia, wherein each worm already governs the conditions around the symbionts.
To measure the consumption of dissolved gases by the tubeworms during the experimental treatments, fluid was collected before entering the aquaria (incurrent) and upon exiting the aquaria (excurrent). Dissolved H2S was measured by collecting and preserving incurrent and excurrent fluid subsamples with 2 mM zinc acetate solution for subsequent analyses using a colorimetric sulfide quantification assay (LaMotte, with absorbance read at 670 nm on a Spectramax i3 plate reader). Dissolved H2 was measured with a Unisense H2 minisensor 500 flow cell (range = 0–800 µM; detection limit 0.3 µM) and dissolved O2 was measured with a Presens oxygen FTC-SU-PSt3-S flow cell (range = 0–1,400 µM) by placing both sensors in line with the incurrent and excurrent fluid lines.
During the 2014 cruise, ∑H2S was consistently measured, whereas during the 2016 cruise, O2 and H2 were also measured as described above. Upon termination of the experiments, the aquaria were depressurized and Riftia were weighed on a motion-compensated shipboard balance50, dissected at 4 °C, and sampled for metatranscriptomic sequencing and isotope analyses (described in the sections below). Uptake rates of ∑H2S, O2 and H2 were calculated as (intake − outtake)/(total biomass in aquaria × hour)51. To compare uptake rates among different treatments, a generalized least square model in R was used that accounted for unequal variances (as seen between high and low amounts of substrates) and allowed for dependence between timepoints that were closer together. The least square (LS) means of these uptake rates were compared using a pairwise-adjusted Holmes test (two-sided), with an α value of 0.05.
Determining individual tubeworm carbon fixation rates
To robustly determine the rate of inorganic carbon fixation and incorporation into biomass during experimental treatments, a stock solution of 99% NaH13CO3 was added to the intake seawater reservoir to achieve a final isotopic abundance of 2.64% 13C of the ∑DIC. During the course of the experiments, multiple intake and outtake fluid samples were collected and filtered using 0.2 μm disposable filter capsules, then stored in vacuum-evacuated Exetainers (Labco) for later isotopic analysis where stable isotope ratios in each sample were measured using a Deltaplus XP mass spectrometer at the Yale Analytic and Stable Isotope Center (YASIC).
After cessation of experiments, symbiont-containing tissues (the trophosome) and non-symbiont host tissues (gill and skin) from each worm were frozen at −80 °C for later isotopic analyses (Fig. 1f). In the laboratory, the tissues were lyophilised using a FreeZone 2.5 freeze dryer (Labconco) to minimize carryover of inorganic carbon; all lyophilised samples were bathed in 0.1 N HCl for ~10 min, rinsed in deionized water and then dehydrated in a vacuum oven (Labconco) at 50 °C. Once dried, the tissues were finely ground using a glass mortar and pestle and dispatched to the Boston University Stable Isotope Laboratory. There, samples were placed into tin capsules and precisely weighed using a microelectronic balance, and then combusted in a carbon and nitrogen analyser (Eurovector). The resultant gases were separated by chromatography and analysed using a GV Instruments IsoPrime isotope ratio mass spectrometer. The ratios of 13C to 12C isotopes were determined against international standards such as NBS 20 (Solenhofen Limestone), NBS 21 (spectrographic graphite) and NBS 22 (hydrocarbon oil). The ∂13CV-PDB values (per mille) were calculated using equation (1), with R being the atomic ratio of 13C/12C.
The method used to calculate the incorporation rates of DIC into tissues was adapted from ref. 51. This involved computing the atomic percentages (A%) for both labelled and naturally abundant samples, using their δ13C values such that:
To calculate the percentage of 13C that was incorporated (%13Cinc) into biomass during the course of the experiments, the A% of the tissue from worms that were not exposed to the isotopic label (A%nat) was subtracted from the A% of tissue from experimental worms exposed to labelled inorganic 13C (A%lab), and this was divided by the A% of DI13C of the fluid (A%wat) the experimental worms were incubated in (for example, how much isotopic label they were exposed to) subtracted by the A%nat (see below):
The total weight of 13C incorporated (W13Cinc) was calculated by multiplying the \(\%^{13}C_{{\rm{inc}}}\) by the total dry weight of the tissue analysed, and this value was used to calculate the rate of carbon incorporated per dry weight amount (DryCinc) expressed as µM 13C g−1 h−1, where MW stands for the molecular weight of 13C:
This DryCinc was converted into a wet weight Cinc rate by multiplying this value by the dry weight (DW) to wet weight ratio for each sample. The Cinc values reported in this paper were from the symbiont-bearing tissue (the trophosome). However, the plume and the skin were also analysed. For each tissue type, the A%nat value was calculated by using the mean values for the natural abundance of these tissue types.
The trophosome tissue is ~24% symbionts by volume52 and is the vascularized organ that contains the specialized host cells that house the symbionts. The 13C incorporation rates herein represent the net carbon fixation attributable to symbionts’ sulfide-dependent chemoautotrophic carbon fixation. Although there is evidence that the tubeworm can carboxylate pyruvate to a 4-carbon organic acid (such as succinate or malate)53,54, those rates are insufficient to support net growth. Moreover, they would not likely be stimulated by the provision of sulfide because only the symbionts can use that as an electron donor. Thus, any carbon incorporation due to host carboxylation reactions is represented by the 13C incorporation rates measured in the absence of sulfide (that is, the ‘no sulfide’ conditions), which also does not exclude the occurrence of symbiont autotrophy utilizing elemental sulfur stores under these conditions.
The rate of net inorganic carbon incorporated into biomass (Cinc) was calculated as micromoles per gram wet trophosome weight per hour (µmol g−1 h−1). Rates were compared in R using a linear mixed effects model that accounts for unequal number of Riftia per treatment, with Cinc as the dependent variable, aquaria condition and sample replicate as fixed effects, with each worm being a random effect: lmer(Cinc ≈ aquaria conditions + sample_rep + (1| wormID)). This model was used to calculate the LS means of Cinc. LS means were compared using a pairwise-adjusted Holmes test (two-sided), with an α value of 0.05.
Symbiont RNA extraction and sequencing
Messenger RNA was sampled from the trophosome tissue, which contains symbionts, of 30 separate worms. For each condition in the aquarium, three worms were used as biological replicates. To quickly stabilize mRNA, symbiont-containing trophosome tissues were immediately homogenized with a Tissue-Tearor homogenizer (BioSpec) in 1 ml of TRIzol reagent (Thermo Fisher), or placed in 5 ml of RNALater (Thermo Fisher), allowed to incubate for ~8 h at 4 °C and then stored at −80 °C. For both RNALater and TRIzol stored samples, total RNA was extracted using the Direct-zol RNA MiniPrep kit (Zymo Research), following manufacturer instructions. Extracted RNA quality was checked using an Agilent Bioanalyzer 2100. Total RNA was normalized and sent to the Microbial ’Omics Core (MOC) at the Broad Institute (Cambridge, Massachusetts), where DNA and ribosomal RNA removal, library prep and sequencing were completed. Complementary DNA libraries were constructed from 0.5 to 1 µg of RNA using a modified RNAtag-seq protocol55, whereby an adaptor was added to the 3’ end of the cDNA by template switching using SMARTScribe (Clontech) after reverse transcription56. cDNA was sequenced with a 2 ×33- to 75-bp paired-end protocol using the Illumina Novaseq 6000 platform.
Illumina sequence read preprocessing
The quality of raw, unfiltered sequencing reads was assessed using FastQC (v.0118) (https://www.bioinformatics.babraham.ac.uk/projects/fastqc/). This assessment confirmed that, while no aberrant base quality-by-cycle profiles were detected, there was some evidence for retained adaptor sequence, as well as an abundance of over-represented sequences. The latter often reflect undesirable enrichments for non-target sequences such as rRNAs or other ubiquitous non-coding sequences. To the extent that these reads map to annotated transcripts, these reads impact normalization methods and provide an over-optimistic picture of statistical power for downstream differential expression analyses. Thus, reads were subsequently processed to eliminate these biases. First, adaptor sequences were removed with TrimGalore! (v.0.6.5) (www.bioinformatics.babraham.ac.uk/projects/trim_galore/), setting the minimum retained read length, stringency and error rate to 35, 5 and 0.01, respectively. Trimming low quality bases from reads was not undertaken because (1) base qualities of libraries was high overall and (2) quality trimming of reads has been shown to distort expression estimates57. Second, over-represented reads were removed (https://github.com/harvardinformatics/TranscriptomeAssemblyTools). Finally, we filtered out reads originating from rRNAs by mapping read pairs to the SILVA rRNA database57 (release 138) and removing read pairs for which ≥1 read aligned to the database. Specifically, sequences for SSURef NR99 were transformed to DNA space by replacing uracil (U) bases to thymine (T). Reads were then aligned to the database with Bowtie2 (v.2.5.3)58 in ‘very-sensitive-local’ mode. Sequencing the combined host/symbiont trophosome tissue using Illumina Novaseq yielded an average of 31 M paired-end reads per sample. After the removal of rRNA and over-represented reads, there were an average of 19 M remaining reads. The percentage of these reads that mapped to the symbiont genome averaged 2.6 M (14%), which is sufficient to detect differential expression with statistical significance59. Of the 3,316 genes in the published genome, 3,140 (~94.6%) were sufficiently abundant (defined as greater than one count per million in three or more samples) to be included in the analyses.
DE analysis
Transcript abundances were first quantified with RSEM60 (v.1.3.1) against the recently published, complete reference genome for ‘Ca. Endoriftia persephone’ (RefSeq accession GCF_023733635.1)61. DE between specific pairs of conditions was carried out in a linear modelling framework with the limma-voom (v.3.17) package in R (v.4.0–4.3.3)62,63. In a comparison of multiple differential expression tools, limma-voom was a top performer along with sleuth64. Within limma-voom, expression estimates were normalized using the TMM method65, and only genes that showed expression values greater than one CPM in three or more libraries were used before DE testing. Because an initial principal component analysis (PCA) of expression data indicated that some samples appeared to be outliers and did not cluster with other samples derived from the same condition, we took advantage of a unique feature of limma-voom by estimating ‘precision weights’ for each sample and incorporating these weights into DE testing. These precision weights account for variance between different observations, so that poor-quality samples will be ‘down-weighted’ in the analysis. Furthermore, this approach precludes the necessity of discarding these samples, which is particularly an issue with bulk RNA-seq experiments for which biological replication is typically low. DE tests were performed by first fitting a linear model, via a design matrix, to the entire dataset. Comparisons between pairs of conditions of interest were then performed by extracting linear contrasts for these comparisons, followed by empirical Bayes moderation of the standard errors. Differentially expressed genes were determined using a false discovery rate (FDR) cut-off of ≤0.05, which was calculated using the Benjamini–Hochberg method, a standard approach for FDR calculations in DE testing frameworks. We note that gene expression data are not a quantitative representation of carbon fixation rates, and transcription does not always correlate with protein abundances; however, previous studies have found a much tighter correlation when looking at population-level abundances after environmental steady states have been reached (as in this study)66.
Gene annotation
To identify the function of genes that have unclear annotations, we deployed a variety of approaches using these programmes: HydDB (https://services.bire.au.dk/hyddb/), DeepTMHMM (https://dtu.biolib.com/DeepTMHMM), HMMR (https://www.ebi.ac.uk/Tools/hmmer/), STRING (https://string-db.org/), Metal Predator (http://metalweb.cerm.unifi.it/tools/metalpredator/), NCBI BLAST, NCBI COBALT and CD search (www.ncbi.nlm.nih.gov/home/analyze/).
Weighted gene co-expression network analysis
Co-expression patterns were analysed using the Weighted Gene Co-Expression Network Analysis (WGCNA) package (v.1.72) in R67. This analysis was unsupervised, meaning no previous filtering according to DE or function was performed. Of the 3,140 genes that were used in the DE analysis above, only the top 2,500 genes that displayed the highest variable expression were used.
Standard methods from the WGCNA pipeline were used to construct a co-expression signed hybrid network, with the normalized and weighted gene expression profiles from limma-voom as input and using refs. 67,68,69. Analysis of the fit index and mean connectivity revealed that a soft threshold power of β = 8, for a signed hybrid network, adhered to a scale-free topology model the best, in line with biological assumptions. Using this soft thresholding power of 8, genes were clustered into 14 modules after merging highly connected modules. An analysis of co-expression patterns in individual samples with aquaria condition and cruise year was visualized with the sample dendrogram aquaria condition heat map, which shows no apparent outliers and no discernible batch effect by cruise year. The resulting network was visualized and further analysed in Cytoscape (3.9.1)70. Before import into Cytoscape, these genes were filtered according to edge weight >0.05, which left 1,945 genes. In Cytoscape, the network was visualized using the perfuse force directed layout. Network scoring to find hub genes was done using cyto-Hubba (v.0.1), a Cytoscape plugin that performs hub object analysis71 using the maximal clique centrality (MCC) method, as suggested by the authors. Cytoscape was also used to find the nearest neighbours of genes, which were manually grouped according to putative metabolic function. From these metabolic groups, the intersection between sets of first neighbours was visualized using the R programme ‘UpSetR’ (v.1.40)72.
To identify genes that are biologically relevant to the phenotypic response to sulfide and/or oxygen limitation, we used an approach commonly utilized in human disease research to search for candidate drug targets and/or mechanisms73,74,75,76. This method relates network structure (modules) to external conditions or traits by calculating (1) gene significance (GS), which is the Pearson correlation between a given gene and the external condition variable (that is, sulfide and/or oxygen), and (2) module membership (MM), which is the correlation between each gene and the module eigengene (ME) representing the first principal component of each module. For each condition variable, we looked at the most significant genes within the two most significant modules (calculated by having the highest average gene significance for that variable). The condition variables were assigned binary values for each condition, such that an assignment of one was given to treatments that were replete with sulfide (or oxygen), and zero to treatments that were limiting in that substrate. Genes were classified as significant for that condition variable if their |GS| > 0.2, with a P ≤ 0.05 and their |MM| > 0.8. These genes were further filtered on the basis of the limma results for DE for that condition variable. Since the limma DE analysis was calculated by comparing the DE of one treatment against another, there were five sulfide and two oxygen limitation comparisons used to calculate the average logFC for each condition variable (Supplementary Tables 4–7).
Statistics and reproducibility
Riftia used in these experiments were selected on the basis of size (due to size constraints of the aquaria) and responsiveness. After this non-random sampling, Riftia were randomly assigned to treatment aquaria. Riftia that died during the course of the experiments were excluded from analyses. No other data were excluded from analyses. No statistical method was used to predetermine sample size in aquaria. The investigators were not blinded to allocation during experiments and outcome assessment.
Reporting summary
Further information on research design is available in the Nature Portfolio Reporting Summary linked to this article.
Data availability
Raw sequencing data have been submitted to the NCBI Sequence Read Archive (SRA: SRP323622; project ID: PRJNA736714). Processed data files (read counts, differential expression and co-expression analyses) have been deposited in the NCBI Gene Expression Omnibus (GEO) and are accessible through GEO Series accession number GSE249345. All other data are available in the supplementary material. Source data are provided with this paper.
Code availability
All code used in these analyses are available in GitHub at https://github.com/harvardinformatics/EndoriftiaTranscriptomics or via Zenodo at https://doi.org/10.5281/zenodo.10894444 (ref. 77).
References
Bar-Even, A., Noor, E. & Milo, R. A survey of carbon fixation pathways through a quantitative lens. J. Exp. Bot. 63, 2325–2342 (2012).
Figueroa, I. A. et al. Metagenomics-guided analysis of microbial chemolithoautotrophic phosphite oxidation yields evidence of a seventh natural CO2 fixation pathway. Proc. Natl Acad. Sci. USA 115, E92–E101 (2018).
Steffens, L. et al. High CO2 levels drive the TCA cycle backwards towards autotrophy. Nature 592, 784–788 (2021).
Kono, T. et al. A RuBisCO-mediated carbon metabolic pathway in methanogenic archaea. Nat. Commun. 8, 14007 (2017).
Shimizu, R. et al. New insight into the role of the Calvin cycle: reutilization of CO2 emitted through sugar degradation. Sci. Rep. 5, 11617 (2015).
Yamamoto, M., Arai, H., Ishii, M. & Igarashi, Y. Role of two 2-oxoglutarate:ferredoxin oxidoreductases in Hydrogenobacter thermophilus under aerobic and anaerobic conditions. FEMS Microbiol. Lett. 263, 189–193 (2006).
Markert, S. et al. Status quo in physiological proteomics of the uncultured Riftia pachyptila endosymbiont. Proteomics 11, 3106–3117 (2011).
Rubin-Blum, M., Dubilier, N. & Kleiner, M. Genetic evidence for two carbon fixation pathways (the Calvin-Benson-Bassham cycle and the reverse tricarboxylic acid cycle) in symbiotic and free-living bacteria. mSphere 4, e00394–18 (2019).
Houghton, R. A., Hall, F. & Goetz, S. J. Importance of biomass in the global carbon cycle. J. Geophys. Res. Biogeosci. 114, G00E03 (2009).
Fustec, A., Desbruyeres, D. & Laubier, L. Estimation de la biomasse des peuplements associes aux sources hydrothermales profondes de la dorsale du Pacifique oriental a 13 degree N. Oceanol. Acta https://archimer.ifremer.fr/doc/00267/37823/ (1988).
Lutz, R. A. Rapid growth at deep-sea vents. Nature 371, 663–664 (1994).
Girguis, P. R. et al. Fate of nitrate acquired by the tubeworm Riftia pachyptila. Appl. Environ. Microbiol. 66, 2783–2790 (2000).
Fisher, C. R., Childress, J. J. & Minnich, E. Autotrophic carbon fixation by the chemoautotrophic symbionts of Riftia pachyptila. Biol. Bull. 177, 372–385 (1989).
Girguis, P. R. & Childress, J. J. H+ equivalent elimination by the tube-worm Riftia pachyptila. Cah. Biol. Mar. 39, 295–296 (1998).
Kleiner, M., Petersen, J. M. & Dubilier, N. Convergent and divergent evolution of metabolism in sulfur-oxidizing symbionts and the role of horizontal gene transfer. Curr. Opin. Microbiol. 15, 621–631 (2012).
Kleiner, M. et al. Metaproteomics of a gutless marine worm and its symbiotic microbial community reveal unusual pathways for carbon and energy use. Proc. Natl Acad. Sci. USA 109, E1173–E1182 (2012).
Berg, I. A. Ecological aspects of the distribution of different autotrophic CO2 fixation pathways. Appl. Environ. Microbiol. 77, 1925–1936 (2011).
Tabita, F. R. Molecular and cellular regulation of autotrophic carbon dioxide fixation in microorganisms. Microbiol. Rev. 52, 155–189 (1988).
Lehtinen, S. et al. Stress induces remodelling of yeast interaction and co-expression networks. Mol. Biosyst. 9, 1697–1707 (2013).
Girguis, P. R. & Childress, J. J. Metabolite uptake, stoichiometry and chemoautotrophic function of the hydrothermal vent tubeworm Riftia pachyptila: responses to environmental variations in substrate concentrations and temperature. J. Exp. Biol. 209, 3516–3528 (2006).
Fisher, C. R. & Childress, J. J. Substrate oxidation by trophosome tissue from Riftia pachyptila Jones (Phylum Pogonophora). Mar. Biol. Lett. 5, 171–183 (1984).
Mitchell, J. H., Leonard, J. M., Delaney, J., Girguis, P. R. & Scott, K. M. Hydrogen does not appear to be a major electron donor for symbiosis with the deep-sea hydrothermal vent tubeworm Riftia pachyptila. Appl. Environ. Microbiol. 86, e01522-19 (2019).
Sparacino-Watkins, C., Stolz, J. F. & Basu, P. Nitrate and periplasmic nitrate reductases. Chem. Soc. Rev. 43, 676–706 (2014).
Malm, S. et al. The roles of the nitrate reductase NarGHJI, the nitrite reductase NirBD and the response regulator GlnR in nitrate assimilation of Mycobacterium tuberculosis. Microbiology 155, 1332–1339 (2009).
Bridger, S. L. et al. Deletion strains reveal metabolic roles for key elemental sulfur-responsive proteins in Pyrococcus furiosus. J. Bacteriol. 193, 6498–6504 (2011).
Rodriguez, J., Hiras, J. & Hanson, T. E. Sulfite oxidation in Chlorobaculum tepidum. Front. Microbiol. https://doi.org/10.3389/fmicb.2011.00112 (2011).
Robidart, J. C. et al. Metabolic versatility of the Riftia pachyptila endosymbiont revealed through metagenomics. Environ. Microbiol. 10, 727–737 (2008).
Leonard, J. M. et al. Cooccurring activities of two autotrophic pathways in symbionts of the hydrothermal vent tubeworm Riftia pachyptila. Appl. Environ. Microbiol. 87, e0079421 (2021).
Robidart, J. C., Roque, A., Song, P. & Girguis, P. R. Linking hydrothermal geochemistry to organismal physiology: physiological versatility in Riftia pachyptila from sedimented and basalt-hosted vents. PLoS ONE 6, e21692 (2011).
Hinzke, T. et al. Bacterial symbiont subpopulations have different roles in a deep-sea symbiosis. Elife 10, e58371 (2021).
Hadas, O., Pinkas, R. & Erez, J. High chemoautotrophic primary production in Lake Kinneret, Israel: a neglected link in the carbon cycle of the lake. Limnol. Oceanogr. 46, 1968–1976 (2001).
McNichol, J. et al. Primary productivity below the seafloor at deep-sea hot springs. Proc. Natl Acad. Sci. USA 115, 6756–6761 (2018).
Littler, M. M. & Arnold, K. E. Primary productivity of marine macroalgal functional-form groups from southwestern North America. J. Phycol. 18, 307–311 (1982).
Weigel, B. L. & Pfister, C. A. The dynamics and stoichiometry of dissolved organic carbon release by kelp. Ecology 102, e03221 (2021).
Filbin, G. J. & Hough, R. A. Photosynthesis, photorespiration, and productivity in Lemna minor L. Limnol. Oceanogr. 30, 322–334 (1985).
Sondergaard, D., Pedersen, C. N. S. & Greening, C. HydDB: a web tool for hydrogenase classification and analysis. Sci. Rep. 6, 34212 (2016).
Khasimov, M. K., Laurinavichene, T. V., Petushkova, E. P. & Tsygankov, A. A. Relations between hydrogen and sulfur metabolism in purple sulfur bacteria. Microbiology 90, 543–557 (2021).
Weissgerber, T., Sylvester, M., Kröninger, L. & Dahl, C. A comparative quantitative proteomic study identifies new proteins relevant for sulfur oxidation in the purple sulfur bacterium Allochromatium vinosum. Appl. Environ. Microbiol. 80, 2279–2292 (2014).
Laska, S., Lottspeich, F. & Kletzin, A. Membrane-bound hydrogenase and sulfur reductase of the hyperthermophilic and acidophilic archaeon Acidianus ambivalens. Microbiology 149, 2357–2371 (2003).
Guiral, M. et al. A membrane-bound multienzyme, hydrogen-oxidizing, and sulfur-reducing complex from the hyperthermophilic bacterium Aquifex aeolicus. J. Biol. Chem. 280, 42004–42015 (2005).
Hedderich, R. et al. Anaerobic respiration with elemental sulfur and with disulfides. FEMS Microbiol. Rev. 22, 353–381 (1998).
Laurinavichene, T. V., Rákhely, G., Kovács, K. L. & Tsygankov, A. A. The effect of sulfur compounds on H2 evolution/consumption reactions, mediated by various hydrogenases, in the purple sulfur bacterium, Thiocapsa roseopersicina. Arch. Microbiol. 188, 403–410 (2007).
Silva, P. J. et al. Enzymes of hydrogen metabolism in Pyrococcus furiosus. Eur. J. Biochem. 267, 6541–6551 (2000).
Troshina, O., Serebryakova, L., Sheremetieva, M. & Lindblad, P. Production of H2 by the unicellular cyanobacterium Gloeocapsa alpicola CALU 743 during fermentation. Int. J. Hydrogen Energy 27, 1283–1289 (2002).
Wiechmann, A., Ciurus, S., Oswald, F., Seiler, V. N. & Müller, V. It does not always take two to tango: ‘syntrophy’ via hydrogen cycling in one bacterial cell. ISME J. 14, 1561–1570 (2020).
Odom, J. M. & Peck, H. D. Hydrogen cycling as a general mechanism for energy coupling in the sulfate-reducing bacteria, Desulfovibrio sp. FEMS Microbiol. Lett. 12, 47–50 (1981).
Kulkarni, G., Mand, T. D. & Metcalf, W. W. Energy conservation via hydrogen cycling in the methanogenic archaeon Methanosarcina barkeri. mBio 9, e01256-18 (2018).
Childress, J. J. & Girguis, P. R. The metabolic demands of endosymbiotic chemoautotrophic metabolism on host physiological capacities. J. Exp. Biol. 214, 312–325 (2011).
Von Damm, K. L. & Lilley, M. D. in The Subsurface Biosphere at Mid-Ocean Ridges Vol. 144 (eds Wilcock, W. S. D. et al.) 243–266 (2004).
Childress, J. J. & Mickel, T. J. A motion compensated shipboard precision balance system. Deep-Sea Res. 27, 965–970 (1980).
Beinart, R. A., Gartman, A., Sanders, J. G., Luther, G. W. & Girguis, P. R. The uptake and excretion of partially oxidized sulfur expands the repertoire of energy resources metabolized by hydrothermal vent symbioses. Proc. R. Soc. B 282, 20142811 (2015).
Bright, M. & Sorgo, A. Ultrastructural reinvestigation of the trophosome in adults of Riftia pachyptila (Annelida, Siboglinidae). Invertebr. Biol. 122, 347–368 (2003).
Felbeck, H. & Turner, P. J. CO2 transport in catheterized hydrothermal vent tubeworms, Riftia pachyptila (Vestimentifera). J. Exp. Zool. 272, 95–102 (1995).
Felbeck, H., Arndt, C., Hentschel, U. & Childress, J. J. Experimental application of vascular and coelomic catheterization to identify vascular transport mechanisms for inorganic carbon in the vent tubeworm, Riftia pachyptila. Deep Sea Res. I 51, 401–411 (2004).
Shishkin, A. A. et al. Simultaneous generation of many RNA-seq libraries in a single reaction. Nat. Methods 12, 323–325 (2016).
Zhu, Y. Y., Machleder, E. M., Chenchik, A., Li, R. & Siebert, P. D. Reverse transcriptase template switching: a SMART approach for full-length cDNA library construction. Biotechniques 30, 892–897 (2001).
Quast, C. et al. The SILVA ribosomal RNA gene database project: improved data processing and web-based tools. Nucleic Acids Res. 41, 590–596 (2013).
Langmead, B. & Salzberg, S. L. Fast gapped-read alignment with Bowtie 2. Nat. Methods 9, 357–359 (2012).
Haas, B. J., Chin, M., Nusbaum, C., Birren, B. W. & Livny, J. How deep is deep enough for RNA-seq profiling of bacterial transcriptomes? BMC Genomics 13, 734 (2012).
Li, B. & Dewey, C. N. RSEM: accurate transcript quantification from RNA-seq data with or without a reference genome. BMC Bioinformatics 12, 323 (2011).
De Oliveira, A. L., Srivastava, A., Espada-Hinojosa, S. & Bright, M. The complete and closed genome of the facultative generalist Candidatus Endoriftia persephone from deep-sea hydrothermal vents. Mol. Ecol. Resour. https://doi.org/10.1111/1755-0998.13668 (2022).
Ritchie, M. E. et al. Iimma powers differential expression analyses for RNA-sequencing and microarray studies. Nucleic Acids Res. 43, e47 (2015).
Law, C. W., Chen, Y., Shi, W. & Smyth, G. K. Voom: precision weights unlock linear model analysis tools for RNA-seq read counts. Genome Biol. 15, R29 (2014).
Pimentel, H., Bray, N. L., Puente, S., Melsted, P. & Pachter, L. Differential analysis of RNA-seq incorporating quantification uncertainty. Nat. Methods 14, 687–690 (2017).
Robinson, M. D. & Oshlack, A. A scaling normalization method for differential expression analysis of RNA-seq data. Genome Biol. 11, R25 (2010).
Moran, M. A. et al. Sizing up metatranscriptomics. ISME J. 7, 237–243 (2013).
Langfelder, P. & Horvath, S. WGCNA: an R package for weighted correlation network analysis. BMC Bioinformatics 9, 559 (2008).
Zhang, B. & Horvath, S. A general framework for weighted gene co-expression network analysis. Stat. Appl. Genet. Mol. Biol. 4, 17 (2005).
Horvath, S. Weighted Network Analysis: Applications in Genomics and Systems Biology 321–350 (Springer, 2011).
Shannon, P. et al. Cytoscape: a software environment for integrated models of biomolecular interaction networks. Genome Res. 13, 2498–2504 (2003).
Chin, C. H. et al. cytoHubba: identifying hub objects and sub-networks from complex interactome. BMC Syst. Biol. 8, S11 (2014).
Conway, J. R., Lex, A. & Gehlenborg, N. UpSetR: an R package for the visualization of intersecting sets and their properties. Bioinformatics 33, 2938–2940 (2017).
Klemm, F. et al. Interrogation of the microenvironmental landscape in brain tumors reveals disease-specific alterations of immune cells. Cell 181, 1643–1660.e17 (2020).
Grant, R. A. et al. Circuits between infected macrophages and T cells in SARS-CoV-2 pneumonia. Nature 590, 635–641 (2021).
Bailey, P. et al. Genomic analyses identify molecular subtypes of pancreatic cancer. Nature 531, 47–52 (2016).
van Dam, S., Võsa, U., van der Graaf, A., Franke, L. & de Magalhães, J. P. Gene co-expression analysis for functional classification and gene-disease predictions. Brief. Bioinform. 19, 575–592 (2018).
Freedman, A. H. & Mitchell, J. harvardinformatics/EndoriftiaTranscriptomics: 1.0.2 minor bug fix (1.0.2). Zenodo https://doi.org/10.5281/zenodo.10894444 (2024).
Acknowledgements
We thank K. Scott of the University of South Florida for expeditionary leadership and intellectual support; the crew of the RV Atlantis and HOV Alvin for help with sample collections and the high-pressure mobile lab operations; J. Sanders, S. Sylva, R. Beinart, A. Gartman, K. Frank and L. Simonson for help with the respirometry system; C. Breusing for intellectual feedback on the manuscript; E. Zinser for assistance with carbon fixation rate comparisons; and past and present members of the Girguis lab for support and feedback. Statistical support was provided by data science specialist S. Worthington at the Institute for Quantitative Social Science, Harvard University. This work was supported by Gordon and Betty Moore Foundation grant no. 9208 to P.R.G., NSF 1940100 to P.R.G., and NASA Astrobiology Program award no. 80NSSC19K1427.
Author information
Authors and Affiliations
Contributions
J.H.M. and P.R.G. conceptualized the project. The experimental design was developed collaboratively by J.H.M., P.R.G. and J.A.D. Experiments were conducted by J.H.M. and J.A.D., along with the associated molecular and geochemical measurements. J.H.M. and A.H.F. analysed gene expression. J.H.M. also performed the geochemical and isotopic rate analyses, as well as the weighted gene co-expression network analysis (WGCNA). The manuscript was written by J.H.M. with contributions from P.R.G., J.A.D. and A.H.F.
Corresponding authors
Ethics declarations
Competing interests
The authors declare no competing interests.
Peer review
Peer review information
Nature Microbiology thanks Maxim Rubin-Blum, Stephanie Markert and the other, anonymous, reviewer(s) for their contribution to the peer review of this work. Peer reviewer reports are available.
Additional information
Publisher’s note Springer Nature remains neutral with regard to jurisdictional claims in published maps and institutional affiliations.
Extended data
Extended Data Fig. 1 MA plots of each pairwise comparison that showed DE represented by log2 fold change vs. counts per million (CPM).
Log2 fold change calculated with limma package in R with a two-sided linear model fit followed by empirical Bayes moderation of the standard errors (using the eBayes function with robust = TRUE parameter), controlling for multiple comparisons with a p-adjusted ≤ 0.05 (using the Benjamini-Hochberg method for false discovery rate,). Dots colored in magenta indicate genes that showed a significant relative increase, and dots colored in blue indicate genes that showed a significant relative decrease in expression between aquaria conditions. Black dots indicate genes that did not show significant DE (each plot represent reads that mapped to 3140 genes). Numbers in the corner of each box represent the total number of genes that were DE with +/− indicating log2 fold change direction. For details on aquaria conditions, see Fig. 2a and Supplementary Table 1.
Extended Data Fig. 2 Number of genes that showed significant DE in Cog functional categories.
The number of significant DE genes, using a p-adjusted \(\le\) 0.05, and a log2 fold change ≥ |−1|, grouped according to Cog functional categories. Red bars indicate the number of genes that showed a relative increase in expression, blue bars indicate the number of genes that showed a relative decrease in expression. Log2 fold change calculated using limma package in R with a two-sided linear model fit followed by empirical Bayes moderation of the standard errors (using the eBayes function with robust = TRUE parameter) using the Benjamini-Hochberg method for false discovery rate, controlling for multiple comparisons. Comparison of aquaria conditions represented by letters on top row (for abbreviation key see Fig. 1 and Supplementary Table 1). For details on aquaria conditions see Supplementary Table 1. Cog functional category abbreviations listed below: T-Signal transduction L-Replication and repair E-Amino acid metabolism/transport. P-Inorganic ion transport/metabolism K-Transcription D-Cell cycle control and mitosis. O-Post-translational modification/protein turnover J-Translation C-Energy production/conversion. N-Cell motility G-Carbohydrate metabolism/ transport. M-Cell membrane biogenesis.
Extended Data Fig. 3 Gene location and expression patterns in the putative rTCA operon.
a, The log fold change of genes significantly DE on the conserved gene cluster that contains genes of the rTCA, a putative FBEB system (Hdr-Flx), with a four subunit OGOR (KorABCD) in between HdrA and HdrBC), and a transhydrogenase (PntAB) interspersed with other rTCA genes. Arrows on the y = 0 axis indicate genes in the order they appear in the genome. Colors of the shapes indicate the substrate being varied in the comparison, yellow is limiting or no ∑H2S compared to ∑H2S replete and green is no NO3− compared to NO3− replete. b, Coverage depth in all genomic positions within this gene cluster, including intergenic regions. Positive intergenic regions indicated by blue, whereas red lines indicate that the end of one gene overlaps with the start of another, and black lines indicate that there the intergenic distance is zero.
Extended Data Fig. 4 Soft thresholding power determination for WGCNA and module and trait clustering of the WGCNA network.
a, The scale free fit index for soft thresholding powers. b, Mean connectivity as a function of soft thresholding powers. c, Scale free topology of frequency distribution of connectivity p(k) when the soft thresholding power is β = 8. d, Histogram of mean connectivity when the soft thresholding power is β = 8. e, Gene dendrogram with colors along the bottom indicating module color assignment using hierarchical clustering based on TOM dissimilarity (top color row). Bottom color row is module assignment after using a dynamic splicing method, merging highly connected modules with branches reaching below 0.3. f, Sample dendrogram and trait heatmap. The leaves of the tree correspond to samples from individual Riftia. Red color bands correspond to aquaria conditions in aquaria listed on left (for aquaria conditions and abbreviation key see Fig.1 and Supplementary Table 1). Bottom rows represent conditions merged according to substrate represented by sulfide, hydrogen, oxygen and nitrate. The last row indicates the year these experiments occurred (red represents 2014, white represents 2016).
Extended Data Fig. 5 Differential expression patterns overlaid on network in four pairwise comparisons.
Differentially expressed (DE) nodes (genes) in co-expression network in four treatment comparisons where the limiting condition was compared to the replete: a, Oxygen limiting b, Sulfide limiting c, Sulfide limiting with hydrogen and d, Nitrate limiting. Only nodes that represented genes DE with a p-adjusted < 0.05 are shown, calculated using limma package in R with a two-sided linear model fit followed by empirical Bayes moderation of the standard errors (using the eBayes function with robust = TRUE parameter) and the Benjamini-Hochberg method for false discovery rate, controlling for multiple comparisons. Red indicates a relative increase in expression and blue indicates a relative decrease in expression using a log2 fold scale. Enlarged nodes indicate relevant metabolic genes that were DE and classified as hub genes in cytoHubba.
Extended Data Fig. 6 A module-condition heatmap showing the Pearson correlation between modules and aquaria conditions.
A Pearson’s correlation coefficient was used to find the covariance between modules and aquaria (two-tailed) and p-values calculated using a student asymptotic test. Only correlation values that had a p-value of < 0.05 are shown. Correlation values on the left are for each aquaria condition. Correlation values on the right indicates a specific substrate (S−sulfide, O-oxygen, N-nitrate, H-hydrogen). For example, teal and gold modules are negatively correlated with sulfide replete conditions (S) indicating a pattern of an overall decrease in gene expression of these module’s eigengenes.
Supplementary information
Source data
Source Data Fig. 2
Intake and uptake rates for each timepoint (Fig. 2a); a list of genes in each functional category, their DE expression patterns and the functional frequency table used to make Fig. 2b (source data for Fig. 2c not provided as this is included in source data for 2b; one can find each DE comparison used for these genes within the table provided).
Source Data Fig. 4 (download XLSX )
Binary files for each gene for each functional category used in Fig. 4a–d, with zero indicating no shared first neighbours and 1 indicating shared first neighbours in the WGCNA network. These are the files used to make the figures in UpsetR.
Source Data Extended Data Fig. 2 (download XLSX )
DE expression patterns and the COG frequency table used to make the figure.
Source Data Extended Data Fig. 6 (download XLSX )
A list of each gene in each COG category, their DE expression patterns and the frequency table used to make the figure.
Rights and permissions
Open Access This article is licensed under a Creative Commons Attribution 4.0 International License, which permits use, sharing, adaptation, distribution and reproduction in any medium or format, as long as you give appropriate credit to the original author(s) and the source, provide a link to the Creative Commons licence, and indicate if changes were made. The images or other third party material in this article are included in the article’s Creative Commons licence, unless indicated otherwise in a credit line to the material. If material is not included in the article’s Creative Commons licence and your intended use is not permitted by statutory regulation or exceeds the permitted use, you will need to obtain permission directly from the copyright holder. To view a copy of this licence, visit http://creativecommons.org/licenses/by/4.0/.
About this article
Cite this article
Mitchell, J.H., Freedman, A.H., Delaney, J.A. et al. Co-expression analysis reveals distinct alliances around two carbon fixation pathways in hydrothermal vent symbionts. Nat Microbiol 9, 1526–1539 (2024). https://doi.org/10.1038/s41564-024-01704-y
Received:
Accepted:
Published:
Version of record:
Issue date:
DOI: https://doi.org/10.1038/s41564-024-01704-y








