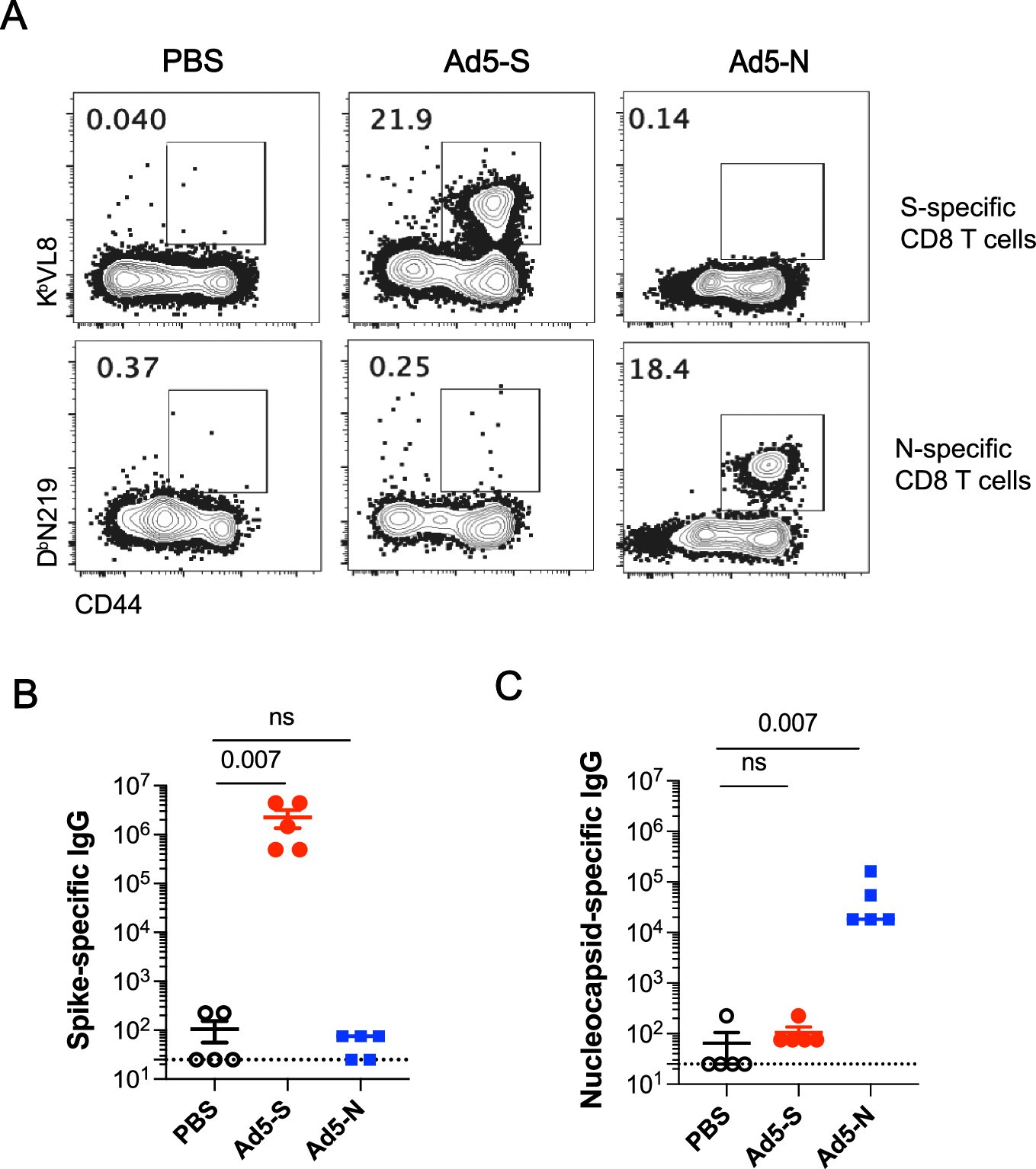
Extended Data Fig. 1: Ad5-S and Ad5-N vaccines elicit robust humoral and cellular immunity against target antigens.
From: Evolution of SARS-CoV-2 in the murine central nervous system drives viral diversification

Mice were vaccinated with PBS, or Ad5 vaccines encoding for spike or nucleocapsid viral proteins (see reference below). 21 days post vaccination, mice were euthanized, and serum and spleens were collected. a, Antigen specific CD8 T cells were quantified with tetramers to the spike or nucleocapsid protein. Serum was analyzed for antibodies against spike (b) or nucleocapsid (c) recombinant protein via ELISA assay. P-values of Student’s t-test is reported24.