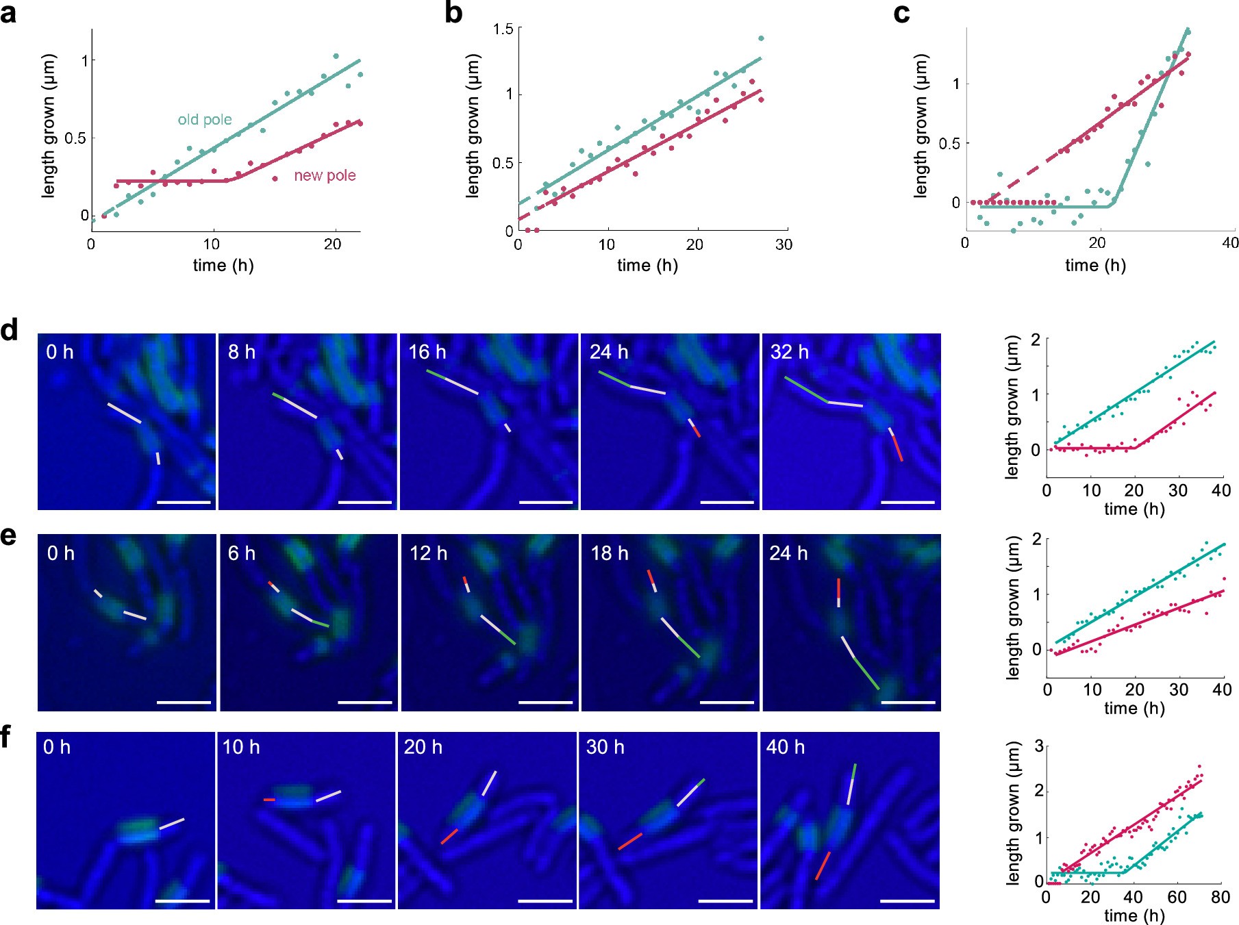
Extended Data Fig. 4: Single cell growth in NETO, BEITO, and OETO (movie set B).

a and d represent single cells with NETO, b and e represent single cells with BEITO, and c and f represent single cells with OETO. d-f, The snapshots display the length grown at the old pole (green line) and the new pole (red line). The plots next to the snapshots illustrate the best fits for length growth vs. time trajectories. A linear fit best describes the old pole growth of cells (d) and (e), while a bilinear fit is preferred for the cell in (f) based on the \(\Delta {AIC}\) and \(\Delta {BIC}\) values. Regarding the new pole growth, a linear fit is preferred for cells (e) and (f), while a bilinear fit is preferred for cell (d).