Extended Data Fig. 7: The effect of JSS1_004 on the type I-E CRISPR–Cas system.
From: A widespread phage-encoded kinase enables evasion of multiple host antiphage defence systems

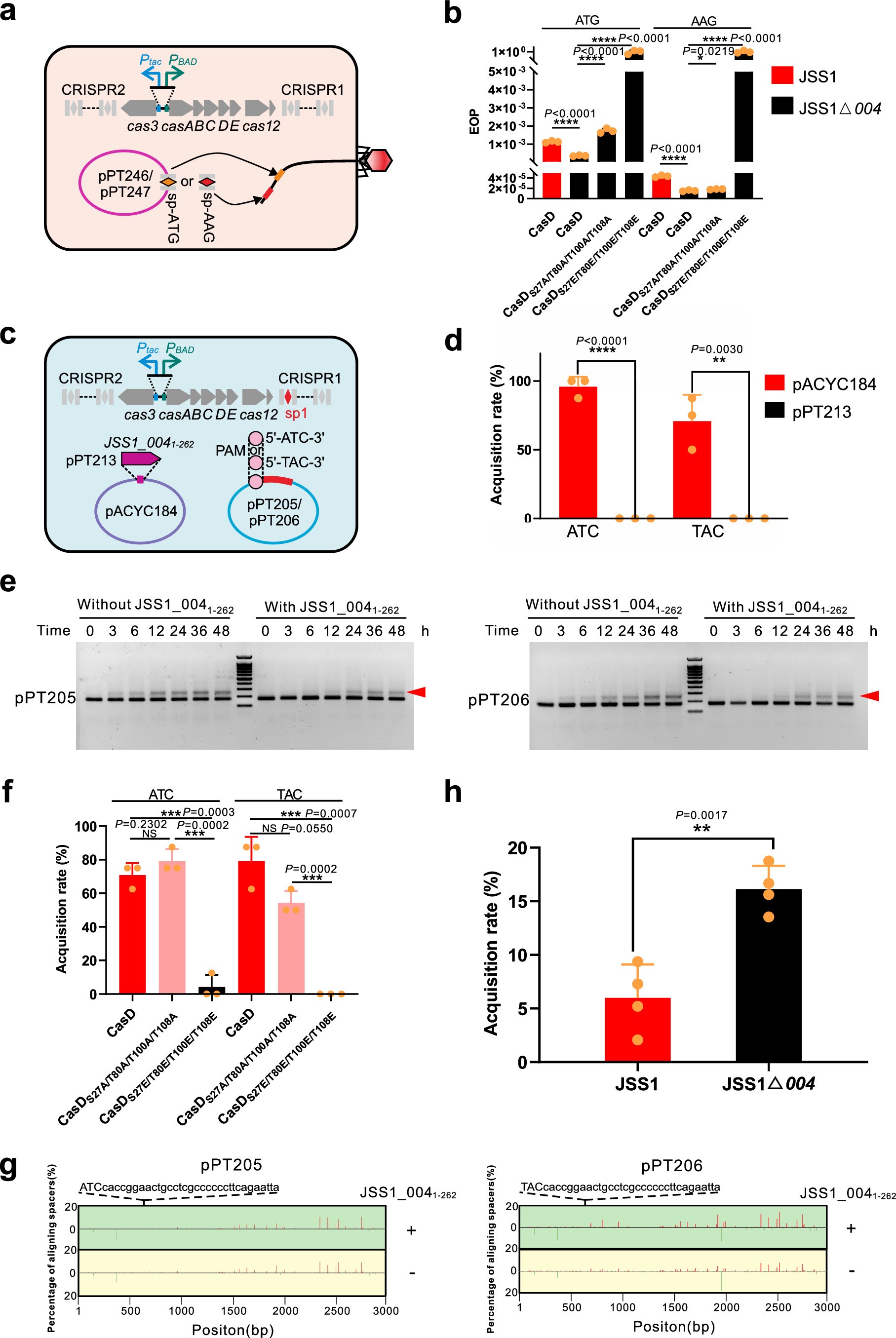
(a) The promoters of cas3 and casABCDE in the XTG103 genome were switched to the Ptac (blue) and PBAD (green) promoters, which could be induced by IPTG and arabinose, respectively, to generate a CC10 mutant. Plasmids pPT246 and pPT247 carry spacers sp-ATG and sp-AAG, respectively, which target different protospacers with 5′-ATG-3′ and 5′-AAG-3′ protospacer-adjacent motifs (PAMs) in the genomes of phages JSS1 and JSS1Δ004. (b) EOPs, which were performed at least three times, of JSS1 and JSS1Δ004 were defined as the ratio of the phage PFUs formed on spacer-containing cells divided by that counted on spacer-lacking cells. Data represent the mean ± SD from three independent experiments. *P < 0.05; ****P < 0.0001. (c) Diagram of the strategy used to assess primed spacer acquisition from the incoming plasmid pPT205 or pPT206. pPT205 and pPT206 carry spacer sp1 from the CRISPR1 array with 5′-ATC-3′ and 5′-TAC-3′ as PAM sequences, respectively. pACYC184-derived pPT213 expresses JSS1_0041-262. (d) The spacer acquisition rate of cells in the presence or absence of the JSS1_0041-262 protein kinase was determined by the number of colonies with newly incorporated spacers out of 24 selected colonies. The means ± SDs of three independent experiments are shown. **P < 0.01; ****P < 0.0001. (e) Time course of the primed adaptation of cells with or without the JSS1_0041-262 protein kinase. (f) The spacer acquisition rate of cells harboring CasD or its nonphosphorylatable/phosphomimetic mutant was determined by the number of colonies with newly incorporated spacers out of 24 selected colonies. The means ± SDs of three independent experiments are shown. ***P < 0.001; NS, not significant. (g) The spectrum of primed adaptation. New spacers acquired from the forward and reverse DNA strands of pPT205 and pPT206 are indicated with red and green lines, respectively. (h) The spacer acquisition rate of cells harboring pPT248, targeting JSS1 and JSS1Δ004, was determined by the number of colonies with newly incorporated spacers out of 384 selected colonies (96 colonies per set). The means ± SDs of four independent experiments are shown. **P < 0.01.