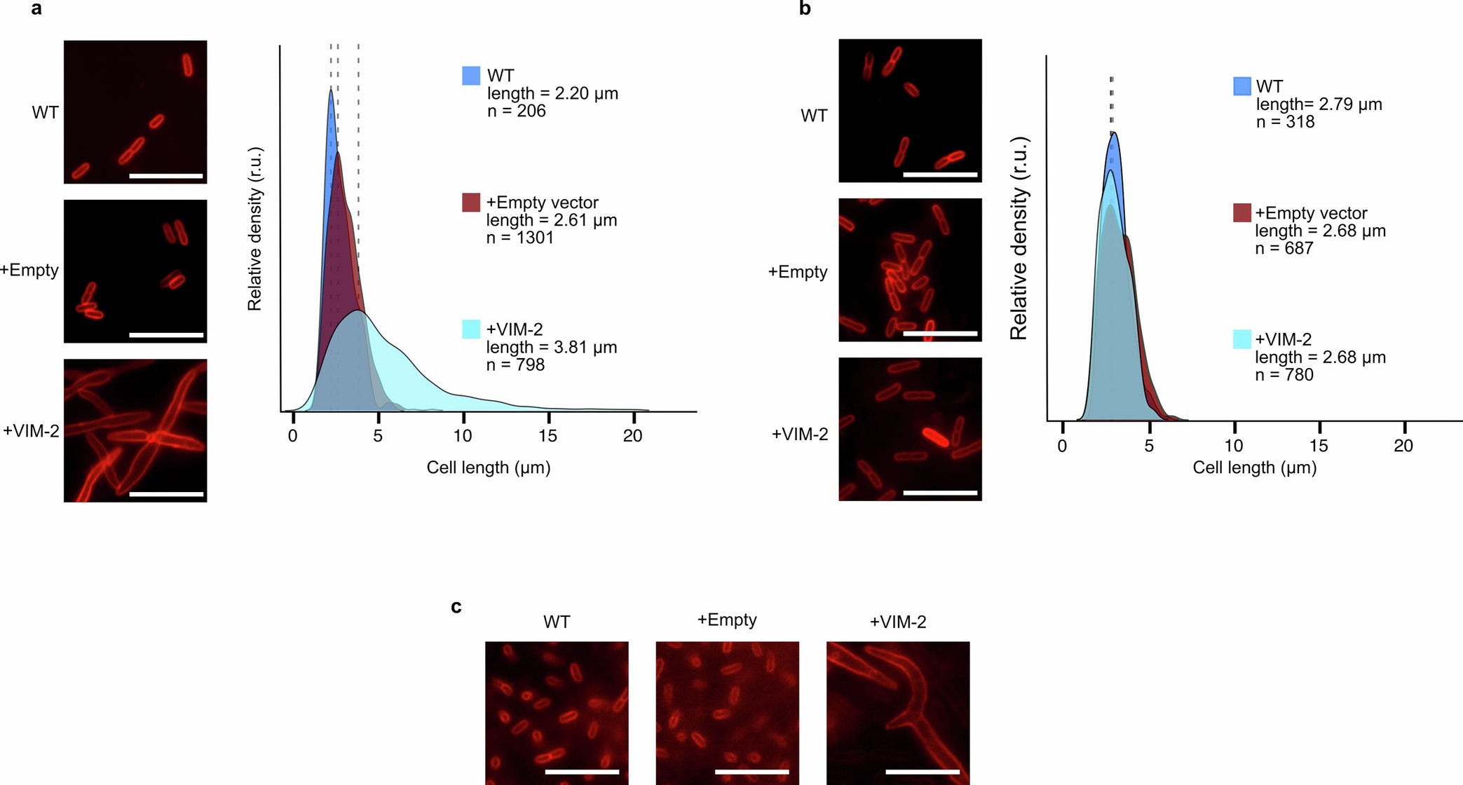
Extended Data Fig. 4: VIM-2 expression impairs cell septation under zinc-limited conditions.

(a, b) Fluorescent microscopy of wildtype (WT) E. coli, E. coli carrying the empty vector, and E. coli expressing VIM-2 in (a) M9 minimal media and (b) M9 minimal media supplemented with 10 µM ZnSO4. Cells are stained with FM 4-64. Scale bar = 10 µm. (c) Fluorescent microscopy of wildtype (WT) K. pneumoniae, K. pneumoniae carrying the empty vector, and K. pneumoniae expressing VIM-2 in M9 minimal media. Cells are stained with FM 4-64. Scale bar = 10 µm. Microscopy was repeated in duplicate to ensure consistent phenotypes.