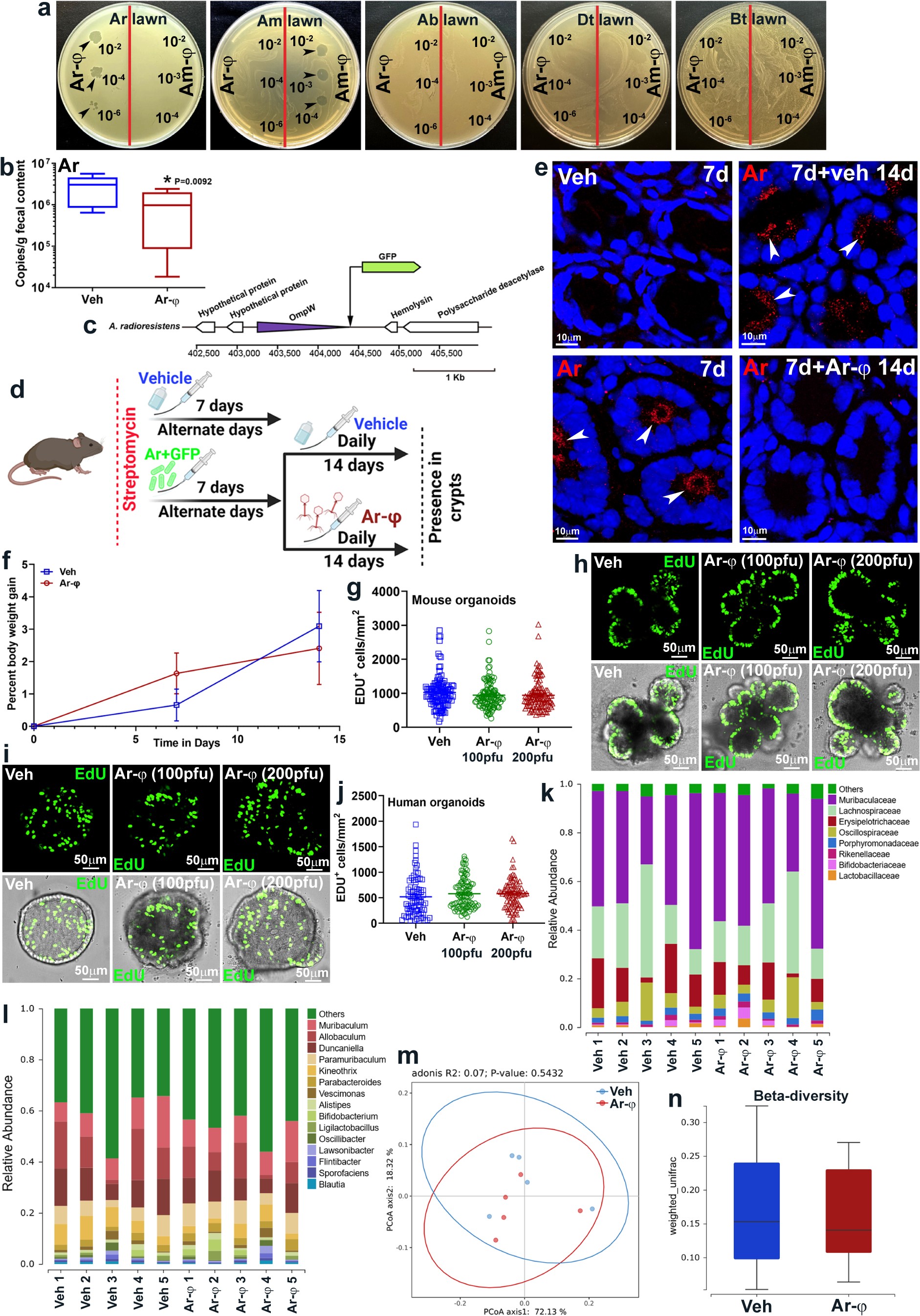
Extended Data Fig. 5: Bacteriophage selectively eliminates A. radioresistens from the colonic crypts.

a, Assessment of Ar-φ and A. modestus (Am)-specific bacteriophage (Am-φ) plaque-forming capacity. Bacterial lawns: Acinetobacter radioresistens (Ar) Acinetobacter modestus (Am), Acinetobacter boumanni (Ab), Delftia tsuruhatensis (Dt), and Bacteroides thetaiotaomicron (Bt). b, Quantification of Ar in the faecal content of mice gavaged with vehicle (n = 10) or Ar-φ (n = 9). In vehicle group, maximum is 5603580; minimum is 646358, centre is 3046136; q1 is 841674.725 and q3 is 4575913.25. In Ar-φ group, maximum is 2435721; minimum is 18283.74; centre is 978150.7; q1 is 85376.1 and q3 is 2001763.5. q1 means the first quartile, q3 means the third quartile. c, Integration of GFP cassette in the Ar genome. d, C57BL/6 mice were given a single dose of streptomycin and gavaged with streptomycin-resistant, GFP-labelled Ar bacteria for 7 days. The mice were subsequently exposed to vehicle or Ar-φ for 14 days and assessed for GFP-labelled Ar presence. e, GFP-labelled Ar colonization in colonic crypts and its clearance after phage therapy. White arrows, GFP-labelled Ar. Scale bar, 10 μm. f, Gain in body weights in mice exposed to vehicle or Ar-φ (n = 12 per group). g, Quantification of EdU-incorporating cells in the vehicle or Ar-φ exposed mouse organoids. Number of organoids assessed, Veh, n = 12 and Ar-φ, n = 11 (100 and 200 pfu). h, EdU stained mouse intestinal organoids exposed to Ar-φ for 24 hours. i, EdU stained human colonic organoids exposed to vehicle or Ar-φ for 24 hours. Scale bar, 50 μm. j, Quantification of EdU-incorporating cells in human colonoids. Number of organoids assessed, Veh, n = 8, Ar-φ, n = 10, 100 pfu and Ar-φ, n = 8 200 pfu. k,l, Family-level (k) and genus-level (l) taxonomic diversity in the gut microbiotas of mice with or without Ar-φ exposure (n = 5 per group). m, A principal coordinate analysis (PCoA) plot showing the clustering of bacterial communities at OTU level in mice with or without Ar-φ exposure (n = 5 per group). n, Box plots of beta-diversity distances of the two groups. In vehicle group, maximum is 0.3241; minimum is 0.0528, centre is 0.1530; q1 is 0.0974 and q3 is 0.2405. In Ar-φ group, maximum is 0.2702; minimum is 0.0638; centre is 0.1404; q1 is 0.1069 and q3 is 0.2305. q1 means the first quartile, q3 means the third quartile (n = 5 per group). Data are reported as means ± SEMs. *P calculated using the Student’s t test (one-sided) or ANOVA with Tukey’s multiple comparisons test and mentioned wherever it is <0.05.