Abstract
Intestinal crypts harbour a specific microbiota but whether and how these bacteria regulate intestinal stem cells (ISCs) or influence colorectal cancer (CRC) development is unclear. Here we screened crypt-resident bacteria in organoids and found that indole acetic acid (IAA) secreted by Acinetobacter radioresistens inhibits ISC turnover. A. radioresistens inhibited cellular proliferation in tumour slices from CRC patients and inhibited intestinal tumorigenesis and spheroid initiation in APCMin/+ mice. Targeted clearance of A. radioresistens from colonic crypts using bacteriophage increased EphB2 expression and consequently promoted cellular proliferation, ISC turnover and tumorigenesis in mouse models of CRC. The protective effects of A. radioresistens were abrogated upon deletion of trpC to prevent IAA production, or upon intestine-specific aryl hydrocarbon receptor (AhR) knockout, identifying an IAA-AhR-Wnt-β-catenin signalling axis that promotes ISC homeostasis. Our findings reveal a protective role for an intestinal crypt-resident microbiota member in tumorigenesis.
This is a preview of subscription content, access via your institution
Access options
Access Nature and 54 other Nature Portfolio journals
Get Nature+, our best-value online-access subscription
$32.99 / 30 days
cancel any time
Subscribe to this journal
Receive 12 digital issues and online access to articles
$119.00 per year
only $9.92 per issue
Buy this article
- Purchase on SpringerLink
- Instant access to the full article PDF.
USD 39.95
Prices may be subject to local taxes which are calculated during checkout






Similar content being viewed by others
Data availability
The raw whole-genome sequencing data for the bacteriophage specific for Acinetobacter radioresistens (Ar-φ) has been deposited at the NCBl SRA database under the accession identifier PRJNA1085032, with accession ID SRR28297072. The raw whole-genome sequencing data for the bacteriophage specific for Acinetobacter modestus (Am-φ) has been deposited at the NCBl SRA database under the accession identifier PRJNA1085035, with accession ID SRR28298024. The raw 16S sequencing data on faecal microbiota from vehicle- or Ar-φ-exposed mice have been deposited in the NCBI SRA database under accession identifier PRJNA1161135, with accession IDs SRR30668257–SRR30668266. Sequencing data from the vehicle group and Ar-φ group are labelled as ‘Veh_1-Veh_5’ and ‘Ar_p_1-Ar_p_5’, respectively, in the raw files. The source data for the ESI–MS/MS analysis of OMVs isolated from A. radioresistens (wt) or A. radioresistens ∆trpC (mutant) has been deposited in figshare at https://doi.org/10.6084/m9.figshare.28024625.v1 (ref. 50). In the Excel file, A. radioresistens (wt) and A. radioresistens ∆trpC (mutant) are labelled as ‘Ra’ and ‘Ra mu’, respectively. Source data are provided with this paper.
Change history
06 March 2025
A Correction to this paper has been published: https://doi.org/10.1038/s41564-025-01976-y
References
Kundu, P., Blacher, E., Elinav, E. & Pettersson, S. Our gut microbiome: the evolving inner self. Cell 171, 1481–1493 (2017).
Rosenberg, E. & Zilber-Rosenberg, I. Microbes drive evolution of animals and plants: the hologenome concept. mBio 7, e01395 (2016).
Kundu, P. et al. Neurogenesis and prolongevity signaling in young germ-free mice transplanted with the gut microbiota of old mice. Sci. Transl. Med. 11, eaau4760 (2019).
Lahiri, S. et al. The gut microbiota influences skeletal muscle mass and function in mice. Sci. Transl. Med. 11, eaan5662 (2019).
Braniste, V. et al. The gut microbiota influences blood–brain barrier permeability in mice. Sci. Transl. Med. 6, 263ra158 (2014).
Donaldson, G. P., Lee, S. M. & Mazmanian, S. K. Gut biogeography of the bacterial microbiota. Nat. Rev. Microbiol. 14, 20–32 (2016).
Pedron, T. et al. A crypt-specific core microbiota resides in the mouse colon. mBio 3, e00116-12 (2012).
Naito, T. et al. Lipopolysaccharide from crypt-specific core microbiota modulates the colonic epithelial proliferation-to-differentiation balance. mBio 8, e01680-17 (2017).
Barker, N. et al. Crypt stem cells as the cells-of-origin of intestinal cancer. Nature 457, 608–611 (2009).
Clevers, H. & Batlle, E. EphB/EphrinB receptors and Wnt signaling in colorectal cancer. Cancer Res. 66, 2–5 (2006).
Holmberg, J. et al. EphB receptors coordinate migration and proliferation in the intestinal stem cell niche. Cell 125, 1151–1163 (2006).
Genander, M. & Frisen, J. Ephrins and Eph receptors in stem cells and cancer. Curr. Opin. Cell Biol. 22, 611–616 (2010).
Kundu, P. et al. An EphB-Abl signaling pathway is associated with intestinal tumor initiation and growth. Sci. Transl. Med. 7, 281ra244 (2015).
Garrett, W. S. Cancer and the microbiota. Science 348, 80–86 (2015).
Schwechheimer, C. & Kuehn, M. J. Outer-membrane vesicles from Gram-negative bacteria: biogenesis and functions. Nat. Rev. Microbiol. 13, 605–619 (2015).
Rashid, S., Charles, T. C. & Glick, B. R. Isolation and characterization of new plant growth-promoting bacterial endophytes. Appl. Soil Ecol. 61, 217–224 (2012).
Yasmin, F., Othman, R., Sijam, K. & Saad, M. Characterization of beneficial properties of plant growth-promoting rhizobacteria isolated from sweet potato rhizosphere. Afr. J. Microbiol. Res. 3, 815–821 (2009).
Kawajiri, K. et al. Aryl hydrocarbon receptor suppresses intestinal carcinogenesis in ApcMin/+ mice with natural ligands. Proc. Natl Acad. Sci. USA 106, 13481–13486 (2009).
Hua, R. et al. Experimental evidence for cancer resistance in a bat species. Nat. Commun. 15, 1401 (2024).
Saffarian, A. et al. Crypt- and mucosa-associated core microbiotas in humans and their alteration in colon cancer patients. mBio 10, e01315-19 (2019).
Seishima, R. et al. Neonatal Wnt-dependent Lgr5 positive stem cells are essential for uterine gland development. Nat. Commun. 10, 5378 (2019).
Bittel, M. et al. Visualizing transfer of microbial biomolecules by outer membrane vesicles in microbe–host–communication in vivo. J. Extracell. Vesicles 10, e12159 (2021).
Tan, S. H. et al. A constant pool of Lgr5+ intestinal stem cells is required for intestinal homeostasis. Cell Rep. 34, 108633 (2021).
Neufert, C., Becker, C. & Neurath, M. F. An inducible mouse model of colon carcinogenesis for the analysis of sporadic and inflammation-driven tumor progression. Nat. Protoc. 2, 1998–2004 (2007).
Genander, M. et al. Dissociation of EphB2 signaling pathways mediating progenitor cell proliferation and tumor suppression. Cell 139, 679–692 (2009).
Agus, A., Planchais, J. & Sokol, H. Gut microbiota regulation of tryptophan metabolism in health and disease. Cell Host Microbe 23, 716–724 (2018).
Kundu, P. & Pettersson, S. Immunology: mammalian watchdog targets bacteria. Nature 512, 377–378 (2014).
Metidji, A. et al. The environmental sensor AHR protects from inflammatory damage by maintaining intestinal stem cell homeostasis and barrier integrity. Immunity 50, 1542 (2019).
Thomas, A. M. et al. Tissue-associated bacterial alterations in rectal carcinoma patients revealed by 16S rRNA community profiling. Front. Cell Infect. Microbiol. 6, 179 (2016).
Gao, Z., Guo, B., Gao, R., Zhu, Q. & Qin, H. Microbiota disbiosis is associated with colorectal cancer. Front. Microbiol. 6, 20 (2015).
Gao, R. et al. Mucosa-associated microbiota signature in colorectal cancer. Eur. J. Clin. Microbiol. Infect. Dis. 36, 2073–2083 (2017).
Yang, J. et al. Development of a colorectal cancer diagnostic model and dietary risk assessment through gut microbiome analysis. Exp. Mol. Med. 51, 1–15 (2019).
Kaiko, G. E. et al. The colonic crypt protects stem cells from microbiota-derived metabolites. Cell 165, 1708–1720 (2016).
Garcia-Villatoro, E. L. et al. Effects of high-fat diet and intestinal aryl hydrocarbon receptor deletion on colon carcinogenesis. Am. J. Physiol. Gastrointest. Liver Physiol. 318, G451–G463 (2020).
Wang, P. et al. Development of an efficient conjugation-based genetic manipulation system for Pseudoalteromonas. Microb. Cell Fact. 14, 11 (2015).
Dehio, C. & Meyer, M. Maintenance of broad-host-range incompatibility group P and group Q plasmids and transposition of Tn5 in Bartonella henselae following conjugal plasmid transfer from Escherichia coli. J. Bacteriol. 179, 538–540 (1997).
Kohl, P., Zingl, F. G., Eichmann, T. O. & Schild, S. Isolation of outer membrane vesicles including their quantitative and qualitative analyses. Methods Mol. Biol. 1839, 117–134 (2018).
Jones, E. J. et al. The uptake, trafficking, and biodistribution of Bacteroides thetaiotaomicron generated outer membrane vesicles. Front. Microbiol. 11, 57 (2020).
Weng, Y. et al. Adenosine triphosphate-activated prodrug system for on-demand bacterial inactivation and wound disinfection. Nat. Commun. 13, 4712 (2022).
Gordillo Altamirano, F. et al. Bacteriophage-resistant Acinetobacter baumannii are resensitized to antimicrobials. Nat. Microbiol. 6, 157–161 (2021).
Yuan, Y. et al. Efficacy of a phage cocktail in controlling phage resistance development in multidrug resistant Acinetobacter baumannii. Virus Res. 272, 197734 (2019).
Mourao, L. R. et al. Protective action of indole-3-acetic acid on induced hepatocarcinoma in mice. Cell Biochem. Funct. 27, 16–22 (2009).
Chng, S. H. et al. Ablating the aryl hydrocarbon receptor (AhR) in CD11c+ cells perturbs intestinal epithelium development and intestinal immunity. Sci. Rep. 6, 23820 (2016).
Jurek, A. et al. Eph receptor interclass cooperation is required for the regulation of cell proliferation. Exp. Cell Res. 348, 10–22 (2016).
Callahan, B. J. et al. DADA2: high-resolution sample inference from Illumina amplicon data. Nat. Methods 13, 581–583 (2016).
Cole, J. R. et al. Ribosomal Database Project: data and tools for high throughput rRNA analysis. Nucleic Acids Res. 42, D633–D642 (2014).
Schloss, P. D. et al. Introducing mothur: open-source, platform-independent, community-supported software for describing and comparing microbial communities. Appl. Environ. Microbiol. 75, 7537–7541 (2009).
Caporaso, J. G. et al. QIIME allows analysis of high-throughput community sequencing data. Nat. Methods 7, 335–336 (2010).
Dang, H. et al. Maternal gut microbiota influence stem cell function in offspring. Cell Stem Cell https://doi.org/10.1016/j.stem.2024.10.003 (2024).
Peng, L. IAA spectum data.xlsx. figshare https://doi.org/10.6084/m9.figshare.28024625.v1 (2024).
Acknowledgements
We thank the patients who participated in this study. Our studies were supported by the Shanghai Municipal Science and Technology Major Project (Project no. 2019SHZDZX02) and the National Natural Science Foundation of China (Project no. 32150610480). We thank W. Wahli and G. Greicius for reviewing the manuscript and critical comments; H. Xiao and X. Su (both from the Chinese Academy of Sciences) for generously providing the Villin-cre-AhRfl/fl and TLR4−/− mice, respectively; M. Xiao (Affiliated Hospital of Nantong University, China) for providing tumour and surrounding tissues from human CRC patients, Y. Shen (Center for Excellence in Molecular Cell Science, Chinese Academy of Sciences) for providing aged mice and L. Zhou for assistance with the 16S data analysis; X. Wang (South China Sea Institute of Oceanology, Chinese Academy of Sciences) for generously providing the plasmid E. coli pK18mobsacB-Ery; C. Shi for technical assistance; the National Center for Protein Science Shanghai for support with the Electron Microscopy Systems. S.G. is a recipient of a PIFI fellowship. Diagrams of experimental design were created with BioRender.com.
Author information
Authors and Affiliations
Contributions
S.Z., L.P., S.G., Y. Li., H.D., S.X., P.F. and Y. Lin performed experiments. S.Z. and L.P. analysed experimental data sets. G.N. provided input on platform development. Y.M. assisted in phage isolation. T.L., J.Y., T.J. and Y.Y. provided bat and human samples. N.B. provided scientific suggestions, several mouse lines, reviewed and edited the manuscript. P.S. provided scientific suggestions, bacterial strains and reviewed the manuscript. P.K. conceived and designed the project and wrote the manuscript.
Corresponding author
Ethics declarations
Competing interests
The authors declare no competing interests.
Peer review
Peer review information
Nature Microbiology thanks Eiji Hara, Kevin Myant and the other, anonymous, reviewer(s) for their contribution to the peer review of this work. Peer reviewer reports are available.
Additional information
Publisher’s note Springer Nature remains neutral with regard to jurisdictional claims in published maps and institutional affiliations.
Extended data
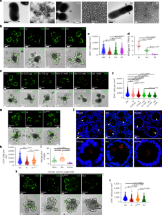
Extended Data Fig. 1 A. radioresistens influences cellular proliferation in an IAA-dependent pathway.
a, Bright-field images showing small intestinal organoids from purified mouse crypts exposed to A. radioresistens (Ar), A. modestus (Am) or Delftia tsuruhatensis (Dt) OMVs (0.5 μg/well). Scale bar, 50 μm. b, Quantification of organoid initiation frequency following OMV exposures to purified crypts. (n = 10 per group) c, Representative images of EdU staining of intestinal organoids exposed to Ar-OMVs or different concentrations of IAA for 24 hours. Scale bar, 50 μm. d, Quantification of EdU-incorporating cells in the organoids. Numbers of organoids counted were 20,20,26,17 and 17, respectively from left (Veh) to right (0.01 mM IAA). e, Target gene excised for the generation of ∆trpC A. radioresistens mutant. f, IAA test results for culture medium of A. radioresistens and ∆trpC A. radioresistens using Salkowski’s reagent. g, Electron micrograph of purified OMVs from the ∆trpC A. radioresistens. h, Quantification of IAA levels in purified OMVs from A. radioresistens (n = 7) and ∆trpC A. radioresistens (n = 4) bacteria. i, Peaks showing reduced intensity of IAA in ∆trpC A. radioresistens OMVs. j, The protein patterns of A. radioresistens (WT) and ∆trpC A. radioresistens (Mut) purified-OMVs (isolated from two independent batches), visualized by silver staining. k, Representative images of TUNEL staining (green) of organoids exposed to OMVs from A. radioresistens, ∆trpC A. radioresistens mutant or IAA for 24 hours. Scale bar, 50 μm. l, Quantification of TUNEL-positive cells in the organoids from the different treatment groups. Numbers of organoids counted were 12 in Veh, 12 in A. radioresistens, 12 in ∆trpC A. radioresistens and 15 in 1 mM IAA. m, EdU staining (green) of organoids from TLR4−/− mice exposed to OMVs from A. radioresistens, ∆trpC A. radioresistens or IAA for 24 hours. Scale bar, 50 μm. n, Quantification of EdU-incorporating cells in the TLR4−/− mice organoids from the different treatment groups. Number of organoids assessed Veh (n = 10), A. radioresistens (n = 10), and ∆trpC A. radioresistens (n = 10), and 1 mM IAA (n = 11). Data are reported as means ± SEMs. *P calculated using either Student’s t test (one-sided) or ANOVA with Tukey’s multiple comparisons test and mentioned wherever it is <0.05.
Extended Data Fig. 2 A. radioresistens influences cellular proliferation in colonoids.
a, EdU staining (green) of colonoids from C57BL/6 mice exposed to OMVs from A. radioresistens, ∆trpC A. radioresistens or IAA for 24 hours. Scale bar, 50 μm. b, Quantification of EdU-incorporating cells in the colonoids from the different treatment groups. Number of organoids assessed, Veh (n = 11), A. radioresistens (n = 10), ∆trpC A. radioresistens (n = 10) and 1 mM IAA (n = 10). c, Representative image showing colonization of A. radioresistens (red) in mouse colonic crypts detected by FISH using A. radioresistens-specific probes. White arrows indicate A. radioresistens colonization. Scale bar, 15 μm. Data are reported as means ± SEMs. *P calculated using ANOVA with Tukey’s multiple comparisons test and mentioned wherever it is <0.05.
Extended Data Fig. 3 A. radioresistens crosstalk with the colonic stem cells.
a, Representative images of colonoids from LGR5-2A-creERT2-R26-tdTomato mice exposed to A. radioresistens or ∆trpC A. radioresistens OMVs or IAA for 24 hours. Colonoids were treated with 4-Hydroxytamoxifen, 10 hours before experimental end point (blue, DAPI staining; red, Tomato). b, The percentage of Tomato positive cells in the colonoids exposed to A. radioresistens or ∆trpC A. radioresistens OMVs or IAA. Number of organoids assessed Veh (n = 13), A. radioresistens (n = 10), ∆trpC A. radioresistens (n = 10) and 1 mM IAA (n = 10). c, Representative images of organoids from Lgr5-EGFP-IRES-creERT2 mice showing colocalization of DiD-labelled A. radioresistens-OMVs (red) and GFP+ve LGR5 stem cells (green). d, Expression of Ascl2 mRNAs in organoids exposed to OMVs from A. radioresistens, ∆trpC A. radioresistens mutant or IAA for 24 hours. (n = 5 per group) Data are reported as means ± SEMs. *P calculated using ANOVA with Tukey’s multiple comparisons test and mentioned wherever it is <0.05.
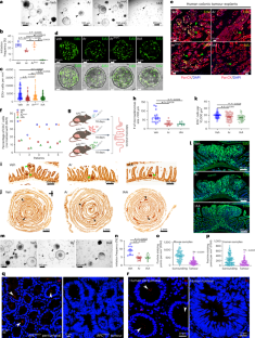
Extended Data Fig. 4 Effects of A. radioresistens and IAA on tumorigenesis are comparable.
a, Quantification of spheroids size after A. radioresistens (Ar) or ∆trpC A. radioresistens OMVs or IAA exposures. b, Macroadenoma numbers (size ≥100μm) in APCMin/+ mice after Ar (n = 13) or IAA (n = 9) exposures, Veh, n = 17. c, Intestinal Swiss rolls from individual APCMin/+ mice were sectioned at three different depths and stained for β-catenin. d, Quantification of spheroids size from the different groups of APCMin/+ mice. e, β-catenin–stained microadenomas with size <100 μm from APCMin/+ mice exposed to Ar or Ar+IAA. Scale bars, 200μm. Black arrows, microadenomas. f, Intestinal microadenomas (size <100μm) of APCMin/+ mice after Ar or Ar+IAA exposures (Ar, n = 13 and Ar+IAA, n = 8). g, Macroadenomas (size ≥100 μm) in the Ar or Ar+IAA-exposed APCMin/+ mice. (n = 13 and 8 in Ar and Ar+IAA group, respectively) h, Swiss rolls of intestines of the two groups of APCMin/+ mice. Scale bars, 2 mm. Black arrows, macroadenomas. i,j, Quantification of intestinal microadenomas (size <100μm) (i), and macroadenomas (size ≥100μm) (j) in the APCMin/+ mice (Veh, n = 17 and ∆trpC A. radioresistens, n = 8). k, β-catenin–stained microadenomas with size <100 μm from APCMin/+ mice. Scale bars, 200 μm. Black arrows, microadenomas. l, Swiss rolls of intestines from the APCMin/+ mice. Scale bars, 2 mm. Black arrows, macroadenomas. m-o, Macroadenoma size (m) body weight changes (n) and occult blood scores (o) in APCMin/+ mice (Veh, n = 16, Ar, n = 13, ∆trpC A. radioresistens, n = 8, IAA, n = 9 and Ar+IAA, n = 8). p,q, Quantification of Ar (p) and A. muciniphila (q) presence in tumor versus surrounding tissues in APCMin/+ mice colon. (n = 6 per group) r,s, Quantification of A. radioresistens (r) and A. muciniphila (s) presence in tumor versus surrounding tissues in CRC patients. (n = 10 per group) t,u, Quantification of A. radioresistens (t) and A. muciniphila (u) presence in the stool of non-cancer subjects (n = 20) versus CRC patients (n = 18). v, Colonization of Ar in young versus old mouse colonic crypts. Germ free (GF) mice served as controls. White arrows, Ar colonization. Scale bar, 10 μm. w, Ar colonization in young and old mouse colonic crypts. (n = 10 per group) x,y, Presence of A. radioresistens (x) and A. modestus (y) in the proximal colon of young and old mice (n = 9 per group). Data are reported as means ± SEMs. *P calculated using the Student’s t test (one-sided) or ANOVA with Tukey’s multiple comparisons test and mentioned wherever it is <0.05.
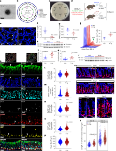
Extended Data Fig. 5 Bacteriophage selectively eliminates A. radioresistens from the colonic crypts.
a, Assessment of Ar-φ and A. modestus (Am)-specific bacteriophage (Am-φ) plaque-forming capacity. Bacterial lawns: Acinetobacter radioresistens (Ar) Acinetobacter modestus (Am), Acinetobacter boumanni (Ab), Delftia tsuruhatensis (Dt), and Bacteroides thetaiotaomicron (Bt). b, Quantification of Ar in the faecal content of mice gavaged with vehicle (n = 10) or Ar-φ (n = 9). In vehicle group, maximum is 5603580; minimum is 646358, centre is 3046136; q1 is 841674.725 and q3 is 4575913.25. In Ar-φ group, maximum is 2435721; minimum is 18283.74; centre is 978150.7; q1 is 85376.1 and q3 is 2001763.5. q1 means the first quartile, q3 means the third quartile. c, Integration of GFP cassette in the Ar genome. d, C57BL/6 mice were given a single dose of streptomycin and gavaged with streptomycin-resistant, GFP-labelled Ar bacteria for 7 days. The mice were subsequently exposed to vehicle or Ar-φ for 14 days and assessed for GFP-labelled Ar presence. e, GFP-labelled Ar colonization in colonic crypts and its clearance after phage therapy. White arrows, GFP-labelled Ar. Scale bar, 10 μm. f, Gain in body weights in mice exposed to vehicle or Ar-φ (n = 12 per group). g, Quantification of EdU-incorporating cells in the vehicle or Ar-φ exposed mouse organoids. Number of organoids assessed, Veh, n = 12 and Ar-φ, n = 11 (100 and 200 pfu). h, EdU stained mouse intestinal organoids exposed to Ar-φ for 24 hours. i, EdU stained human colonic organoids exposed to vehicle or Ar-φ for 24 hours. Scale bar, 50 μm. j, Quantification of EdU-incorporating cells in human colonoids. Number of organoids assessed, Veh, n = 8, Ar-φ, n = 10, 100 pfu and Ar-φ, n = 8 200 pfu. k,l, Family-level (k) and genus-level (l) taxonomic diversity in the gut microbiotas of mice with or without Ar-φ exposure (n = 5 per group). m, A principal coordinate analysis (PCoA) plot showing the clustering of bacterial communities at OTU level in mice with or without Ar-φ exposure (n = 5 per group). n, Box plots of beta-diversity distances of the two groups. In vehicle group, maximum is 0.3241; minimum is 0.0528, centre is 0.1530; q1 is 0.0974 and q3 is 0.2405. In Ar-φ group, maximum is 0.2702; minimum is 0.0638; centre is 0.1404; q1 is 0.1069 and q3 is 0.2305. q1 means the first quartile, q3 means the third quartile (n = 5 per group). Data are reported as means ± SEMs. *P calculated using the Student’s t test (one-sided) or ANOVA with Tukey’s multiple comparisons test and mentioned wherever it is <0.05.
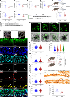
Extended Data Fig. 6 Effect of A. radioresistens removal on proliferation and cellular populations in colonic crypts.
a, FACS plots showing GFP+ cell populations isolated from the colon of Axin2-2A-EGFP reporter mice after vehicle or Ar-φ exposures (n = 6 per group). Top panel shows gating strategy for Axin2+ cells. b, Quantification of Lgr5+ cells after Ar-φ therapy in Lgr5-EGFP-IRES-creERT2 mice (Veh, n = 5 and Ar-φ, n = 6). c, FACS plots showing GFP+ cell populations isolated from the colon of Lgr5-EGFP-IRES-creERT2 reporter mice after vehicle or Ar-φ exposures (Veh, n = 5 and Ar-φ, n = 6). Top panel shows gating strategy for Lgr5+ cells. d, Representative images of EdU staining (DAPI staining, blue; EdU staining, green) of colons of mice exposed to vehicle or Ar-φ. White arrows, EdU-positive cells. Scale bar, 50 μm. e, Quantification of EdU-incorporating cells in the colons of vehicle or Ar-φ exposed mice (n = 5 per group). Data are reported as means ± SEMs. *P calculated using the Student’s t test (one-sided) and mentioned wherever it is <0.05.
Extended Data Fig. 7 Impact of A. radioresistens removal on mouse models of colorectal cancer.
a, Quantification of the presence of A. radioresistens (Ar) in the faecal content of AOM-DSS-treated mice after Ar-φ exposure (Veh, n = 10 and Ar-φ, n = 9). In vehicle group, maximum is 18641940; minimum is 211012.8, centre is 734953.6; q1 is 391852.325 and q3 is 7756533.75. In Ar-φ group, maximum is 872669.7; minimum is 27398.38; centre is 133066.8; q1 is 42464.405 and q3 is 675641.1. q1 means the first quartile, q3 means the third quartile. b, Evaluation of cellular subsets with multiplex multispectral immunofluorescence (mMSI) and machine learning-based image processing in colonic tumors. Inform-based multistage image analysis prototype primarily involves four steps: (I) spectral unmixing to composite image, (II) tissue classification (tumor-red/matrix-green) is performed, (III) threshold-based identification of nuclear and cytoplasmic segmentation, and (IV) automated cell phenotyping with scoring. c, Gain in body weight in the three groups of mice (n = 12 per group). d, Quantification of occult blood scores in the mice groups (n = 12 per group). e, Change in body weight in vehicle or Ar-φ exposed mice (n = 8 per group). f, Quantification of occult blood scores in the two groups of mice (n = 8 per group). Data are reported as means ± SEMs. *P calculated using the Student’s t test (one-sided) or ANOVA with Tukey’s multiple comparisons test and mentioned wherever it is <0.05.
Extended Data Fig. 8 Bacteriophage mediated removal of A. modestus from the cryptic niche.
a, Electron micrograph showing the structure of A. modestus (Am)-specific bacteriophage (Am-φ). b, Circular view of Am-φ genome, created using CGView server. c, Plaques of Am-φ at different dilutions. d, C57BL/6 mice were gavaged with either vehicle or Am-φ for 14 consecutive days and assessed. e, Gain in body weights in mice exposed to vehicle (n = 12) or Am-φ (n = 6). f, Representative images of FISH staining showing absence of Am in the colonic crypts of C57BL/6 mice after Am-φ therapy, using Am-specific probes. White arrows indicate Am colonization. Scale bar, 5 μm. g, Quantification of presence of Am in colonic crypts based on FISH after Am-φ therapy (n = 3 per group). h, Representative images of multispectral imaging of colonic rolls from mice exposed to vehicle or Am-φ (red: EphB2; yellow: Ki67; purple: Muc2; white: Chromogranin A; green: E-cadherin and blue: DAPI). Scale bar, 50 μm. White arrows, cells stained with respective markers. i-m, Quantification of Goblet cells (i), enteroendocrine cells (j), EphB2 (k), Ki67 (l) and crypt depths (m) in the colons of vehicle or Am-φ exposed mice (n = 5 per group). n, Lgr5-EGFP-IRES-creERT2-APCfl/fl mice were treated with a single dose of tamoxifen for cre-activation and subsequently gavaged with vehicle or Am-φ, daily for 2 weeks, followed by tumor evaluation. o, Quantification of microadenomas in the two mice groups (n = 14 in Veh and 8 in Am-φ group). p, Representative images of β-catenin–stained microadenomas from the two groups of mice. Scale bar, 100 μm. Black arrows, microadenomas. Data are reported as means ± SEMs. *P calculated using the Student’s t test (one-sided) and mentioned wherever it is <0.05.
Extended Data Fig. 9 A. radioresistens modulates AhR-signaling in colonic stem cells.
a,b, Expressions of Wnt-2b (a) and Wnt-9a (b) mRNAs in the proximal colons of mice exposed to vehicle or Ar-φ (n = 6 per group). c, Expression of AhR mRNA in the proximal colons of AhRfl/fl (n = 6) versus Villin-cre-AhRfl/fl mice (n = 7). d, Representative images of EdU stained intestinal organoids from Villin-cre-AhRfl/fl mice exposed to OMVs from A. radioresistens, ∆trpC A. radioresistens or IAA for 24 hours. Scale bar, 50 μm. e, Quantification of EdU-incorporating cells in the organoids. Number of organoids assessed, Veh, n = 15, A. radioresistens, n = 13, ∆trpC A. radioresistens, n = 14 and 1 mM IAA, n = 14. f, Gain in body weights in Lgr5-EGFP-IRES-creERT2-AhRfl/fl-APCfl/fl mice exposed to vehicle or Ar-φ (n = 8 per group). g, Occult blood score in Lgr5-EGFP-IRES-creERT2-AhRfl/fl-APCfl/fl mice exposed to vehicle or Ar-φ (n = 8 per group). h, Quantification of microadenomas in vehicle treated Lgr5-EGFP-IRES-creERT2-APCfl/fl mice (n = 14) versus Lgr5-EGFP-IRES-creERT2-AhRfl/fl-APCfl/fl mice (n = 8). Data are reported as means ± SEMs. *P calculated using either Student’s t test (one-sided) or ANOVA with Tukey’s multiple comparisons test and mentioned wherever it is <0.05.
Supplementary information
Source data
Source Data Fig. 1 (download XLSX )
Statistical source data.
Source Data Fig. 2 (download XLSX )
Statistical source data.
Source Data Fig. 3 (download XLSX )
Statistical source data.
Source Data Fig. 4 (download ZIP )
Unprocessed western blots and statistical source data.
Source Data Fig. 5 (download XLSX )
Statistical source data.
Source Data Fig. 6 (download ZIP )
Unprocessed western blots and statistical source data.
Source Data Extended Data Fig. 1 (download ZIP )
Unprocessed gels and statistical source data.
Source Data Extended Data Fig. 2 (download XLSX )
Statistical source data.
Source Data Extended Data Fig. 3 (download XLSX )
Statistical source data.
Source Data Extended Data Fig. 4 (download XLSX )
Statistical source data.
Source Data Extended Data Fig. 5 (download XLSX )
Statistical source data.
Source Data Extended Data Fig. 6 (download XLSX )
Statistical source data.
Source Data Extended Data Fig. 7 (download XLSX )
Statistical source data.
Source Data Extended Data Fig. 8 (download XLSX )
Statistical source data.
Source Data Extended Data Fig. 9 (download XLSX )
Statistical source data.
Rights and permissions
Springer Nature or its licensor (e.g. a society or other partner) holds exclusive rights to this article under a publishing agreement with the author(s) or other rightsholder(s); author self-archiving of the accepted manuscript version of this article is solely governed by the terms of such publishing agreement and applicable law.
About this article
Cite this article
Zhang, S., Peng, L., Goswami, S. et al. Intestinal crypt microbiota modulates intestinal stem cell turnover and tumorigenesis via indole acetic acid. Nat Microbiol 10, 765–783 (2025). https://doi.org/10.1038/s41564-025-01937-5
Received:
Accepted:
Published:
Version of record:
Issue date:
DOI: https://doi.org/10.1038/s41564-025-01937-5
This article is cited by
-
L-kynurenine reshapes immune microenvironment to alleviate methamphetamine-induced chronic lung injury through gut-lung axis
Microbiome (2026)
-
The aryl hydrocarbon receptor: structure, signaling, physiology and pathology
Signal Transduction and Targeted Therapy (2026)
-
How stem cells respond to infection, inflammation and ageing
Nature Reviews Immunology (2025)


