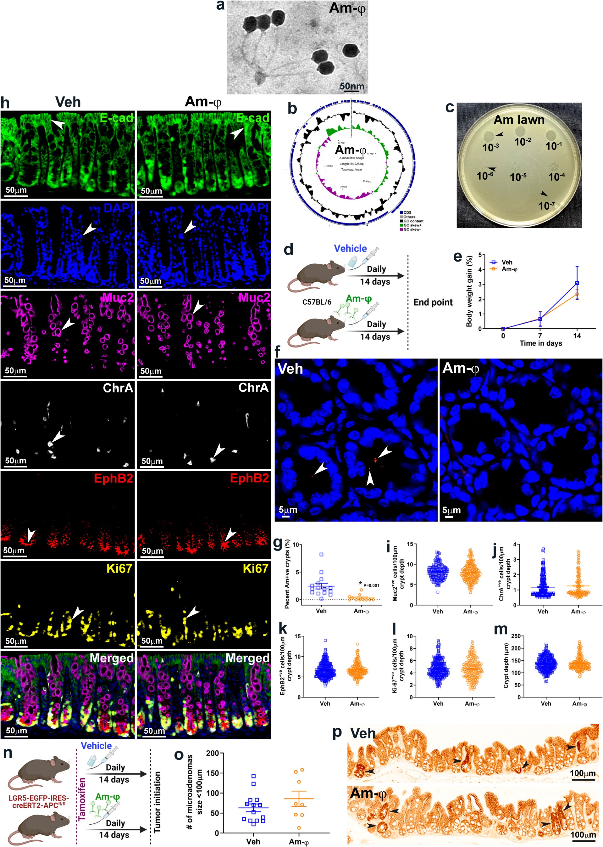
Extended Data Fig. 8: Bacteriophage mediated removal of A. modestus from the cryptic niche.

a, Electron micrograph showing the structure of A. modestus (Am)-specific bacteriophage (Am-φ). b, Circular view of Am-φ genome, created using CGView server. c, Plaques of Am-φ at different dilutions. d, C57BL/6 mice were gavaged with either vehicle or Am-φ for 14 consecutive days and assessed. e, Gain in body weights in mice exposed to vehicle (n = 12) or Am-φ (n = 6). f, Representative images of FISH staining showing absence of Am in the colonic crypts of C57BL/6 mice after Am-φ therapy, using Am-specific probes. White arrows indicate Am colonization. Scale bar, 5 μm. g, Quantification of presence of Am in colonic crypts based on FISH after Am-φ therapy (n = 3 per group). h, Representative images of multispectral imaging of colonic rolls from mice exposed to vehicle or Am-φ (red: EphB2; yellow: Ki67; purple: Muc2; white: Chromogranin A; green: E-cadherin and blue: DAPI). Scale bar, 50 μm. White arrows, cells stained with respective markers. i-m, Quantification of Goblet cells (i), enteroendocrine cells (j), EphB2 (k), Ki67 (l) and crypt depths (m) in the colons of vehicle or Am-φ exposed mice (n = 5 per group). n, Lgr5-EGFP-IRES-creERT2-APCfl/fl mice were treated with a single dose of tamoxifen for cre-activation and subsequently gavaged with vehicle or Am-φ, daily for 2 weeks, followed by tumor evaluation. o, Quantification of microadenomas in the two mice groups (n = 14 in Veh and 8 in Am-φ group). p, Representative images of β-catenin–stained microadenomas from the two groups of mice. Scale bar, 100 μm. Black arrows, microadenomas. Data are reported as means ± SEMs. *P calculated using the Student’s t test (one-sided) and mentioned wherever it is <0.05.