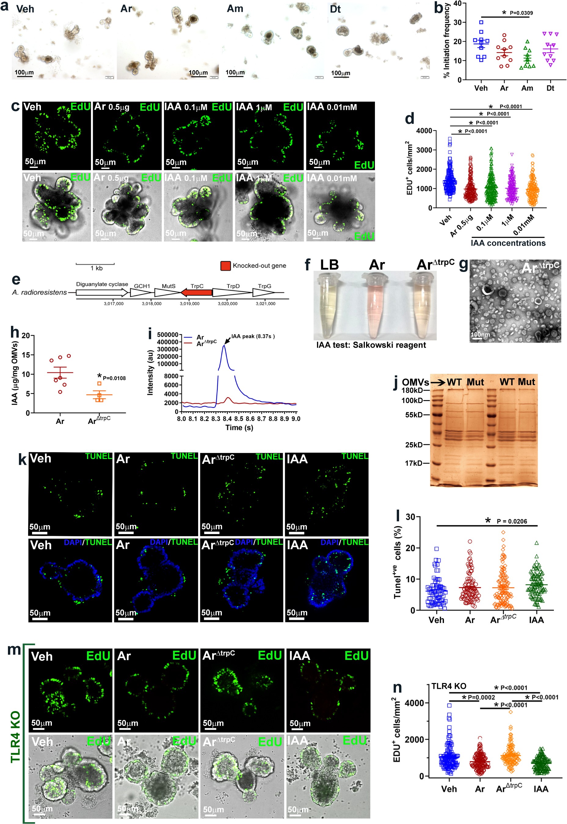
Extended Data Fig. 1: A. radioresistens influences cellular proliferation in an IAA-dependent pathway.

a, Bright-field images showing small intestinal organoids from purified mouse crypts exposed to A. radioresistens (Ar), A. modestus (Am) or Delftia tsuruhatensis (Dt) OMVs (0.5 μg/well). Scale bar, 50 μm. b, Quantification of organoid initiation frequency following OMV exposures to purified crypts. (n = 10 per group) c, Representative images of EdU staining of intestinal organoids exposed to Ar-OMVs or different concentrations of IAA for 24 hours. Scale bar, 50 μm. d, Quantification of EdU-incorporating cells in the organoids. Numbers of organoids counted were 20,20,26,17 and 17, respectively from left (Veh) to right (0.01 mM IAA). e, Target gene excised for the generation of ∆trpC A. radioresistens mutant. f, IAA test results for culture medium of A. radioresistens and ∆trpC A. radioresistens using Salkowski’s reagent. g, Electron micrograph of purified OMVs from the ∆trpC A. radioresistens. h, Quantification of IAA levels in purified OMVs from A. radioresistens (n = 7) and ∆trpC A. radioresistens (n = 4) bacteria. i, Peaks showing reduced intensity of IAA in ∆trpC A. radioresistens OMVs. j, The protein patterns of A. radioresistens (WT) and ∆trpC A. radioresistens (Mut) purified-OMVs (isolated from two independent batches), visualized by silver staining. k, Representative images of TUNEL staining (green) of organoids exposed to OMVs from A. radioresistens, ∆trpC A. radioresistens mutant or IAA for 24 hours. Scale bar, 50 μm. l, Quantification of TUNEL-positive cells in the organoids from the different treatment groups. Numbers of organoids counted were 12 in Veh, 12 in A. radioresistens, 12 in ∆trpC A. radioresistens and 15 in 1 mM IAA. m, EdU staining (green) of organoids from TLR4−/− mice exposed to OMVs from A. radioresistens, ∆trpC A. radioresistens or IAA for 24 hours. Scale bar, 50 μm. n, Quantification of EdU-incorporating cells in the TLR4−/− mice organoids from the different treatment groups. Number of organoids assessed Veh (n = 10), A. radioresistens (n = 10), and ∆trpC A. radioresistens (n = 10), and 1 mM IAA (n = 11). Data are reported as means ± SEMs. *P calculated using either Student’s t test (one-sided) or ANOVA with Tukey’s multiple comparisons test and mentioned wherever it is <0.05.