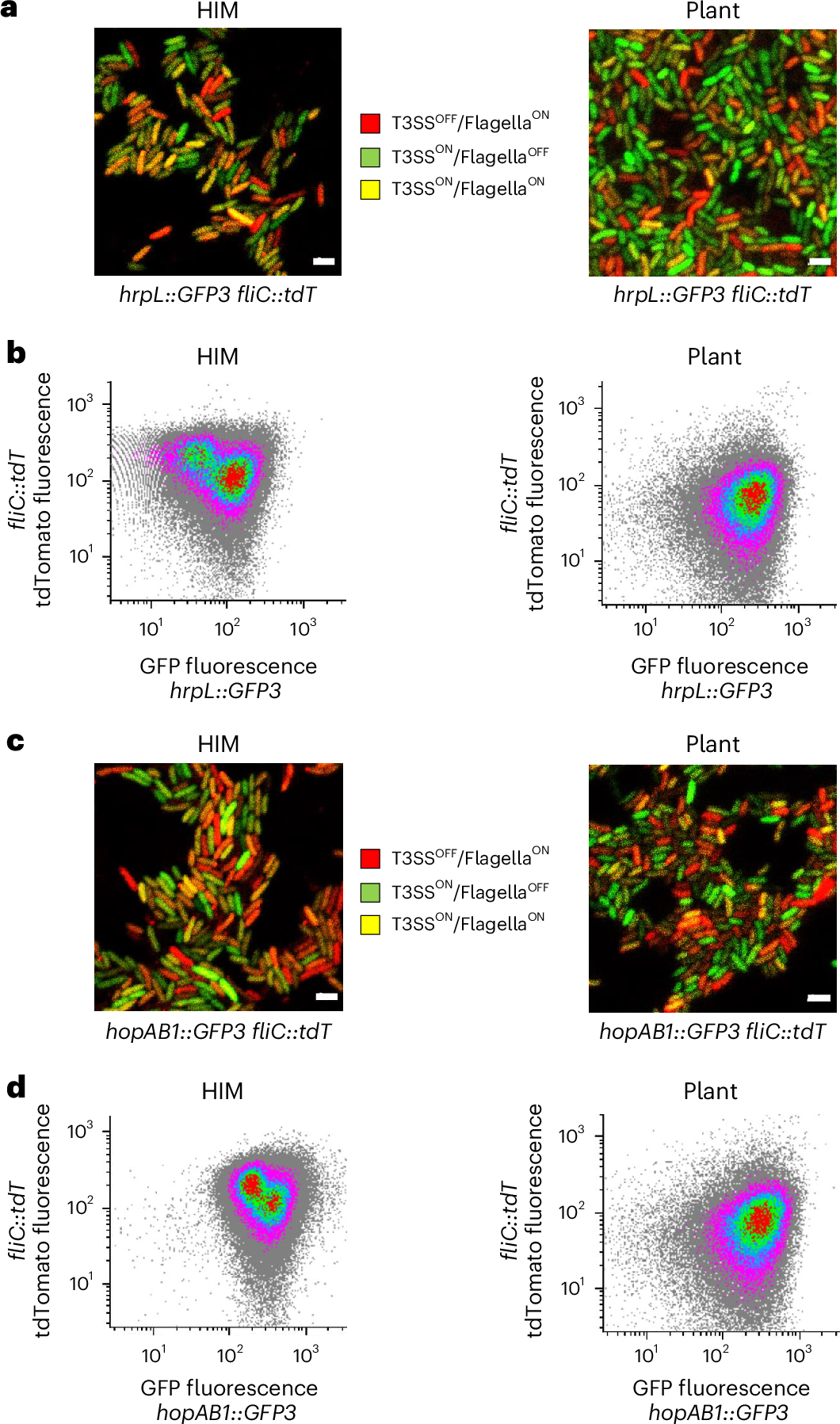
Fig. 2: Flagellar and T3SS expression display independent heterogeneous expression at the single-cell level.

a, CLSM images of dual-reporter hrpL::GFP3 fliC::tdT strain grown in HIM or extracted from leaf apoplasts at 4 dpi. Scale bars, 2 μm. Contrast and brightness were adjusted to improve visualization and used throughout. b, FC analysis of bacteria described in a. Graphs show GFP fluorescence intensity vs that of tdTomato. Results shown in the figure are representative of 3 or more independent experiments. c, CLSM images of dual-reporter hopAB1::GFP3 fliC::tdT strain grown in HIM or extracted from leaf apoplasts at 4 dpi. Scale bars, 2 μm. Contrast and brightness were adjusted to improve visualization and used throughout. d, FC analysis of bacteria described in c. Results shown in the figure are representative of at least 3 independent experiments.