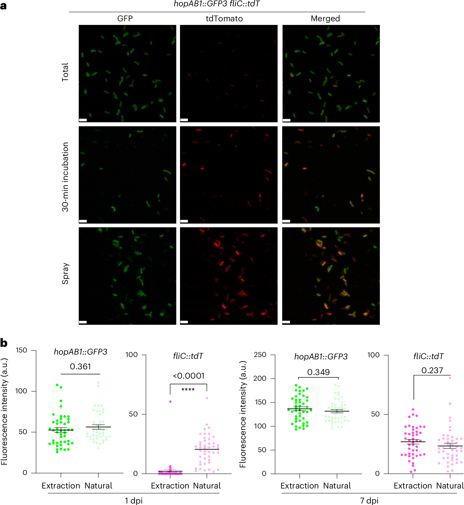
Fig. 5: Active exit from infected tissues is carried out by FlagellaON bacteria.

a, Selected images of apoplast-extracted bacteria (using negative pressure; top panels), bacteria exiting the tissue on their own (during 30 min leaf incubation within an MgCl2 solution; middle panels) or bacteria recovered from excess solution dripping from leaves sprayed every 5 min to mimic rain (bottom panels). Contrast and brightness were adjusted to improve visualization but were kept constant across the different conditions. b, Fluorescence quantification of the images obtained in a (left images) at 1 dpi (left graphs) and at 7 dpi (right graphs) of the same time-course experiment, using Fiji software. Graph shows arbitrary units of GFP fluorescence corresponding to the expression of the T3SS gene fusion hopAB1::GFP3, or tdTomato fluorescence corresponding to the expression of fliC::tdT. Each dot corresponds to an individual bacterium as analysed from the image (n = 44). Data are presented as mean ± s.e.m. Graphs show results representative of 5 independent experiments (n = 2 for strain carrying hrpL::GFP3 fliC::tdT and n = 3 for strain carrying hopAB1::GFP3 fliC::tdT). Comparisons between apoplast extraction and natural exit were carried out per sample using an unpaired t-test (****P < 0.0001) and results shown for each pair.