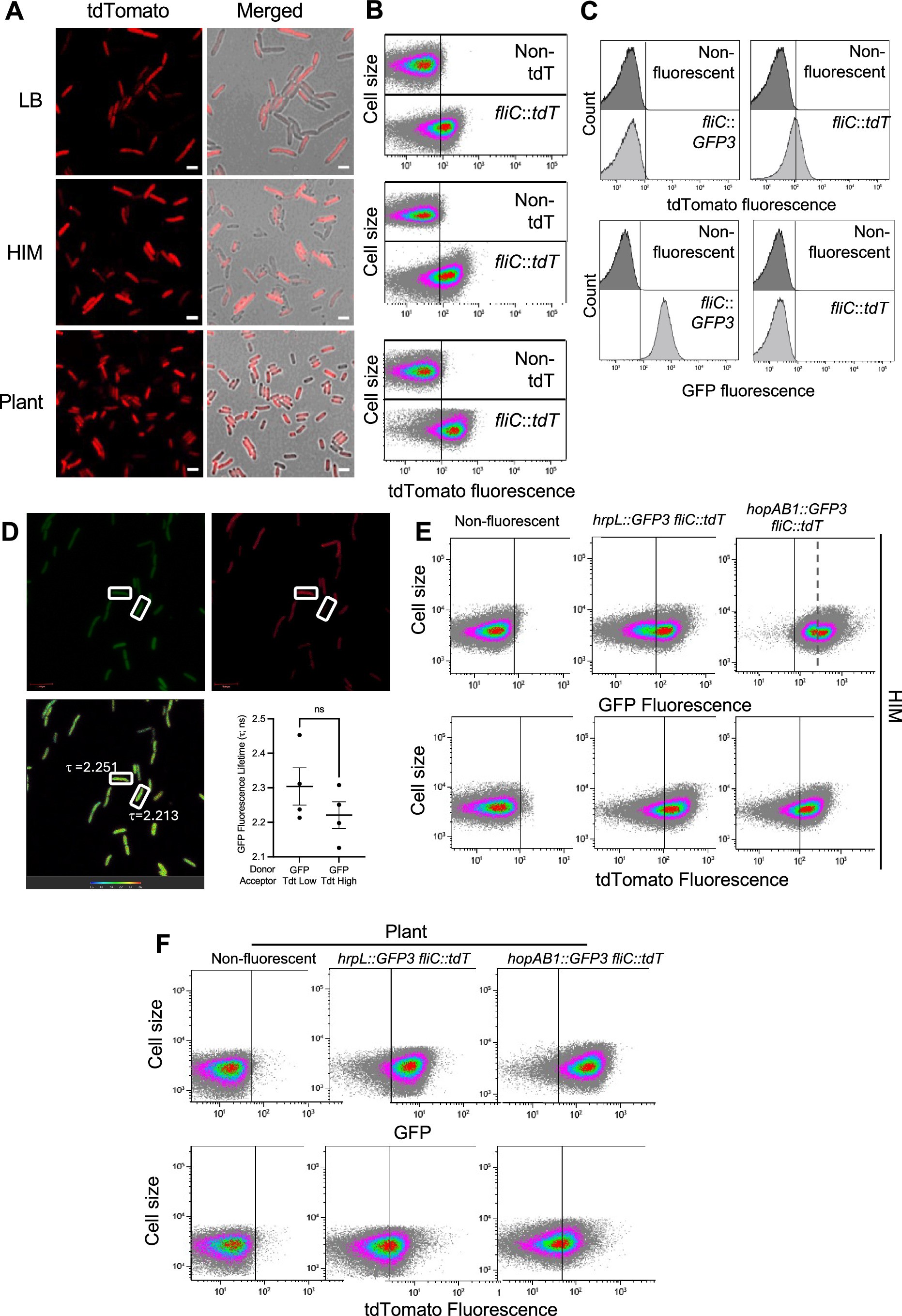
Extended Data Fig. 3: Flagella display heterogenous expression in Pseudomonas syringae.

(a) CSLM of a strain carrying fliC::tdT grown O/N in LB (upper), or 24 h in HIM (central), or extracted from bean leaf apoplasts 4 dpi (bottom). tdTomato panels show tdTomato fluorescence as reporter of fliC expression and BF panel corresponds to bright field. Scale bars correspond to 2 µm. Images are representative of 3 independent experiments (b) FC analysis of fliC::tdT strain in conditions described in a. Dot plots show cell size versus tdTomato fluorescence intensity, represented as arbitrary units in logarithmic scale. Data collected for 100,000 events per sample. The non-tdT graph show autofluorescence levels displayed by wild type not carrying any fluorescent gene. Vertical lines leave 99% of data of non-tdT strain to the left and is used as reference to differentiate for OFF cells. a and b show representative results of at least three independent replicates. (c) FC analysis shows GFP3 and TdTomato fluorescence detection is not bias by bleed through. Left graphs correspond to fliC::GFP3 strain and right to the fliC::tdT strain. Upper graphs show tdTomato fluorescence versus cell count and bottom graphs show GFP fluorescence versus cell count. In all cases the non-fluorescent strain is included as negative control and data were treated as in b. (d) Quantification of GFP lifetime (τ) in the presence or absence of tdTomato. Bacteria expressing similar levels of hrpL::GFP3 (determined as GFP fluorescence intensity) and differing in the expressing of fliC::tdT expression (as shown by different tdTomato fluorescence intensity) were chosen for the analysis (upper panel). GFP lifetime was obtained for each pixel of the image (lower-left) and mean was calculated for each single bacterium. Average of four bacteria in each condition is represented (lower-right) and statistical significance determined with a t-test. (e and f) Dot plot graphs display fluorescence intensity of GFP or tdTomato versus cell size in non-fluorescent bacteria (wild type), or strains carrying hrpL::GFP3 fliC::tdT or hopAB1::GFP3 fliC::tdT corresponding to data shown in Fig. 4 as GFP fluorescence versus that of tdTomato. Figure show representative results of at least three independent experiments. In (e), bacteria grown 24 h in HIM after diluting an O/N LB culture, display reproducible bistable expression of both hrpL::GFP3 and hopAB1::GFP3 and heterogeneous (occasionally bistable) expression of fliC::tdT. In the case of hopAB1::GFP3 fliC::tdT strain in HIM, an additional vertical line (dashed) was added to separate the subpopulations differing in hopAB1 expression, which is higher due to the high basal levels of this gene. In (f), bacteria extracted from bean leaf apoplasts 4 dpi display typical heterogeneous (never bistable) expression of hrpL::GFP3, hopAB1::GFP3 and fliC::tdT.