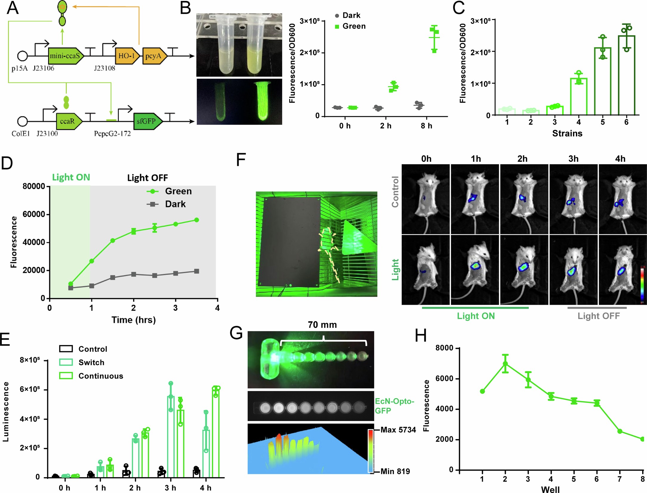
Extended Data Fig. 6: Characterization of EcN equipped with CcaS-CcaR optogenetic circuit.

(a) Construction of the CcaS-CcaR two-component optogenetic circuit in EcN. (b) The activation of GFP expression after 2 h irradiation of green light on the EcN tubes. (c) Comparison of activated GFP expression in different strains, 1: EcN-MUT1-GFP; 2: EcN-MUT2-GFP; 3: EcN-SC101-GFP; 4: EcN-RSF-GFP; 5: EcN-Ara-GFP (after 8 hours of 0.2% arabinose induction); 6: EcN-Opto-GFP (after 8 hours of green light induction). (d) Test of the effect of ON-OFF switch after 1 h green-light irradiation on the EcN-Opto-GFP performance. (e) Comparison of the luminescence changes of EcN-Opto-GFP luciferase under different conditions. (f) Imaging of EcN-Opto-Lux in mice model irradiated by LED array loaded on the cage within 4 hours. (g), (h) Imaging and measurement of luciferase expression activated by the green light of capsule-LED at a distance from 0 to 70 mm. All the measurements were taken on the same mouse at different time points. All the measurements in the above experiments were taken from distinct biological replicates. Data are presented as the mean ± SD. n = 3.