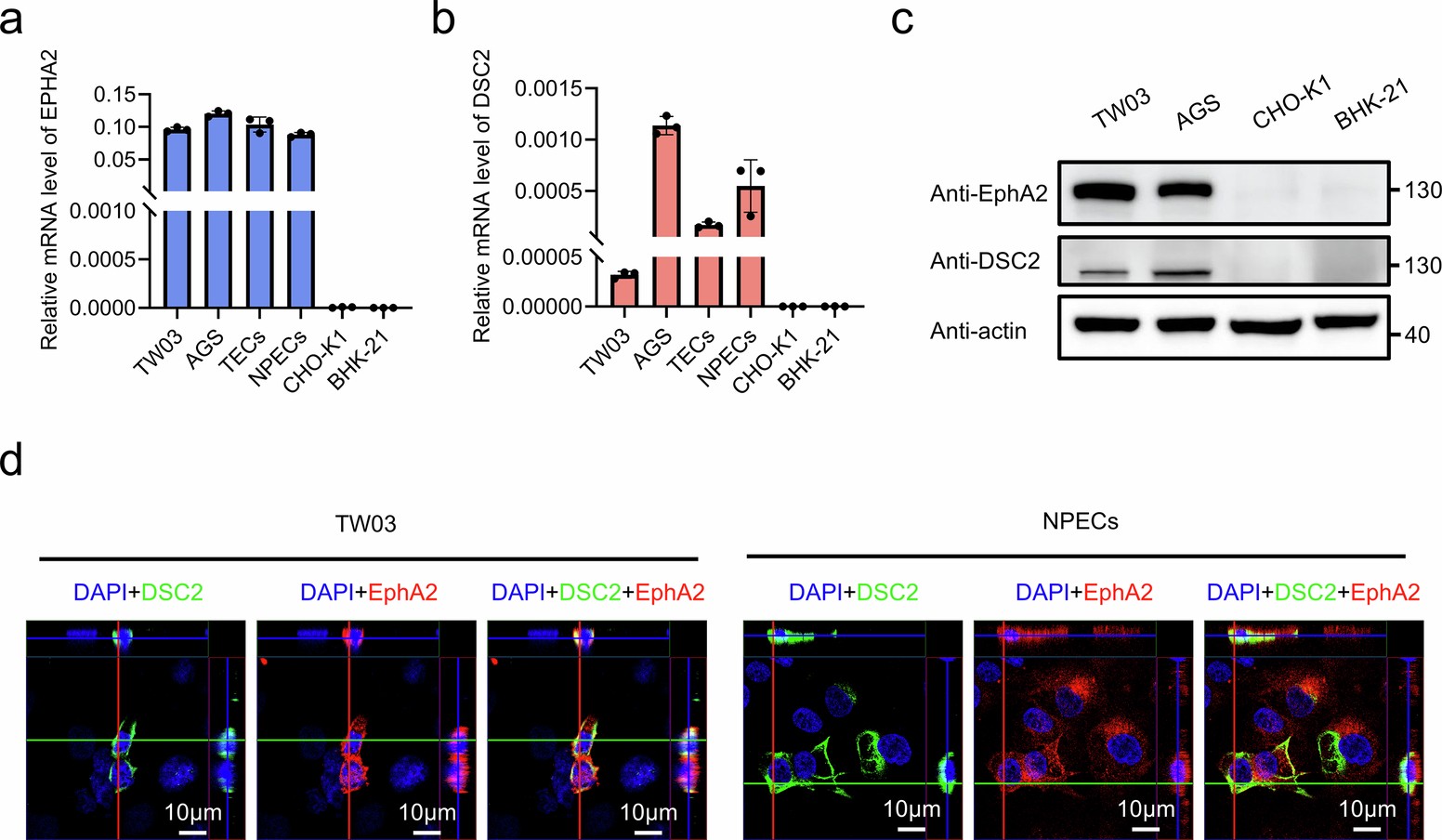
Extended Data Fig. 8: Cellular surface expression of DSC2 and EphA2.
From: Desmocollin 2 is a dominant entry receptor for Epstein–Barr virus infection of epithelial cells

(a,b) The mRNA expression of EPHA2 (a) and DSC2 (b) in TW03, AGS, TECs, NPECs, CHO-K1 and BHK-21 cells were detected using RT-qPCR or analyzed by WB to detect protein levels. Results were quantified relative to the housekeeping gene beta-actin (ACTB). (c) The protein expression of EphA2 and DSC2 in TW03, AGS, CHO-K1 and BHK-21 cells was detected by WB. (d) TW03 and NPECs cells were stained with rabbit anti-DSC2 (10809-R004, Sino Biological) and Alexa 488-conjugated secondary antibody, and imaged as green, and with mouse anti-EphA2 and Alexa 594-conjugated secondary antibody and imaged as red. Nuclei were stained with DAPI (blue). Scale bars, 10 μm. Mean ± s.d. of three technical replicates (a, b) were used. Data are representative of three (a, b, c, d) independent experiments.