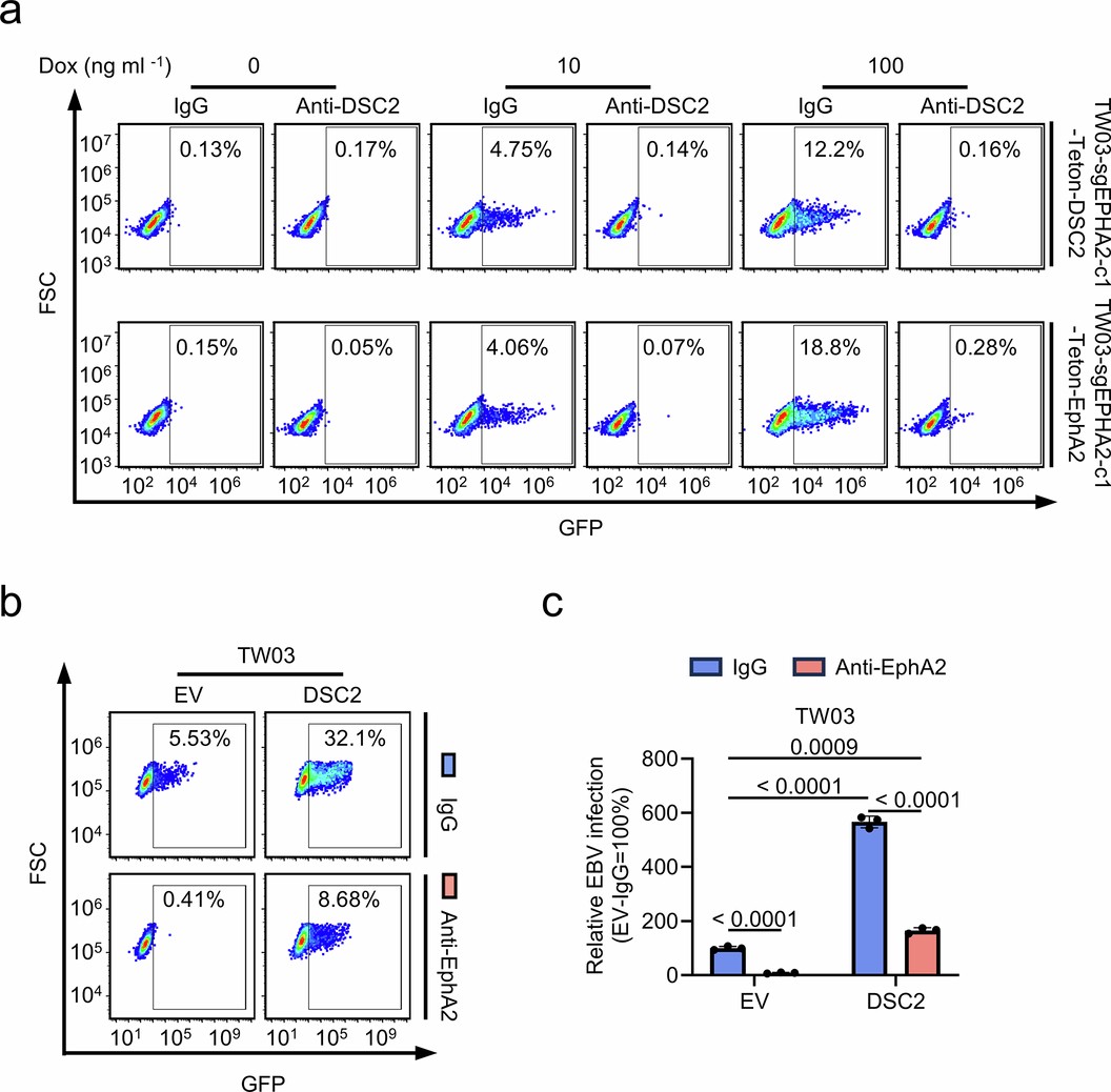
Extended Data Fig. 9: DSC2 restores EBV infectivity in EPHA2 knockout and EphA2 blocking antibody-treated epithelial cells.
From: Desmocollin 2 is a dominant entry receptor for Epstein–Barr virus infection of epithelial cells

(a) Representative flow cytometry plots of Fig. 5e, f. (b and c) TW03 cells stably transfected with Myc-tagged DSC2 (DSC2) or empty vector (EV) were preincubated with 50 μg ml−1 EphA2 blocking antibody, and then infected with EBV followed by flow cytometry analysis (b), and the flow cytometry quantification data are shown in (c). Results were normalized to EV-IgG group. Two-way (c) analysis of variance (ANOVA) with Tukey’s post-test (c). Mean ± s.d. of three biological replicates (c) were used. Data are representative of three (a,b, c) independent experiments.