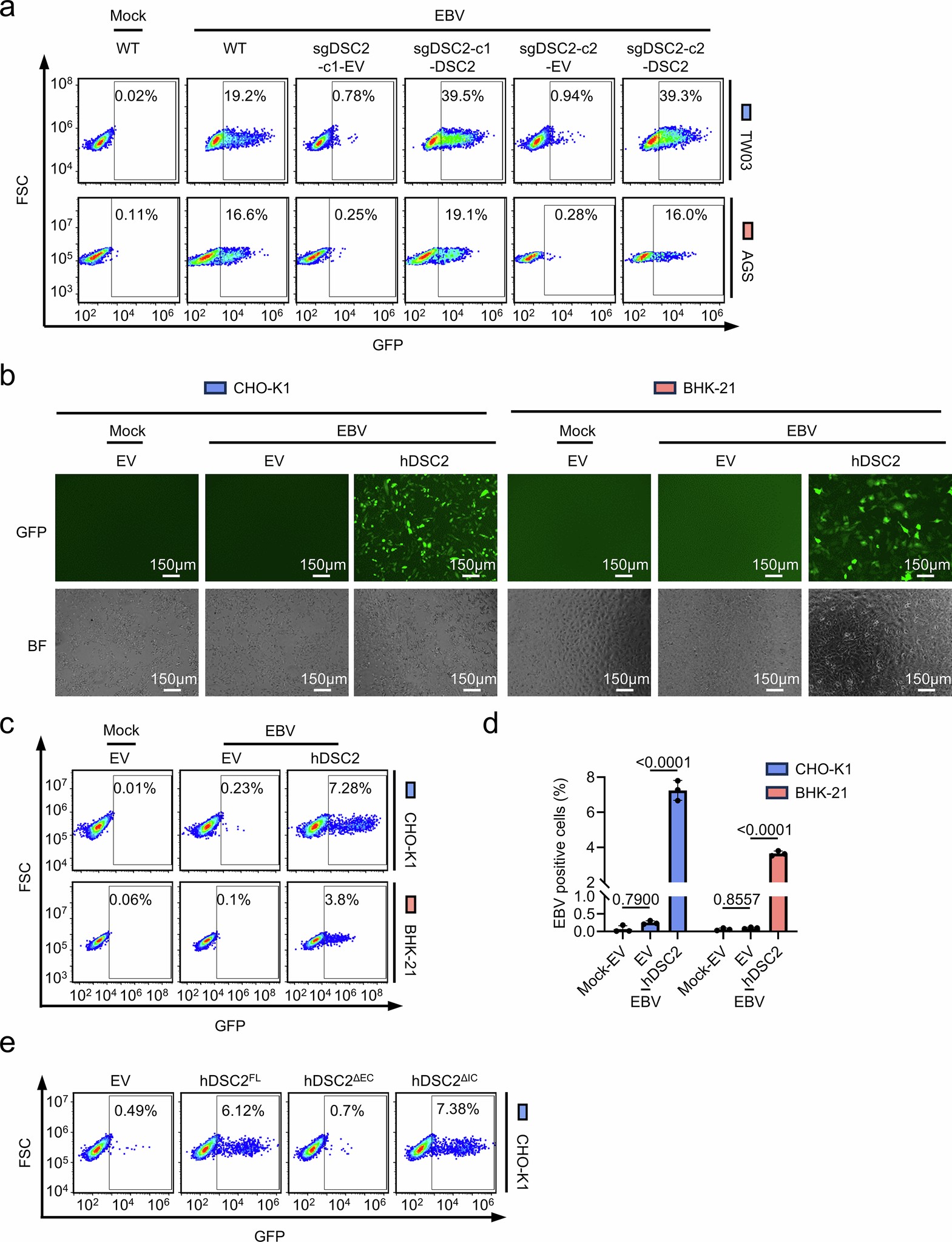
Extended Data Fig. 2: DSC2 upregulation restores EBV infectivity in both DSC2 knockout and non-EBV-susceptible cells.
From: Desmocollin 2 is a dominant entry receptor for Epstein–Barr virus infection of epithelial cells

(a) Representative flow cytometry plots of Fig. 1f. (b) Representative fluorescence microscopy images of Fig. 1g, h. (c, d) CHO-K1 and BHK-21 cells were stably transfected with Myc-tagged human DSC2 (hDSC2) or empty vector (EV), then incubated with EBV (~100 encapsidated EBV genomes per cell) following flow cytometry analysis (c), and the flow cytometry quantification data are shown in (d). (e) Representative flow cytometry plots of Fig. 2b. One-way (d) analysis of variance (ANOVA) with Tukey’s post-test (d). Mean ± s.d. of three biological replicates (d) are shown. Data are representative of three (a, b, c, d, e) independent experiments.