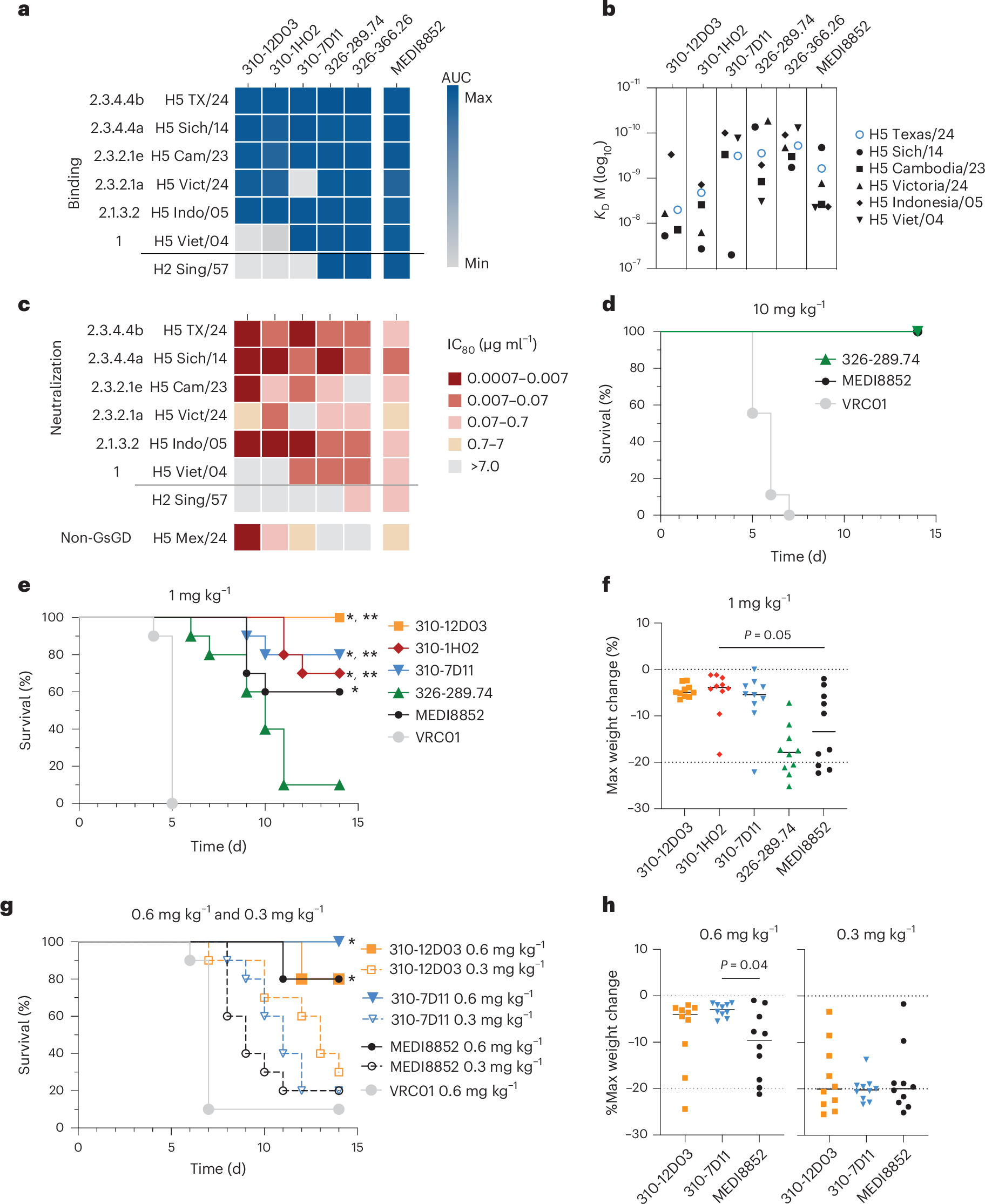
Fig. 3: Characterization of top mAbs.

a, Binding of top candidates and MEDI8852 by MSD to indicated H5 HA strains, displayed as a heat map of the AUC (area under the binding curve), with minimum AUC displayed in grey and maximum AUC shown in blue. Data representative of at least 2 independent experiments. b, Equilibrium dissociation constants KD (M) of lead candidates and MEDI8852 by SPR as indicated. c, Neutralization IC80 of top mAbs and MEDI8852 against a panel of circulating and historical H5 and H2 strains. IC80 values displayed as a heat map, with no neutralization shown in grey and increasing potency shown in darker shades of red as indicated. Data representative of 3 or more independent experiments. d, Kaplan–Meier survival of BALB/c mice (n = 8–9 per group) infected with H5 TX/24 after passive transfer of MEDI8852 and 326-289.74 at 10 mg ml−1. e,f, Kaplan–Meier survival of BALB/c mice (n = 10 per group) infected with H5 TX/24 after passive transfer of mAbs at 1 mg kg−1 (e) and maximum weight loss (f). g,h, Kaplan–Meier survival of BALB/c mice (n = 10 per group) infected with H5 TX/24 after passive transfer of 310-12D03, 310-7D11 and MEDI8852 at 0.6 and 0.3 mg kg−1 (g) and maximum weight loss (h). In f and h, horizontal lines indicate group mean. Upper and lower dashed lines indicate no change (0%) and humane euthanasia threshold (–20%) for the study. For e and g, statistical significance of survival was determined by log-rank (Mantel–Cox) test with Bonferroni–Sidak adjustment. *P < 0.001 significant relative to VRC01, **P < 0.03 significant relative to 326-289.74. For comparisons against VRC01: P < 0.0001 for 310-12D03, 310-1H02, 310-7D11, 326-289.74 and MEDI8852 (e), and P = 0.0004 for 310-12D03 at 0.6 mg kg−1, P = 0.0001 for 310-7D11 at 0.6 mg kg−1 and P = 0.0004 for MEDI8852 at 0.6 mg kg−1 (g). For comparisons against 326-289.74: P < 0.0001 for 310-12D03, P = 0.0032 for 310-7D11 and P = 0.0011 for 310-1H02 (e). Virus inoculum used in the challenge was titrated in a plaque assay to confirm the dose given to mice. Statistics in f and h by Kruskal–Wallis test with Dunn’s multiple comparisons test. Min, minimum; Max, maximum.