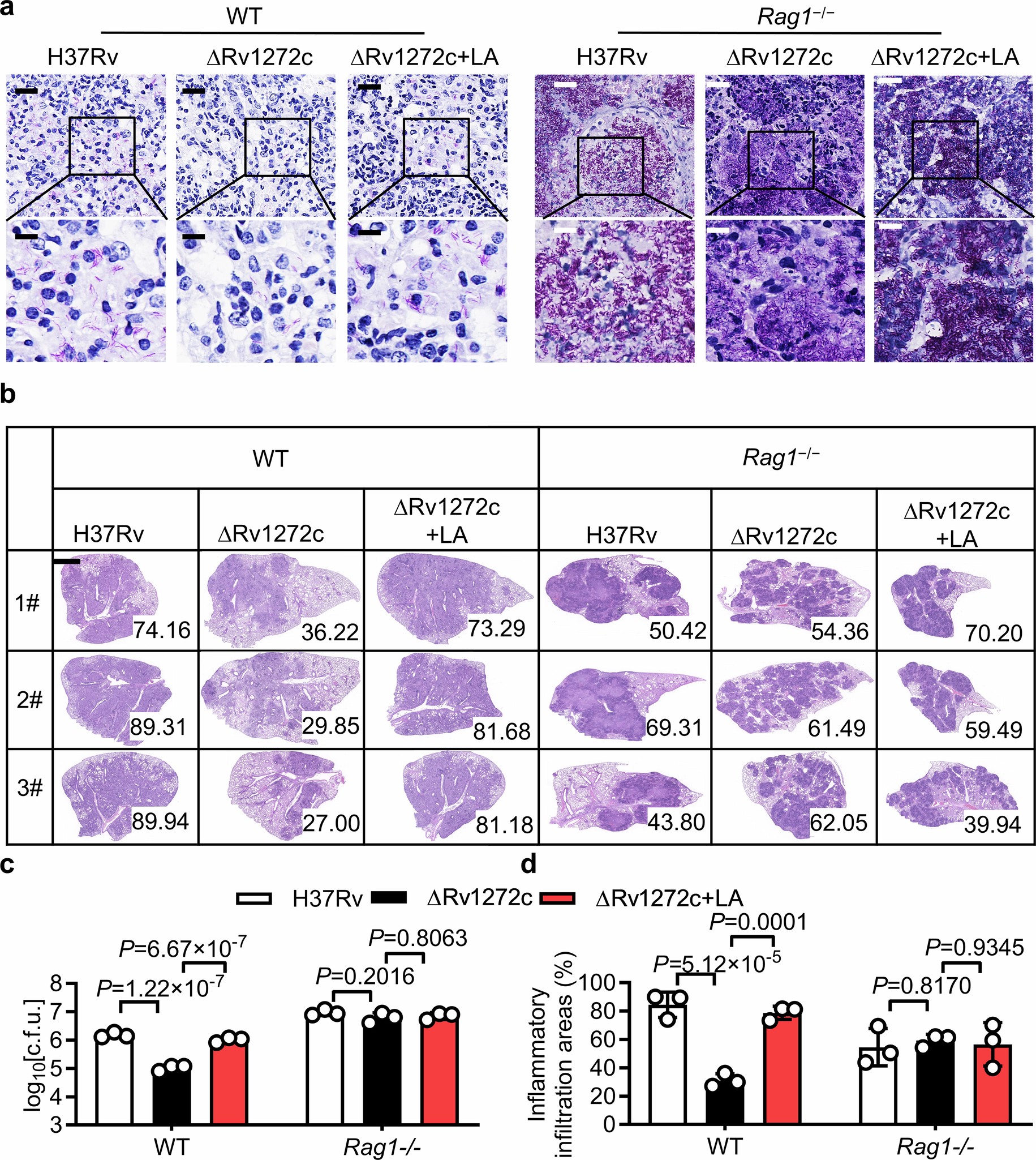
Extended Data Fig. 4: Rv1272c or linoleic acid promotes Mtb survival in vivo via inhibiting adaptive immunity.

(a-d) WT mice and Rag1−/− mice were aerosol-infected with ~200 c.f.u. per mouse of indicated Mtb strains and treated with or without linoleic acid. After 4 weeks of infection, histopathology of lung sections from infected mice was assessed via acid-fast staining (a; scale bar = 100 μm [upper] and 20 μm [lower]), H&E staining (scale bar=1 mm) (b), bacterial c.f.u. (c) and quantified inflammatory areas (d). #1–3 indicate three representative lung sections. Quantified inflammatory areas are shown in sections. Data in a-d represent one experiment with three independent biological replicates (n = 3); mean ± s.e.m. Two-way ANOVA with Tukey’s multiple comparisons test (c, d) were used for statistical analyses.