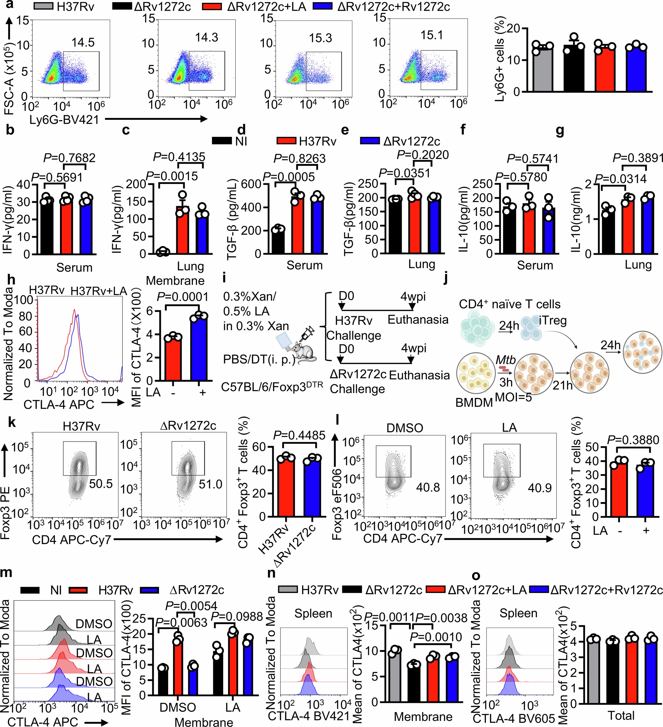
Extended Data Fig. 5: Rv1272c or linoleic acid promotes the intramacrophage survival of Mtb via Treg cells.

(a) C57BL/6 mice were aerosol-infected with approximately 200 c.f.u. per mouse of indicated Mtb strains. Percentages of CD45+Ly6G+ cells were measured using FCM. (b-g) C57BL/6 mice were aerosol-infected with approximately 200 c.f.u. per mouse of indicated Mtb strains. IFN-γ, TGF-β and IL-10 concentrations in serum (b, d, f) and lung homogenate supernatants (c, e, g) were analyzed at 4 weeks post infection. (h) C57BL/6 mice were aerosol-infected with approximately 200 c.f.u. per mouse of Mtb H37Rv and administered with linoleic acid for 4 weeks. Mean Fluorescence Intensity (MFI) of membrane CTLA-4 levels were measured in CD4+ Tregs in lung tissues. (i) Schematic representation of mice experimental design for Fig. 2j, k. (j) Schematic representation of Mtb-infected BMDMs and CD4+ Tregs co-culture experimental design for Fig. 2m, n. (k) After 1 day of infection with Mtb strains, BMDMs were co-incubated with CD4+ Treg cells for 1 day, and percentage of Foxp3+CD4+ T cells was measured in CD4+ T cells. (l) After 1 day of infection with Mtb H37Rv strains, BMDMs were co-incubated with CD4+ Treg cells treated with or without linoleic acid for 24 h, percentage of Foxp3+CD4+ T cells was measured in CD4+ T cells. (m) After 1 day of infection with indicated Mtb strains (MOI = 5), BMDMs were co-incubated with CD4+ Treg cells treated with or without linoleic acid for 1 day, MFI of membrane CTLA-4 levels in CD4+ Tregs were measured by FCM. (n, o) C57BL/6 mice were aerosol-infected with approximately 200 c.f.u. per mouse of Mtb H37Rv and administered with linoleic acid for 4 weeks. MFI of membrane (n) and total (o) CTLA-4 levels were measured in CD4+ Tregs in spleen tissues. Data in a-h, k-o represent one experiment with at least three independent biological replicates (a,c-d,f-h,k-o, n = 3; b,e, n = 4); mean ± s.e.m. Two-tailed unpaired Student’s t-tests (a-h, k, l, n, o) and Two-way ANOVA with Tukey’s multiple comparisons test (m) were used for statistical analyses. Panel j created with BioRender.com.